| Sujet : Circuits intégrés Nouveau | De marc Le 20-04-2018 à 19:08 sta  |
|
Bonjour,
Je sollicite votre aide pour savoir s'il existe des livres où l'on montre les circuits qui sont à l'intérieur des circuits intégrés, voir même, si on explique ces circuits pour les diverses fonctions qu'ils peuvent réaliser?
Le circuit intégré, d'après ma compréhension, c'est un circuit qui a été miniaturisé et qui est intégré dans une petite boîte. Certains éléments comme les selfs, les condensateurs à grande capacité sont à l'extérieur.
Il existe des circuits intégrés analogiques et numériques.
Les amplis opérationnels pour les analogiques et des portes logiques pour les numériques
Il y a même le microprocesseur
Le circuit intégré on nous indique comment le connecter aux autres éléments
Je suppose qu'il doit avoir des fabricants de circuits intégrés qui ne souhaitent pas divulguer le schéma correspondant à tel circuit intégré.
Mais je suppose aussi, que les plus connus et les plus usités des circuits intégrés, leur schéma interne est connu et a dû paraitre dans des livres.
Ce qui m'intéresserait ce serait de connaître le circuit qui a été miniaturisé, ce qui donnerait un sens aux composants auxquels ils sont connectés et à leurs fonctions utilisations.
Amicalement,
marc
|
|
| Sujet : Circuits intégrés Nouveau | De ON5WF Le 20-04-2018 à 19:52 sta |
|
|
|
| Sujet : Circuits intégrés Nouveau | De ON5WF Le 20-04-2018 à 21:58 sta |
|
|
|
| Sujet : Circuits intégrés Nouveau | De F5LJJ Le 21-04-2018 à 09:59 sta |
|
Bonjour à tous les bricoleurs
En principe ce qu'il y a dans un circuit intégré n'apporte pas grand chose si ce n'est au moins pour l'avoir vu une fois; ce qu'il faut savoir, ce sont les signaux ou les tensions qui entrent et sortent sur les broches; pour le dépannage, ça suffit amplement
Cordialement
JL
|
|
| Sujet : Circuits intégrés Nouveau | De marc Le 21-04-2018 à 11:01 sta |
|
Bonjour,
ON5WF, F5LJJ,
Je vous remercie beaucoup pour vos informations.
ON5WF,
Avant de créer un topic, j'avais fait une recherche sur internet, j'avais vu des livres mais ne pouvant les feuilleter, je m'en remets aux avis des membres qui les ont eu entre les mains.
Vous me suggérez ''Emploi Rationnel Des Circuits Intégrés par Oehmichen''.
De mon côté j'ai réussi à me procurer la table des matières mais il est difficile de se faire une idée précise avec uniquement la table des matières.
Aussi pourriez-vous avoir la gentillesse de me dire :
Le livre commence-t-il par l'abc des circuits intégrés ?
L'auteur a-t-il été didactique et précis dans ses explications ?
Montre-t-il des circuits internes en les expliquant aussi bien en analogique qu'en logique ?
3 ou 4 pages du livre qui vous semblent pertinentes à ma recherche seraient les bienvenues.
L'analyse de la structure d'un amplificateur opérationnel dont vous m'avez donné le lien est intéressante mais manque de beaucoup de précision pour une personne qui n'a pas la base des circuits intégrés.
F5LJJ,
Ce que vous dites est juste. Mais de mon côté j'aborde la T.S.F sous un angle différent du dépannage ; la compréhension précise de tous les circuits en général. Bien sûr je ne souhaite pas connaître tous les schémas interne des circuits intégrés mais des principaux.
Par ailleurs, je me demande s'il y beaucoup de variation dans les schémas internes de circuit intégrés ayant les même fonctions.
Amicalement,
marc
|
|
| Sujet : Circuits intégrés Nouveau | De JO Le 21-04-2018 à 12:06 sta |
|
Bonjour,
Vous risquez d'être un peu surpris de la complexité d'un simple ampli-opérationnel ...
|
|
| Sujet : Circuits intégrés Nouveau | De julienbeta Le 21-04-2018 à 12:47 sta |
|
Bonjour
comme dit plus haut, l'intérieur des circuits n'a pas grand intérêt car plutôt complexe... il faut plutôt les voir comme des boites noires avec des fonctions dedans ..... l'important étant ce qu'on rentre dans les pattes et ce qu'il en sort
le plus dur c'est de comprendre certains termes employés ... il faut pas mal de prérequis .... la lecture de Emploi Rationnel Des Circuits Intégrés par Oehmichen est utile (lire et relire ...) ... je l'ai mais où l'ais-je mis ?
F.HURE en a fait plusieurs également (expériences de logique digitale) .. celui-ci je l'ai sous la main. Il parle surtout de logique TTL ... les Cmos sont juste abordés.
cordialement
Julien
|
|
| Sujet : Circuits intégrés Nouveau | De Marcel Bourguinet Le 21-04-2018 à 13:29 sta |
|
|
|
| Sujet : Circuits intégrés Nouveau | De Tango88 Le 21-04-2018 à 13:40 sta |
|
Bonjour,
En général dans les DATASHEETS il y a des schémas synoptiques qui montrent les fonctions du circuit ainsi que leur brochage. Une lecture de ce document donne une bonne approche à la compréhension.
Tangp88
|
|
| Sujet : Circuits intégrés Nouveau | De f6cer Le 21-04-2018 à 14:06 sta |
|
Bonjour
La plupart des fabricants de circuits intégrés analogiques donne un schéma ou un synoptique equivalent dans leurs datasheets, il suffit d’un peu d’agilité et un peu d’efforts avec google pour trouver tout ce qu’on veut
|
|
| Sujet : Circuits intégrés Nouveau | De jfcrois Le 21-04-2018 à 17:15 sta |
|
Bonjour.
Cette recherche du pourquoi/comment des structures internes des CI, je l'ai menée dans les années 80 ... avec des résultats très frustrants. J'avoue n'avoir rien trouvé de spécialement consacré, en langue française. C'est en partant du schéma complet d'un µA709 et avec la connaissance des trois montages de base du transistor bipolaire qu'on peut reconstituer une partie du fonctionnement d'un AOP. Une partie, car les astuces du créateur du schéma (pour que son circuit continue à fonctionner malgré les imperfections de gravure et de dopage lors de la réalisation) ne sont pas expliquées ! C'est dans un bouquin hongrois que j'ai trouvé quelques justificatifs. Et c'est en comparant le schéma du µA741 avec son ancêtre qu'on peut mesurer la quantité d'astuces, la maitrise du fondeur (évitant le taux de rejets à l'échantillonnage), ... et le comportement commercial de celui-ci ! (Se rappeler qu'au début des microprocesseurs, il y avait 60% des circuits bons pour la poubelle !).
Bien que ce circuit (741) soit complètement dépassé, il n'y a eu, depuis, presque rien de nouveau dans la structure, à ma connaissance, sinon l'usage des TEC et d'autres trucs pour le faire pédaler plus rapidement. C'est la même chose pour les circuits logiques et ça s'arrête bien vite avant les programmables.
Vous allez voir, quand vous aurez acheté un paquet de livres sur le sujet, vous vous direz : ''Mais ? ... ce que je veux exactement n'existe pas. Et bien je vais faire un bouquin !'' Vous ferez alors la tournée des éditeurs scientifiques et vous entendrez : ''C'est pour quel public et en quelle quantité ? Ah bon, si peut ? Ben, on veut bien l'éditer mais à compte d'auteur ..''
Bon courage !
|
|
| Sujet : Circuits intégrés Nouveau | De ON5WF Le 21-04-2018 à 17:53 sta |
|

@Marc. Je ne possède pas ce bouquin de Oehmichen. Je le connais juste pour l'avoir feuilleté il y a plus de 45 ans. Je peux donc pas faire de commentaires là-dessus.
De F5LJJ: ''En principe ce qu'il y a dans un circuit intégré n'apporte pas grand chose si ce n'est au moins pour l'avoir vu une fois; ce qu'il faut savoir, ce sont les signaux ou les tensions qui entrent et sortent sur les broches; pour le dépannage, ça suffit amplement''
Objection votre honneur! Il faut en savoir un peu plus si on veut utiliser correctement le circuit. Par exemple, dans le cas de l'ampli opérationnel, il est important pour certaines applications, de connaître la tension et le courant de décalage, l'impédance d'entrée, la bande passante... Pour ce qui est de l'impédance d'entrée, elle est très différente suivant le type de transistor d'entrée de l'AOp: de l'ordre du M si ce sont des bipolaires (comme pour le 741), beaucoup plus élevée avec des FET et quasi infinie avec des MOSFET. Le courant de décalage est important dans les montages intégrateurs.
Un bon bouquin (en français) est celui de Damaye.
Pour l'électronique et les CI en général, il y a aussi, mais en anglais, les bouquins de Millman et de Schilling & Belone. Très bons, mais ce sont des bouquins de niveau supérieur, pas d'initiation. Pour l'initiation, il y en a certainement aux Editions de la Radio.
ON5WF
| |
|
| Sujet : Circuits intégrés Nouveau | De Adams Le 21-04-2018 à 17:56 sta |
|
Bonjour
Je ne crois pas que les schémas internes de CI soient compréhensibles par un non initié , il me semble que J.P. Oemichen disait que les fabricants de CI évitaient les condensateurs et qu'ils avaient d'autres méthodes pour les simuler .
Il y a 25 ans , un ingénieur me disait qu'il y avait un labo où des spécialistes disséquaient les CI de différentes marques .
Il fallait un matériel adapté , ne serait-ce que pour dégager la puce et pour piquer des microsondes .
Pour tromper d'éventuels copieurs , dans certains modèles , il existait des circuits actifs qui ne servaient à rien .
|
|
| Sujet : Circuits intégrés Nouveau | De Orca Le 21-04-2018 à 17:57 sta |
|
Bonjour,
Voici quelque-chose qui pourrait vous intéresser (voir photos ci-contre)
Ce livre détaille très bien la technologie des circuits intégrés à une époque (1978) ou ils commençaient à peine à pointer le bout de leur nez ...
Orca
| |
|
| Sujet : Circuits intégrés Nouveau | De Orca Le 21-04-2018 à 17:58 sta |
|
Suite et fin
Navré pour la mauvaise qualité des scans, mon scanner est un peu limité ... 
Orca
| |
|
| Sujet : Circuits intégrés Nouveau | De ON5WF Le 21-04-2018 à 18:38 sta |
|

Très bon bouquin à première vue. Je pense qu'il y en a eu pas mal comme ça aux Editions de la Radio.
''Ce livre détaille très bien la technologie des circuits intégrés à une époque (1978) ou ils commençaient à peine à pointer le bout de leur nez ...''
Juste une petite correction. Fin des années 60, des circuits intégrés tels que portes, compteurs... étaient déjà disponibles. En 1971, j'avais réalisé une horloge digitale avec des CI TTL et des afficheurs nixies; à la même époque, j'avais également conçu et réalisé un manipulateur électronique à CI logiques.
Le premier microprocesseur, l'Intel 4004 à 4 bits était disponible en 1971 (mais à quel prix ??) .
ON5WF
|
|
| Sujet : Circuits intégrés Nouveau | De ON5WF Le 21-04-2018 à 18:54 sta |
|

En 1972, Hewlett-Packard sortait la HP35, première machine à calculer scientifique de poche, avec la notation polonaise. https://fr.wikipedia.org/…
En 1975, HP sortait la HP65, 1ère calculatrice programmable de poche; elle coûtait la peau des fesses.
https://fr.wikipedia.org/…
ON5WF
|
|
| Sujet : Circuits intégrés Nouveau | De Orca Le 21-04-2018 à 20:03 sta |
|
''Le premier microprocesseur, l'Intel 4004 à 4 bits était disponible en 1971''
Donc début des années 70 pour une application technique en masse si je vous suis bien ... ça devait être la grande époque de cohabitation entre transistors et C.I ...
Orca
|
|
| Sujet : Circuits intégrés Nouveau | De ON5WF Le 21-04-2018 à 20:53 sta |
|

En effet, le µA741 était déjà disponible en 1968 (d'après wikipedia) et la technologie TTL par exemple, était au point dans les années 60.
''ça devait être la grande époque de cohabitation entre transistors et C.I ...'' et il faudrait ajouter les tubes
ON5WF
|
|
| Sujet : Circuits intégrés Nouveau | De marc Le 21-04-2018 à 21:33 sta |
|
Bonsoir,
JO, julienbeta, De Marcel Bourguinet, Tango88, f6cer, jfcrois, ON5WF, Adams, Orca,
Merci beaucoup de partager vos expériences sur un sujet complexe.
Je suis vraiment heureux de voir que c'est un forum actif. 
Orca
Pourriez-vous avoir la gentillesse de me communiquer le nombre total de pages et si vous le pouvez, me mettre la table des matières en photo
Merci
ON5WF
Pourriez-vous avoir la gentillesse de me communiquer le nombre total de pages du bouquin de Damaye, l'année, et si vous le pouvez me mettre la table des matières en photo
Merci
Amicalement
marc
|
|
| Sujet : Circuits intégrés Nouveau | De ON5WF Le 21-04-2018 à 22:01 sta |
|

Dans les CI analogiques-digitaux bien connus, il y a encore le NE555 datant de 1971 ( https://fr.wikipedia.org/… ), le XR2206 datant des années 70 ( https://www.sparkfun.com/… ) et bien d'autres.
''ON5WF Pourriez-vous avoir la gentillesse de me communiquer le nombre total de pages du bouquin de Damaye, l'année, et si vous le pouvez me mettre la table des matières en photo
Merci''
Pas de problème! Celui que je possède date de 1977.
ON5WF
|
|
| Sujet : Circuits intégrés Nouveau | De F5MB Le 21-04-2018 à 22:41 sta |
|
Bonjour
J'ai voulu contribuer à cette discussion mais j'ai du faire une erreur et ouvert un autre sujet
si le webmaster veut bien effacer le sujet parasite
Ci dessous le contenu de mon message
Je n'ai pas identifié de livre qui explique en détail la conception d'un circuit intégré , sauf cette thèse en libre accès qui décrit des pages 139 à 141 le schéma d'une fonction élémentaire et sa réalisation en intégration , il faut imaginer que pour chaque couche il y a un masque et une opération de diffusion , et ensuite avoir toutes ces cellules assemblées pour une fonction .
Pour simplifier , il y a en général une grande quantité de circuits sur une tranche de semiconducteurs qu'il faudra ensuite tester, découper , raccorder encapsuler etc
Voir si cela peu vous aider le lien https://tel.archives-ouve…
Si je trouve d'autre source je ferai suivre
Amicalement
Michel Marc
|
|
| Sujet : Circuits intégrés Nouveau | De korssakof Le 22-04-2018 à 09:52 sta |
|
Bonjour
Création d'un circuit intégré TLC555 --------->
Bonne journée.
Yves
| |
|
| Sujet : Circuits intégrés Nouveau | De korssakof Le 22-04-2018 à 10:05 sta |
|
Re bonjour
J'avais oublié,pour l'utilisation le circuit est encapsulé dans un boîtier (DIL) -------------->
Salutations.
Yves
| |
|
| Sujet : Circuits intégrés Nouveau | De Orca Le 22-04-2018 à 14:43 sta |
|
Bonjour,
''Pourriez-vous avoir la gentillesse de me communiquer le nombre total de pages et si vous le pouvez, me mettre la table des matières en photo
Merci''
Pas de problèmes, le livre comporte 434 pages en tout.
Concernant la table des matières, elle comporte 19 chapitres (soit 12 pages), je vous scanne cela dès que possible 
Orca
|
|
| Sujet : Circuits intégrés Nouveau | De ON5WF Le 22-04-2018 à 17:09 sta |
|

Comme convenu.
| |
|
| Sujet : Circuits intégrés Nouveau | De ON5WF Le 22-04-2018 à 17:10 sta |
|
| |
|
| Sujet : Circuits intégrés Nouveau | De ON5WF Le 22-04-2018 à 17:10 sta |
|
| |
|
| Sujet : Circuits intégrés Nouveau | De ON5WF Le 22-04-2018 à 17:10 sta |
|
| |
|
| Sujet : Circuits intégrés Nouveau | De ON5WF Le 22-04-2018 à 17:10 sta |
|
| |
|
| Sujet : Circuits intégrés Nouveau | De ON5WF Le 22-04-2018 à 17:11 sta |
|
| |
|
| Sujet : Circuits intégrés Nouveau | De ON5WF Le 22-04-2018 à 17:11 sta |
|
suite et (ouf) fin!
ON5WF
| |
|
| Sujet : Circuits intégrés Nouveau | De bthiry Le 22-04-2018 à 21:50 sta |
|
les voici compilées en un seul pdf
Benoît
| |
|
| Sujet : Circuits intégrés Nouveau | De Paul Le 23-04-2018 à 09:35 sta |
|
Bonjour,
Le domaine des circuits intégrés est très intéressant mais très complexe.
Un simple AOP conçu il y a 30 ans contiendra un nombre déjà impressionnant de transistors, certains n'étant même pas utilisés comme tels mais comme des diodes ou des condensateurs.
Comprendre le fonctionnement d'un circuit intégré en regardant son schéma est hors de portée de l'amateur, d'autant plus que les performances et caractéristiques d'un circuit sont définies par la taille des transistors, ce qui est gardé secret par le fabricant du circuit.
Il faut donc faire entièrement confiance à la datasheet et considérer le circuit comme une boîte noire...
Pour ceux que ça intéresse le documentaire ''C'est pas sorcier'' avait fait un épisode sur les circuits intégrés. On le trouve sur Youtube. Il est tellement bien fait que mon prof de microélectronique l'a utilisé comme support de cours...
|
|
| Sujet : Circuits intégrés Nouveau | De XYZ du 56 Le 23-04-2018 à 11:48 sta |
|
Bonjour,
Comment voulez vous pouvoir comprendre ce qui est passé par la tête de certains ingénieurs; d'autant que ces divers spécialistes (et il y en a!) se sont répandus chez tous les fabricants? Et qu'ils ne pensent pas de la même façon.
Il est impossible, à mon avis, de suivre leurs démarches; d'autant que pendant que vous réfléchissez à ce que vous lisez actuellement, eux, ''cavalent'' et ''sont passablement en avance''.
En un mot, ne cherchez pas à comprendre, et utiliser les circuits ''pondus'' avec leurs ''data sheet'' et leurs ''schémas originaux'' comme tels... merci les gars!!!
Cordialement.
|
|
| Sujet : Circuits intégrés Nouveau | De jfcrois Le 23-04-2018 à 20:59 sta |
|
Bonsoir.
Comment ? Ne pas chercher à comprendre ?! Mais c'est se priver d'une bonne partie des satisfactions de l'intelligence humaine ! Comment peut-on ne pas s'interroger sur la présence quasi-systématique d'un générateur de courant dans le circuit des émetteurs d'un ampli différentiel ? Mmmm ? 
Ah, la curiosité, c'est un bon moteur pour apprendre ... même si on ne comprend pas immédiatement.
Cordialement, bien sûr !
|
|
| Sujet : Circuits intégrés Nouveau | De Roger R Le 23-04-2018 à 22:45 sta |
|
+1 
|
|
| Sujet : Circuits intégrés Nouveau | De f6cer Le 24-04-2018 à 09:08 sta |
|
Bonjour
Attention a ne pas tomber dans le piège , un circuit integre a été développé pour une fonction , en faisant totalement abstraction de ce qu’il contient : peu importe s’il est fait a base d’OC72 ou de fromage de chèvre 
Il faut alors attaquer le côté obscur : algèbre de Boole pour la logique et autres mathématiqueries pour les amplis et les circuits RF
|
|
| Sujet : Circuits intégrés Nouveau | De ON5WF Le 24-04-2018 à 19:47 sta |
|

''les voici compilées en un seul pdf ''
Merci Benoît
ON5WF
|
|
| Sujet : Circuits intégrés Nouveau | De ON5WF Le 24-04-2018 à 20:26 sta |
|

''peu importe s’il est fait a base d’OC72 ou de fromage de chèvre''
Avec le fromage de chèvre, ça doit donner un comportement chevrotant
ON5WF
|
|
| Sujet : Circuits intégrés Nouveau | De bthiry Le 24-04-2018 à 20:59 sta |
|
bonsoir Alain,

Benoît
|
|
| Sujet : Circuits intégrés Nouveau | De jfcrois Le 25-04-2018 à 00:36 cms |
|  |
Bonsoir.
Bon, on va pas en faire un fromage mais je réponds à ma question !
Vous prenez un ampli différentiel : 2 transistors npn, 2 résistances de charge Rc, 1 résistance d'émetteur RE le tout pris entre +Vcc et 0V.
Il faut calculer une tension de sortie Vs en fonction de Ve1 et Ve2 . On passe aux schémas équivalents ( rb c'est h11) ------> (je sais, mes schémas sont pourris mais ils sont fait à main levée sur l'écran de ma tablette !)
Pour que la solution (technique) saute aux yeux, il faut exprimer cette tension sous la forme : Vs = AD.(Ve1 - Ve2) + Ac.(Ve1 + Ve2)
Les initiés auront décodé que AD est l'amplification différentielle et AC l'amplification de mode commun.
Inutile de préciser que c'est ch..t à calculer ! On simplifie en supposant les rb égaux. C'est du calcul courant mais c'est long ! On doit trouver (de mémoire) : AD = - ß.RC/2.rb et AC = - ß.RC/2.(rb + ß.RE)
Alors ? Quelles sont les conclusions si on veut que l'ampli soit différentiel ? Ben il faut que AC soit nul ! Et le seul terme sur lequel on peut agir est RE ; il faut qu'il soit le plus grand possible, genre infini quoi. Le pas de pot c'est que le courant qui va passer dans cette résistance risque d'être nul ! Et c'est là qu'on se dit : Mais pourquoi utiliser une résistance ? Quel est le composant qui à une résistance infinie tout en laissant passer un courant aussi grand qu'on veut ? C'est un générateur de courant. Et où trouve-t-on un géné de courant ? Dans un transistor !
Et toc, on aura beau appliquer une tension commune aux deux entrées, la tension de sortie ne bougera pas (ou pas trop, suivant la qualité de ce géné de courant).
Et puis ça montre que les concepteurs - les ingénieurs à grosses têtes - n'habitent pas la lune ! On peut comprendre énormément de chose en grattant un peu.
|  |
| |
|
| Sujet : Circuits intégrés Nouveau | De hyperman75 Le 25-04-2018 à 06:20 sta |
|
Bonjour
Les ingénieurs du monde des transistors n'ont rien inventé. Ils n'ont fait que de reprendre les principes de l'ampli différentiel à tubes étudiés dès les années 30 (Matthews, Blumlein, Schmitt et d'autres) en les adaptant aux transistors.
Les avantages d'un étage différentiel avaient attirés l'attention des concepteurs d'amplifcateurs d'instrumentalisation. Mais il y avait le problème du gain en mode commun.
Il est apparu que le gain de mode commun pouvait être réduit en employant une résistance de cathode commune de valeur élevée, reliée à un forte tension négative de façon à avoir un courant compatible du fonctionnement des 2 tubes (triodes et penthodes). D'où le terme anglais de ''long-tailed pair''
Au milieu des années 40 apparaissent les premiers ''générateurs de courant'', à penthode 6J7G en lieu et place de la résistance commune de cathode élevée.
Tous ces éléments se trouvent sur internet.
Jacques
|
|
| Sujet : Circuits intégrés Nouveau | De Tésèfèfe56 Le 25-04-2018 à 10:07 sta |
|
Bonjour à tous ! ! !   
Voici des liens qui répondent à vos attentes ...
Pour le 555 ''triple five'' dont il parait que la production est en cours d'arrêt.
https://shop.evilmadscien…
Pour le 741
https://shop.evilmadscien…
J'avais trouver ça sympa et pédagogique en comparaison des 555 en cms, c'est impressionnant !
Cordialement.
Pascal.
|
|
| Sujet : Circuits intégrés Nouveau | De ON5WF Le 25-04-2018 à 20:32 sta |
|

Le 1er Aop commercialisé, en 1952. Ce genre d'ampli était beaucoup utilisé dans les calculateurs analogiques.
http://www.philbrickarchi…
ON5WF
|
|
| Sujet : Circuits intégrés Nouveau | De marc Le 26-04-2018 à 01:57 sta |
|
Bonsoir,
ON5WF, F5MB, korssakof, Orca, bthiry, Paul, XYZ, jfcrois, Roger R, f6cer, hyperman75, Tésèfèfe56,
Je vous remercie beaucoup pour toutes vos informations et tous vos points de vue.
Quand je regarde les liens mis par Tésèfèfe56 et ON5WF ou ce qui est dit par hyperman75, Je me demande pourquoi des circuits intégrés dont le schéma peut tenir sur une ou deux feuilles ne pourraient pas être analysés avec précision en rapport de leurs fonctions.
Des auteurs l’on fait admirablement bien pour la radio qui met en jeux plusieurs phénomènes et dont certains peuvent être tantôt positifs et tantôt négatifs ce qui demande de créer d’autres phénomènes pour annihiler ces derniers (Chrétien, Berché, Veaux, Hemardinquer…. et bien sûr Aisberg.
Pourquoi n’y-a-t-il eu aucun auteur à ma connaissance qui a fait un tel livre sur les circuits intégrés au moins de première et deuxième génération ?
Jfcrois
Pourriez-vous avoir la gentillesse de me dire sur quels livres avez-vous travaillé pour comprendre ?
hyperman75
Internet est tellement vaste, pourriez-vous avoir la gentillesse de me donner des liens si possible en français.
F5MB
Je ne parviens pas à ouvrir votre lien.
Amicalement,
marc
|
|
| Sujet : Circuits intégrés Nouveau | De Hyperman75 Le 26-04-2018 à 09:31 sta |
|
Bonjour
Tous les articles concernant les étages différentiels à tubes ont été publiés dans les années 30/40 dans des revues américaines.
https://en.wikipedia.org/…
Probablement quelques articles dans les revues françaises de l'époque (Toute la Radio ?) mais je n'en ai pas.
Jacques
|
|
| Sujet : Circuits intégrés Nouveau | De FMB Le 26-04-2018 à 16:17 sta |
|
Bonjour
J'espère que ce lien direct sur le site de l'INSA fonctionnera , éventuellement le recopier dans le navigateur si il ne connecte pas directement
Les images des différentes diffusions sont sur les memes pages de 139 à 143
http://theses.insa-lyon.f…
Lors de mon activité professionnelle j'ai eu l'occasion de faire développer des circuits intégrés analogiques et digitaux ainsi que des hybrides mais je ne suis pas un spécialiste
des circuits intégrés
Pour info , sur les anciens ampli opérationnels , voir le Philbrick K2-XA de 1953
j'en possède deux exemplaires mais j'ai copié les infos sur internet.
Amicalement
Michel Marc
| |
|
| Sujet : Circuits intégrés Nouveau | De ON5WF Le 26-04-2018 à 21:37 sta |
|

''Quand je regarde les liens mis par Tésèfèfe56 et ON5WF ou ce qui est dit par hyperman75, Je me demande pourquoi des circuits intégrés dont le schéma peut tenir sur une ou deux feuilles ne pourraient pas être analysés avec précision en rapport de leurs fonctions.''
C'est fait dans l'ouvrage ''Integrated Electronics de Millman & Halkias (International Student Edition 1972), avec l'ampli opérationnel MC1530 de Motorola.
Pour JfCroix, de quoi gratter et comprendre: dans le même bouquin, une étude détaillée de l'amplificateur différentiel.
ON5WF
| |
|
| Sujet : Circuits intégrés Nouveau | De jfcrois Le 28-04-2018 à 09:01 sta |
|
Bonjour.
Ça y est, j'ai retrouvé le bouquin :
''Circuits à semiconducteurs dans l'industrie. Tome II. Amplificateurs et Oscillateurs''
Par : A. Vatasesco, H. Sinnreich, St. Gavat, R. Stere, R. Piringer
Editura Tehnica, Bucarest. Roumanie. ( dans mes souvenirs, il avait un goût bulgare !)
Ce bouquin a été repris par l'éditeur Masson, 120 Bd St Germain, Paris VI en 1972.
Bien content de le trouver en 1981; mais c'est dire qu'il est ancien, il n'y a même pas le 741 !
J'espère pour vous qu'il y a plus récent, en français ; mais de cette veine, où tous les défauts sont passés en revue avec leurs conséquences, je n'en connais pas.
Pour ON5WF, que vous soyez un champion de la photocopieuse ne vous a pas empêché de remarquer que celui qui est en demande s'appelle marc, et que pour moi vous n'avez que 37 ans de retard. Votre apport personnel aurait pu être d'en donner un résumé traduit en français ?
|
|
| Sujet : Circuits intégrés Nouveau | De jfcrois Le 28-04-2018 à 09:36 sta |
|
Holla !
J'ai oublié de rajouter '' '' car ce n'est que de la mise en boite ! 
|
|
| Sujet : Circuits intégrés Nouveau | De ON5WF Le 28-04-2018 à 09:57 sta |
|

Pour jfcrois: Je suis désolé que vous l'ayez mal pris. J'avais pensé que ça aurait pu vous intéresser.
Faire les copies prend du temps, si en plus il faut encore les traduire...
Il me semble que si l'on envisage de comprendre l'électronique un peu en profondeur, un minimum de connaissance de l'anglais technique est nécessaire. Les ouvrages américains sont en général imbattables sur les plans technique et pédagogique.
ON5WF
|
|
| Sujet : Circuits intégrés Nouveau | De jfcrois Le 28-04-2018 à 20:07 sta |
|
???
Mais non, je ne le prends pas mal ! Je me moque gentiment de vous, c'est tout !
C'est Marc qui pose les questions sur l'existence d'une littérature en HF et AOP à base de transistors, de préférence en langue française. Comme nous avons tous le chic de répondre à côté de la question, j'ai rappelé QU'IL Y A 37 ans, (et non PENDANT 37 ans) j'ai cherché un livre comme celui qu'il cherche actuellement. Depuis, JE ne cherche plus de livre comme cela, et n'ai pas compris votre sollicitude à vouloir m'en proposer la lecture. J'ai pris cela pour de l'humour belge, et ai essayé de faire pareil, avec le succès que vous avez pu apprécier ...! 
Pour les nouveaux-nés de ce siècle, je rappelle qu'aux début des années 1980, il n'y avait pas internet, pas de moteur de recherche ... rien que des éditeurs qui faisaient payer même les renseignements, ainsi qu'un Minitel capable de vous consoler de votre isolement !
|
|
| Sujet : Circuits intégrés Nouveau | De ON5WF Le 28-04-2018 à 20:57 sta |
|

Ah! OK, tout va bien alors!
''J'ai pris cela pour de l'humour belge, et ai essayé de faire pareil, avec le succès que vous avez pu apprécier ...!''
N'étant pas spécialiste en humour belge, Je n'avais pas compris!
ON5WF
|
|
| Sujet : Circuits intégrés Nouveau | De f6cer Le 29-04-2018 à 09:32 sta |
|
Bonjour
Et les Suisses alors ?
Dans les années 70-80 on avait besoin de savoir ce qu’il y avait a l'intérieur , le circuit intégré analogique etait souvent relativement simple et surtout multifonction , rappelez vous la fameuse série RCA CA 3000, CA3005 , CA3020 etc.... avec lesquels on pouvait faire des amplis HF , des mélangeurs , des oscillateurs ,des amplis de puissance , ca faisait fureur dans les bureaux d'études surtout parcequ’a l’epoque il n’y avait pas internet mais il y avait des technico-commerciaux qui venaient souvent au labo et qui savaient de quoi ils parlaient ....
Maintenant on a internet et des commerciaux qui pensent très sérieusement que la loi d’Ohm relève du tribunal et que parler Franglais est la preuve d’une immense compétence
Autres temps autres moeurs
|
|
| Sujet : Circuits intégrés Nouveau | De Adams Le 29-04-2018 à 11:43 sta |
|
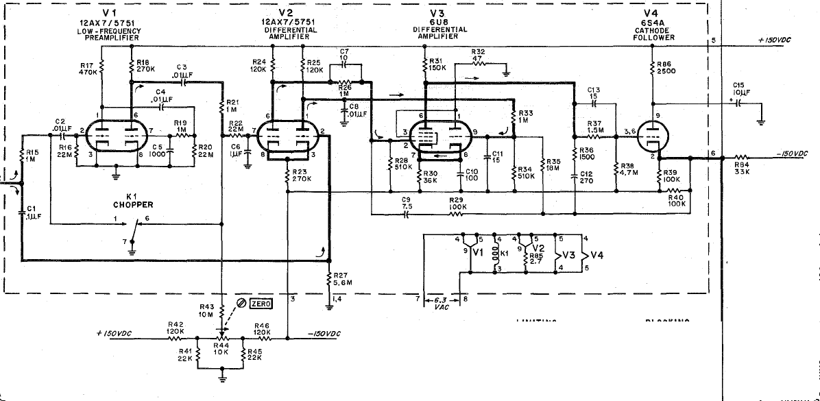
Bonjour
En PJ ,un ampli OP à tubes , j'en ai un sur un appareil qui fonctionne toujours .
| |
|
| Sujet : Circuits intégrés Nouveau | De ON5WF Le 29-04-2018 à 11:50 sta |
|

''Et les Suisses alors ?''
Moi, j'aime bien l'humour breton
ON5WF
| |
|
| Sujet : Circuits intégrés Nouveau | De crilemans Le 29-04-2018 à 13:35 sta |
|
Bon dimanche (humide) à tous.
Autre maxime bretonne.
 
crilemans.
| |
|
| Sujet : Circuits intégrés Nouveau | De ON5WF Le 29-04-2018 à 14:15 sta |
|

Très juste! Mais celui qui a écrit cela n'est pas un champion de l'orthographe.
Dimanche pluvieux ici aussi à Mons en Belgique
ON5WF
|
|
| Sujet : Circuits intégrés Nouveau | De jcc4883 Le 29-04-2018 à 19:52 sta |
|
bonjour a tous il pleut en provence;ma soeur a travaillée au controle fin de chaine chez intermetall deutchland
j'ai vus des photos de crcuits, faites au microscope electronique ,et des Waffers (plaque de circuit avant coupe pour les souder sur les supports),pour comprendre ces circuits,il faut un ordi ou plusieurs cerveaux.Moi j'en ai que deux...
|
|
|