>Journaux du site au 22/08/2022 à 10:26Forum 2.6.9
S'enregistrer pour posterRechercherPréférences

Pas de Post-it

Forum standardGalerie Forum
Sujet : Demande de schéma Nouveau De Christian  Le 13-08-2017 à 13:01 sta


    Bonjour,

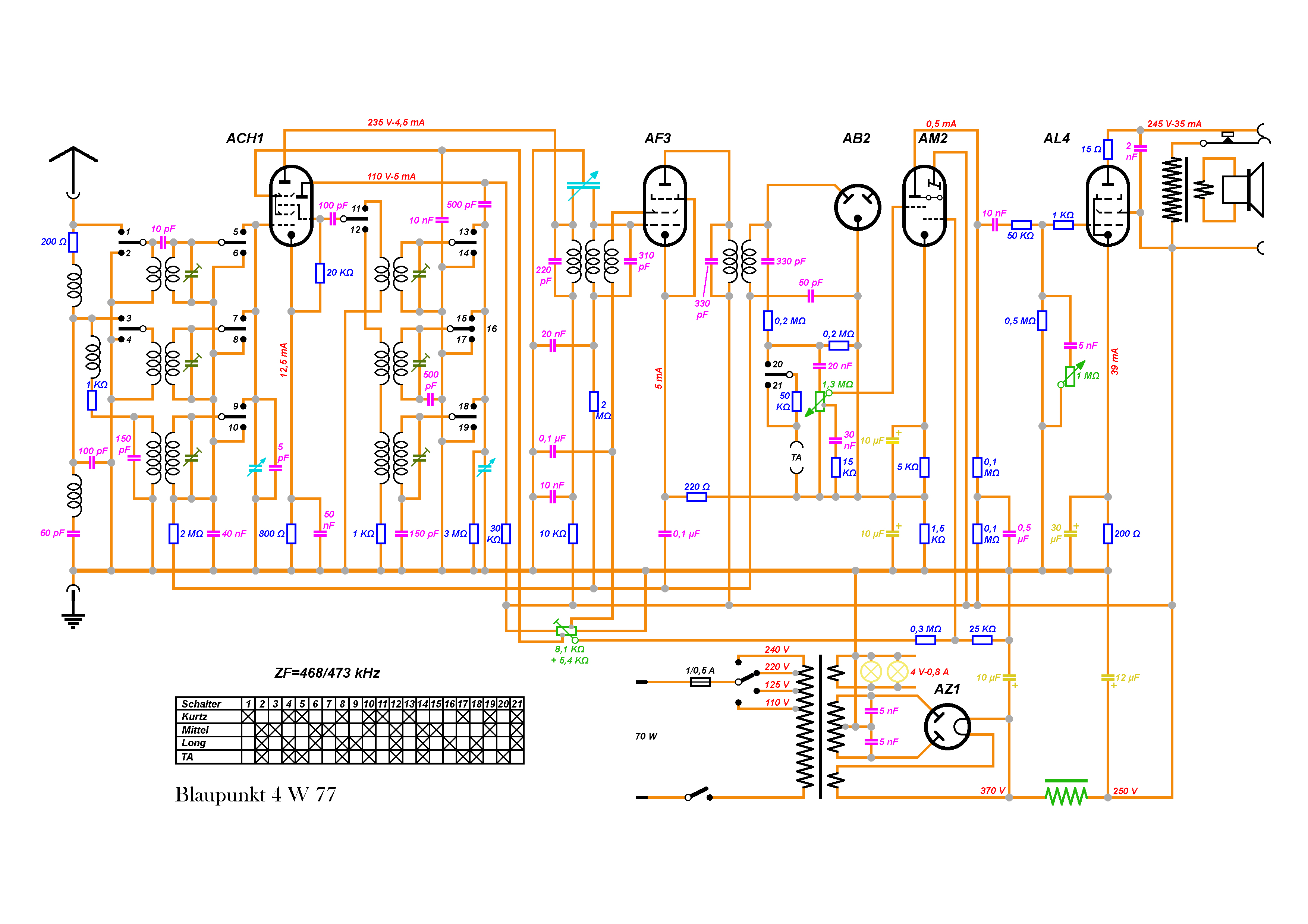
    Je suis en train de colorisé des schémas de vieux postes radio à lampes lorsque j’ai du temps perdu pour les rafraichir et j’ai vu qu’il existe 2 schémas pour le Blaupunkt 4W77 sur votre site mais je n’arrive pas à les télécharger malgré l’inscription.
    Je vous envoie le premier en fichier joint (je vais essayer) que j’ai terminé sans savoir si c’est la première version ou la seconde et je vous demande humblement de le vérifier et de m’envoyer le suivant sans vous obligé.
    Il est dommage que vous n'acceptez pas les schémas en (Tif compresser car ils sont moins lourd que le JPG et de meilleur qualité).
    En attendant une réponse de votre part, je vous souhaite un excellent dimanche.
    Cordialement.

  
  

Sujet : Demande de schéma Nouveau De Michel87  Le 13-08-2017 à 13:49 sta


    Bonjour,

    Bonne idée que de coloriser les schémas, ce qui permet de les éclaircir quand ils sont un peu denses.

    Question: quelle est la fonction des capas de 5nF en parallèle sur chaque demi-secondaire HT?


Sujet : Demande de schéma Nouveau De tsfallier  Le 13-08-2017 à 14:30 sta

    Bonjour.

    En bas de la page, vous avez un menu intitulé ''Rubriques du site''

    - Archives
    - Schémas TSF
    - Marques étrangères
    - Blaupunkt
    - ...


 Retour aux sujets 

Rubriques du site

Gamme 1

- Galerie TSF - Mesure ancienne - Littérature - Trucs et astuces - Marquage composants - Tubes Brochages - Achat Vente - Forum - Liens utilesCe site vous
a aidé ?

Gamme 2

- Je cherche - Offre - Tendances - Palais des Glaces - Upload -

Gamme 3

- Archives - Schémathèque - Glossaire technique - Glossaire patoisant - Journaux - Remerciements -