| Sujet : Problème de guitare Nouveau | De Kalbounet Junior Le 20-11-2009 à 18:50 sta |
|
Bonsoir
Alors voilà. Quand je branch ma petite gratte à l'ampli que viens de me fabriquer, et que je monte le volume, un bourdonnement métallique se fait entendre. Bourdonnement qui diminue en mêmetemps que le volume... De l'ampli, ou de la guitare ! Précisons que la grille de la triode est attaquée à travers un pot log de 1M, et qu'un lecteur MP3 sur cette même entrée marche nickel !
|
|
| Sujet : Problème de guitare Nouveau | De Totolagalène Le 20-11-2009 à 19:00 sta |
|
Il y a un bouton de réglage sur ta guitare?![[:Hi:]](s12.gif)
|
|
| Sujet : Problème de guitare Nouveau | De Kalbounet Junior Le 20-11-2009 à 19:02 sta |
|
Oui, le diminuer réduit aussi le bourdonnement !
|
|
| Sujet : Problème de guitare Nouveau | De Totolagalène Le 20-11-2009 à 19:09 sta |
|
Normalement on baisse "le bouton" sur la guitare juste à la limite où l'on n'entend plus
cette raisonance métallique et on agit seulement sur le pot de volume de l'ampli.
Mais bien sûr tu es tenté de pousser ce bouton sur la guitare pour sortir plus de watts.
![[:Hi:]](s12.gif)
|
|
| Sujet : Problème de guitare Nouveau | De Totolagalène Le 20-11-2009 à 19:12 sta |
|
Il faut aussi éloigner le plus possible la guitare du HP, sinon çà ne fait pas forcément du Larsen mais çà favorise cette raisonance.![[:Hi:]](s12.gif)
|
|
| Sujet : Problème de guitare Nouveau | De Totolagalène Le 20-11-2009 à 19:13 sta |
|
Ce n'est pas moi qui en joue, c'est ma femme. ![[:Hi:]](s12.gif)
|
|
| Sujet : Problème de guitare Nouveau | De Kalbounet Junior Le 20-11-2009 à 19:14 sta |
|
|
|
| Sujet : Problème de guitare Nouveau | De Totolagalène Le 20-11-2009 à 19:18 sta |
|
C'est encore plus vrai avec deux n à raisonnance. ![[:Hi:]](s12.gif)
|
|
| Sujet : Problème de guitare Nouveau | De Kalbounet Junior Le 20-11-2009 à 19:21 sta |
|
Bonsoir
Maintenant, dès que je pousse un peu le vol. sur la gratte, avec l'ampli au max. j'ai du 50hZ, comme si rien n'était branché !
|
|
| Sujet : Problème de guitare Nouveau | De Michel 87 Le 20-11-2009 à 19:26 sta |
|
C'est encore encore mieux avec résonance
|
|
| Sujet : Problème de guitare Nouveau | De jackoe Le 20-11-2009 à 19:28 sta |
|
Un problème de masse... ![[:Hi:]](s12.gif)
|
|
| Sujet : Problème de guitare Nouveau | De Kalbounet Junior Le 20-11-2009 à 19:30 sta |
|
Ma jack est bonne, j'en ai essayé plusieurs, et ça marche avec n'importe quelle autre source branchée sur cette même prise !
De plus, quand je branche ma gratte sur un ampli sono classique, et que je relie mon ampli sur la prise écouteurs de cet ampli, ça marche ! A part l'impédance, bien sûr
|
|
| Sujet : Problème de guitare Nouveau | De jackoe Le 20-11-2009 à 20:59 sta |
|
"Ma jack est bonne, j'en ai essayé plusieurs" ![[:??:]](s11.gif)
|
|
| Sujet : Problème de guitare Nouveau | De Kalbounet Junior Le 20-11-2009 à 21:10 sta |
|
Ben... J'ai plusieurs jacks...
|
|
| Sujet : Problème de guitare Nouveau | De Totolagalène Le 20-11-2009 à 21:11 sta |
|
"et que je relie mon ampli sur la prise écouteurs de cet ampli, ça marche ! A part l'impédance, bien sûr"![[:??:]](s11.gif) ![[:??:]](s11.gif) ![[:Hi:]](s12.gif)
|
|
| Sujet : Problème de guitare Nouveau | De Kalbounet Junior Le 20-11-2009 à 21:15 sta |
|
Et ben... Si je branche l'entrée de mon ampli à moi, celui que j'ai monté, sur la sortie d'un autre ampli, sur lequel j'ai branché ma guitare, pas de bourdonnement...
|
|
| Sujet : Problème de guitare Nouveau | De Kalbounet Junior Le 20-11-2009 à 21:15 sta |
|
Par ailleurs que pensez vous de ce genre de montage ?
| |
|
| Sujet : Problème de guitare Nouveau | De yarno31 Le 20-11-2009 à 21:28 sta |
|
Une HT à 12 volts seulement ? le gain doit être très faible...
|
|
| Sujet : Problème de guitare Nouveau | De Totolagalène Le 20-11-2009 à 21:34 sta |
|
"L'entrée d'un ampli sur la sortie d'un autre ampli". Je suis largué et laisse celà aux pros![[:??:]](s11.gif) ![[:Hi:]](s12.gif)
|
|
| Sujet : Problème de guitare Nouveau | De Kalbounet Junior Le 20-11-2009 à 21:35 sta |
|
Apparemment le but n'est pas d'avoir un gain énorme mais d'ajouter un peu de disto, de chaleur au son... Par ailleurs, j'aimerais bien rajouter une petite ECC82 dans mon ampli pour avoir une bonne grosse disto...
|
|
| Sujet : Problème de guitare Nouveau | De Kalbounet Junior Le 20-11-2009 à 21:36 sta |
|
Toto : je me servais de mon ampli comme préamp'
|
|
| Sujet : Problème de guitare Nouveau | De Totolagalène Le 20-11-2009 à 21:38 sta |
|
Il faut comprendre l'inverse: la sortie d'un ampli sur l'entrée d'un autre ampli![[:Hi:]](s12.gif)
|
|
| Sujet : Problème de guitare Nouveau | De Kalbounet Junior Le 20-11-2009 à 21:39 sta |
|
|
|
| Sujet : Problème de guitare Nouveau | De Totolagalène Le 20-11-2009 à 21:42 sta |
|
Je me demande bien comment un tube ECC82 peut fonctionner avec 12 V sur les plaques
via résistances de 100 et 200K. Cà vient de sortir? ![[:Hi:]](s12.gif)
|
|
| Sujet : Problème de guitare Nouveau | De Pierre Roque Le 20-11-2009 à 21:58 sta |
|
Ce schema ne fonctionnera jamais,il n'y a rien de bon ,ni de fonctionnel
|
|
| Sujet : Problème de guitare Nouveau | De YM Le 20-11-2009 à 22:01 sta |
|
Oh que non ! C'est même plus vieux que les ECC82 elles mêmes.
Le problème est que le chauffage consomme 100 fois plus que le reste, pas question d'utlliser des piles . . . ou alors beaucoup ![[:ouin:]](s10.gif)
|
|
| Sujet : Problème de guitare Nouveau | De Pierre Roque Le 20-11-2009 à 22:10 sta |
|
Alors-la , il faut qu'ont m'explique ce schema , ou je n'ai rien compris a la chose
|
|
| Sujet : Problème de guitare Nouveau | De Michel 87 Le 20-11-2009 à 22:33 sta |
|
Il sort d'où, ce schéma ?
|
|
| Sujet : Problème de guitare Nouveau | De slouptoouut Le 20-11-2009 à 23:14 sta |
|
Une guitare électrique attaquant un montage a une lampe prévue pour fonctionner avec une HT de 100 à 250V (comme c'est le cas d'une ECC82 )mais sous alimenté avec seulement 12 à 24V peut fonctionner ... mais avec peu de gain, et de la distorsion par écrétage ...
(et si , en hifi c'est une hérésie, souvent c'est ce qui est recherché en guitare ...c'est alors pas vraiment de l'amplification qu'on réalise , mais un "effet" pour donner de la coloration au son , qui en fait n'amplifie pas mais déforme ...l'amplification proprement dite étant assuré par l'ampli de puissance faisant suite )
sloup
|
|
| Sujet : Problème de guitare Nouveau | De Totolagalène Le 20-11-2009 à 23:24 sta |
|
2 Aspros SVP.![[:Hi:]](s12.gif)
|
|
| Sujet : Problème de guitare Nouveau | De Filoch.... Le 20-11-2009 à 23:36 sta |
|
Bonsoir Paul,
Fait attention a l'induction des micros magnétique près' des transfos.
12 volt ca ne marchera jamais essaye de fabriquer ce petit ampli ! si tu n'a pas de 6V6 je t'en enverrais.
Filoch.....![[:Hi:]](s12.gif)
| |
|
| Sujet : Problème de guitare Nouveau | De Gilbert Le 20-11-2009 à 23:42 sta |
|
12AX7....j'ai ça en stock !Suffit que tu demandes !![[:Hi:]](s12.gif)
|
|
| Sujet : Problème de guitare Nouveau | De jackoe Le 21-11-2009 à 00:00 sta |
|
Paul vient de se fabriquer un ampli et vous lui dites d'en fabriquer un autre. Je n'ai pas tout suivi... 
|
|
| Sujet : Problème de guitare Nouveau | De Filoch.... Le 21-11-2009 à 00:19 sta |
|
Par exemple,il peut en prendre note et faire un panachage!avec celui qu'il viens de fabriquer
|
|
| Sujet : Problème de guitare Nouveau | De Totolagalène Le 21-11-2009 à 00:29 sta |
|
C'est vrai qu'il est facile celui de Filoch, et prévu pour entrées guitare.
Mais quel est donc celui que Kalbounet junior vient de fabriquer?![[:Hi:]](s12.gif)
|
|
| Sujet : Problème de guitare Nouveau | De Kalbounet Junior Le 21-11-2009 à 09:27 sta |
|
Celui que je viens de fabriquer, c'est celui du post "ampli push pull" avec une EL84 et une EF89. Pour l'ampli 6V6, c'est vrai que je suis tenté. J'ai une 6V6G, mais rien ne dit qu'elle n'est pas pompée... Et ce qui manquera toujours, ce sont les transfos d'alim !
Sinon, pour le montage sous 12V avec la ECC82, ça ajoute un peu de disto ? Je suis bien tenté d'essayer ce montage...
|
|
| Sujet : Problème de guitare Nouveau | De Totolagalène Le 21-11-2009 à 12:37 sta |
|
Le véritable problème , je pense, est que Paul veut un ampli qui fasse de la distorsion!![[:Hi:]](s12.gif)
|
|
| Sujet : Problème de guitare Nouveau | De Pierrot du 82 Le 21-11-2009 à 14:14 cms |
|  |
Un ampli basse fidélité !
|  |
|
|
| Sujet : Problème de guitare Nouveau | De Totolagalène Le 21-11-2009 à 14:22 sta |
|
On reste quand même dans la BF!![[:Hi:]](s12.gif)
|
|
| Sujet : Problème de guitare Nouveau | De Kalbounet Junior Le 21-11-2009 à 14:38 sta |
|
J'abandonne pour l'instant la ECC82 sous 12v, mais je cherche toujours :
- comment faire marcher ma guitare sur mon ampli
-comment avoir un truc très simple qui fait de la disto
|
|
| Sujet : Problème de guitare Nouveau | De jackoe Le 21-11-2009 à 15:42 sta |
|
| |
|
| Sujet : Problème de guitare Nouveau | De Kalbounet Junior Le 21-11-2009 à 15:51 sta |
|
Merci.
En anglais, disto se dit bien overdrive ?
|
|
| Sujet : Problème de guitare Nouveau | De jackoe Le 21-11-2009 à 17:03 sta |
|
| |
|
| Sujet : Problème de guitare Nouveau | De JC Négret Le 21-11-2009 à 17:40 sta |
|
Hello ! Tu peux aussi t'inspirer du Marshall JCM800, avec entrées low et hight, celle-ci étant saturable à volonté.
Schéma --->
JC 
| |
|
| Sujet : Problème de guitare Nouveau | De JC Négret Le 21-11-2009 à 17:40 sta |
|
high sans thé. 
|
|
| Sujet : Problème de guitare Nouveau | De Kalbounet Junior Le 21-11-2009 à 21:21 sta |
|
Un gros ampli bien mastoc... Je verrai plus tard ! Sinon, j'ai trouvé dans la liste ci-dessus un schéma de disto à un transistor : il marche bien, mais les diodes que j'ai mises ne sont pas adaptées...
Et je n'ai toujours pas résolu le problème de ronflette..
|
|
| Sujet : Problème de guitare Nouveau | De Totolagalène Le 21-11-2009 à 21:26 sta |
|
Paul ne saît plus où donner de la tête, il est sur 36 coups et projets à la fois.
On se calme la jeunesse on se calme! On fait un choix et on s'y tient!
|
|
| Sujet : Problème de guitare Nouveau | De JC Négret Le 21-11-2009 à 21:28 sta |
|
Pas tout l'ampli, juste la première ECC83 qui fait saturation:
| |
|
| Sujet : Problème de guitare Nouveau | De Kalbounet Junior Le 21-11-2009 à 21:28 sta |
|
Bon, alors je me calme, je tente juste de résoudre le problème de ronflette alors.
|
|
| Sujet : Problème de guitare Nouveau | De Totolagalène Le 21-11-2009 à 21:45 sta |
|
Et les entrées comme le répète, à juste titre, JC Négret, tu as essayé? ![[:Hi:]](s12.gif)
|
|
| Sujet : Problème de guitare Nouveau | De Kalbounet Junior Le 21-11-2009 à 21:53 sta |
|
Comment ça ? Il faudra que je rajoute une lampe ou je calque juste ce qu'il y a avant la triode ?
|
|
| Sujet : Problème de guitare Nouveau | De Totolagalène Le 21-11-2009 à 22:04 sta |
|
Moi je ne sais plus où on en est et de quel ampli tu parles et as actuellement .![[:Hi:]](s12.gif)
|
|
| Sujet : Problème de guitare Nouveau | De YM Le 21-11-2009 à 22:16 sta |
|
Mais si !
Une ECC82 marche (encore) sous 12 Volts, bien sur ! !
Elle débite un tout petit milliampère avec Vg1 = 0 
A l'age de Paul, (1960 environ) j'avais monté un récepteur paru dans Spirou (oui, celui de Franquin et de Gaston) qui utilisait ce tube en 12 volts.
Super réaction . . . je crois
L'article avait peut être été écrit par un ON5.. de l'époque !
Yves.
|
|
| Sujet : Problème de guitare Nouveau | De Kalbounet Junior Le 21-11-2009 à 22:20 sta |
|
Ok, je verrai alors. Sinon, avez-vous encore le schéma de ce récepteur ?
|
|
| Sujet : Problème de guitare Nouveau | De Totolagalène Le 21-11-2009 à 22:22 sta |
|
Et le voilà reparti dans un récepteur! ![[:Hi:]](s12.gif)
|
|
| Sujet : Problème de guitare Nouveau | De Kalbounet Junior Le 21-11-2009 à 22:35 sta |
|
Naaaaan, je finis l'ampli d'abord, mais la BF ça lasse a la fin, je me mettrai un peu plus tard à la radio !
|
|
| Sujet : Problème de guitare Nouveau | De YM Le 21-11-2009 à 22:41 sta |
|
Ah non ! Je n'ai plus ce schéma !
Trouver un collectionneur qui a conservé ses vieux souvenirs . . . c'est pas mon truc !
Mais je suis sur que GoGol est capable d'en trouver une douzaine semblables 
|
|
| Sujet : Problème de guitare Nouveau | De Kalbounet Junior Le 21-11-2009 à 22:46 sta |
|
Une seule ECC82 alimentée sous 12V peut servir de récepteur ?
|
|
| Sujet : Problème de guitare Nouveau | De Totolagalène Le 21-11-2009 à 22:47 sta |
|
Tu n'as pas le schéma, pour rappel, de ton ampli de guitare actuel? Et je ne parle pas du truc avec ECC82 alimenté sous 12v plaque.![[:Hi:]](s12.gif)
|
|
| Sujet : Problème de guitare Nouveau | De Kalbounet Junior Le 21-11-2009 à 22:52 sta |
|
Vous savez, le post "ampli push pull" ? C'est le schéma de ce post, avec la el84 et la ef89
|
|
| Sujet : Problème de guitare Nouveau | De Kalbounet Junior Le 21-11-2009 à 22:55 sta |
|
|
|
| Sujet : Problème de guitare Nouveau | De Masterorion Le 21-11-2009 à 23:11 cms |
| |
|
| Sujet : Problème de guitare Nouveau | De Totolagalène Le 21-11-2009 à 23:16 sta |
|
Ah oui, çà me revient, je t'avais dit quelque part qu'il faudrait sûrement ajouter un étage d'entrée. Une demi ECC82 par exemple. Ou une entière, l'autre demie remplacerait la EF86.
Il suffit que tu fasses un copier/coller du schéma d'entrée de JC Négret çi-dessus et tu raccordes à ton EL84. ![[:Hi:]](s12.gif)
|
|
| Sujet : Problème de guitare Nouveau | De Kalbounet Junior Le 21-11-2009 à 23:19 sta |
|
Oui mais d'où et à partir d'où ? Et je ne pense pas que mon transfo puisse supporter...
|
|
| Sujet : Problème de guitare Nouveau | De Totolagalène Le 21-11-2009 à 23:28 sta |
|
Ton transfo n'en verra rien, une triode de plus ne consomme quasi rien.
Je ne comprends pas 'd'où et partir d'où", tu fais le schéma de JC Négret, point.
Tu vires ton EF86.
Quand tu auras fini çà, peut-être ne sais-tu pas comment raccorder à ton étage EL84:, pas grave on te fera un crobard.![[:Hi:]](s12.gif)
|
|
| Sujet : Problème de guitare Nouveau | De YM Le 21-11-2009 à 23:31 sta |
|
C'est bien une EF86 (pas 89 !) ?
Monte la en pentode:
220K dans l'anode et 1M découplée par 0,1µF pour l'écran. Le gain va "grimper" 
Tu peux aussi augmenter la 330K dans la grille de l'EL84 jusqu'à 1M, pour "gratter" encore un peu de gain !
Ah, et sur ton schéma, la valeur de la résistance de cathode est fausse, plutôt 1K que 100K ![:o[]](s13.gif)
Tu veux de la disto ? Réduit cette 1K jusqu'au court circuit (tu peux mettre un pot à la place ou en parallèle).
Mais il est tard . . . bonne nuit !
Yves.
|
|
| Sujet : Problème de guitare Nouveau | De Kalbounet Junior Le 21-11-2009 à 23:34 sta |
|
Oui voilà c'est ça le problème. Un schéma m'aiderait a comprendre. Et si je comprend bien on remplacera la simple triode par une double ? Autre question : quelle est la différence entre une ECC82 et une ECC83 ?
|
|
| Sujet : Problème de guitare Nouveau | De Kalbounet Junior Le 21-11-2009 à 23:39 sta |
|
Yves, même remarque, j'aime bien les schémas Mais il est tard. J'avais déjà utilisé ce schéma et par conséquent corrigé la faute.
|
|
| Sujet : Problème de guitare Nouveau | De Totolagalène Le 21-11-2009 à 23:49 sta |
|
Ouh là là, la cathode avec une 100K! J'avais pas fait attention.
Quoi qu'il en soit, je pense que le problème de base de Paul est une question d'impédance d'entrée pour sa guitare, c'est pourquoi je lui conseillais de réaliser les 2 premiers étages
du schéma de JC Négret.![[:Hi:]](s12.gif)
|
|
| Sujet : Problème de guitare Nouveau | De Kalbounet Junior Le 22-11-2009 à 09:23 sta |
|
OK.
Bon, maintenant (je pense) qu'on a assez d'éléments, on peut dresser un "petit cahier des charges" :
Donc, les contraintes seront :
- utiliser la double triode ECC82 ou équivalent, pour avoir un gain suffisant
- avoir une impédance d'entrée adaptée à une guitare ET à un lecteur MP3 ou autre appareil du même genre
- disposer d'une commande de disto.
Le schéma de JC remplit toutes les contraintes (sauf la disto, mais çà vient après) mais je ne sais pas où il se "raccorde" : je vois bien la masse, les entrées mais à partir d'ou je le relie sur l'étage final ? Un schéma, please !
|
|
| Sujet : Problème de guitare Nouveau | De JC Négret Le 22-11-2009 à 11:02 sta |
|
En prenant toute la partie pré-ampli, ( j'ai retiré la tonalité ) tu relies à l'entée de l'étage de puissance: ECC83 ECC83 EL84:
| |
|
| Sujet : Problème de guitare Nouveau | De Kalbounet Junior Le 22-11-2009 à 12:25 sta |
|
Merci JC, on y voit plus clair.
Par contre, j'ai encore des questions :
- les remarques d'Yves pour gratter un peu de gain sont-elles toujours valables ?
- les capas de 50µ (C21) sont-elles nécéssaires ? Idem pour la résistance entre ces deux capas ?
- Y-a-t'il toujours une possibilité de disto' en shuntant une résistance ? Si oui, laquelle ?
|
|
| Sujet : Problème de guitare Nouveau | De Kalbounet Junior Le 22-11-2009 à 12:29 sta |
|
Ah ! je n'avais pas remarqué qu'il y avait deux ECC83 ! Ca va encore tirer un peu sur le transfo...
|
|
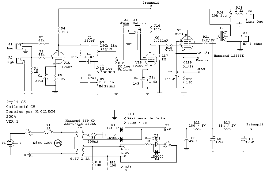
| Sujet : Problème de guitare Nouveau | De pat750 Le 22-11-2009 à 13:02 sta |
|
salut
J'ai déjà réalisé ce schéma pour un préampli guitare, ça envoie!!
Donc je te conseillerai de prendre les valeurs données, quitte à modifier après, selon tes goûts, mais là déjà, c'est du gros son. Sachant que plus du cherche du gain, plus le montage sera sensible aux oscillations et devra être propre.
Il y a un site français, qui s'appelle projet G5, c'est ici Projet G5
C'est super intéressant, les gars du collectif ont crée un schéma d'ampli en single end, pouvant accueillir el84, 6v6, 6l6, el34 (en modifiant les valeurs des composants pour biaser la lampe de puissance, bien sûr). Et là on ne parle que d'amplis guitare à lampes.
dernière chose concernant ton ronflement, comment as tu câblé ton alimentation de chauffage des lampes? les fils sont bien torsadés, y-a-t-il une référence à la masse?
bon courage, continue tu ne le regretteras pas, une guitare dans un ampli à lampe, c'est génial, en plus avec une faible puissance, tu attaque plus vite la saturation de la lampe de puissance, sans mettre trop fort, c'est encore mieux (pour les voisins et l'entourage aussi.....)
Attention a bien choisir ton hp! ça aussi c'est important.
|
|
| Sujet : Problème de guitare Nouveau | De Kalbounet Junior Le 22-11-2009 à 13:17 sta |
|
J'ai fait çà avec des pièces de récup', le HP est un Audax d'électrophone... Donc voilà, et le chauffage est fait avec des fils de petite section, non torsadés, sans référence à la masse... Pas de point milieu sur le chauffage !
Et selon vous, le montage avec les deux ECC83 vaut la peine ?
|
|
| Sujet : Problème de guitare Nouveau | De pat750 Le 22-11-2009 à 13:48 sta |
|
Les pièces de récup c'est pas un problème, seul le hp va te décevoir. Un HP pour guitare a des caractéristiques bien particulières adaptées à la tonalité de la guitare.
Hop, un p'tit lien sur un site spécial sur les HP guitare: HP guitare
J'ai essayé divers HP de récup, de différentes tailles, même un vieux monacor spécial guitare des années 70, ça le fait pas! Le son fait "bouillie"! Dès qu'on se rebranche dans un celestion gt75 par exemple, on sent la différence, c'est net plus défini (une distorsion mieux défini!! les critères sont vraiment à l'opposé de la vision audiophile!!)
Le schéma du préamp marshall jcm800, oui ça vaut le coup. Après ça dépend de ce que tu recherche comme son: clair, crunch (son blues, sale à la rolling stones), saturé (gros son à la AC/DC). Le plus de ce préamp, c'est que tu as deux niveau de gain donc un peu plus de polyvalence.
|
|
| Sujet : Problème de guitare Nouveau | De Kalbounet Junior Le 22-11-2009 à 13:59 sta |
|
OK, je verrai çà quand j'aurai le temps parce que demain j'ai cours
|
|
| Sujet : Problème de guitare Nouveau | De Kalbounet Junior Le 22-11-2009 à 15:26 sta |
|
Et je veux bien rajouter une lampe mais mon châssis était celui d'un éléctrophone avec seulement deux supports de tube...
|
|
| Sujet : Problème de guitare Nouveau | De Kalbounet Junior Le 22-11-2009 à 16:29 sta |
|
Sinon, je peux utiliser la première partie du schéma (pas tout le préamp') cité par JC le 21 à 21H28, qui n'utilise qu'une seule ECC83, non ? Parce qu'il me serait impossible de rajouter une lampe...
|
|
| Sujet : Problème de guitare Nouveau | De pat750 Le 22-11-2009 à 17:43 sta |
|
Si tu veux utiliser une seule ecc83, essaie le schéma du projet G5, ce sera plus simple, et tu es sûr de réussir à sortir du son correct!
| |
|
| Sujet : Problème de guitare Nouveau | De Kalbounet Junior Le 22-11-2009 à 18:03 sta |
|
Merci beaucoup ! Donc je coupe à partir de la capa de liaison (je laisse celle que j'avais mise à la base) et j'envoie mon 250V sur les anodes de la ECC83. Et sinon, les deux jacks (à part les deux entrées) servent à quoi ?
|
|
| Sujet : Problème de guitare Nouveau | De Kalbounet Junior Le 22-11-2009 à 18:03 sta |
|
Et pour avoir de la disto, comment faire ?
|
|
| Sujet : Problème de guitare Nouveau | De Jacques (webmestre) Le 22-11-2009 à 18:06 sta |
|
Moi je trouve ça génial: comment faire pour avoir un ampli plus que mauvais 
|
|
| Sujet : Problème de guitare Nouveau | De slouptoouut Le 22-11-2009 à 18:08 sta |
|
Bonjour,
pour le chauffage d'un préampli BF il est vivement conseillé de "référencer" le point milieu filament a la masse, ou mieux, à une tension continue légèrement positive ...Et l'idéal est de pouvoir régler l'exactitude de ce point milieu, ce qui étais réalisé sur les amplis hifi "de l'age d'or des tubes" avec un potar bobiné , en général de 100 ohms ( dit, à l'époque "potar LOTO" ), dont les deux cosses extrèmes étais relié au 6,3V du chauffage des filaments, et le curseur étais relié soit a la masse, soit (mieux) à la cathode de la ou des amplificatrices finales (cette dernière solution portant automatiquement le point milieu filament a une tension continue légèrement positive dès que la ou les finales débitent) l'ampli étant sous tension et sans aucun signal à l'entrée , on réglais ensuite le curseur au minimum de ronflement (si l'ampli est bien fait et si c'est bien réglé, le ronflement peut être rendu nul, ou tout au moins si faible qu'il sera imperceptible qu'on n'entendra rien même près des HP le soir dans une chambre close et silencieuse ...)
ceci dit, ce sera peut être du luxe de vouloir fignoler ce genre de réglage anti-ronflements sur ce genre de montage basique, et surtout avec une guitare au bout ! (il y a des chances pour que les bruits récoltés par la guitare , ou les parasites récoltés par le cordon qui relie cet instrument à l'ampli , soient supérieur aux bruits de ronflements du au chauffage des filaments )
sloup
|
|
| Sujet : Problème de guitare Nouveau | De Kalbounet Junior Le 22-11-2009 à 19:14 sta |
|
Bonsoir à Sloup et aux autres.
Quelle est la tension de service à réspecter pour les capas ? Et quelle puissance, pour les résistances ?
Sinon, la méthode du potar loto s'applique même à un chauffage sans point milieu ? La valeur 100 ohm peut-elle être changée ?
|
|
| Sujet : Problème de guitare Nouveau | De pat750 Le 22-11-2009 à 19:37 sta |
|
Sur le schéma que j'ai joint, les puissances particulières de certaines résistances sont indiquées, sinon c'est 1/4 ou 1/2 w, sauf R20, la résistance de bias qui devra faire dans les 5w. Pour plus d'infos, va voir sur le site de projet G5, tu auras la liste du matos, et un manuel très bien fait.
les deux jacks sont la boucle d'effets, tu les enlèves et tu relies directement la sortie du volume à la broche 7 de v1b.
Quant à la satu, essaie déjà ce montage! quand tu mettra à le volume à fond (et même avant, ça va commencer par cruncher, puis saturer). Après pour une saturation plus forte il faudra rajouter une lampe, y'a pas de secret. Mais chaque chose en son temps...
|
|
| Sujet : Problème de guitare Nouveau | De Kalbounet Junior Le 22-11-2009 à 19:44 sta |
|
OK, merci beaucoup pour votre (ton ?) aide. Pour les câbles qui vont aux pots, du blindé ou du normal ?
|
|
| Sujet : Problème de guitare Nouveau | De slouptoouut Le 22-11-2009 à 20:20 sta |
|
si le chauffage a déja une extrémité a la masse du coté du transfo le montage d'un potar "loto" devient inutile, et sans objet
(il ne faut pas en monter dans ce cas là puisque le chauffage sera déja a la masse a un autre endroit ...et puis on cret on risquerais de le griller si on en montais quand même un car on risquerais de faire un court circuit a travers son curseur !)
-pour les cables de potars (vol, basse, aigu, bal, overdrive) = du blindé sauf si c'est tres court
-pour le cas d'un potar loto sur le chauffage = n'importe quel fil , non blindé ,fait l'affaire
sloup
|
|
| Sujet : Problème de guitare Nouveau | De pat750 Le 22-11-2009 à 20:21 sta |
|
On se tutoie entre guitaristes!
Câble blindé sur le trajet du signal c'est mieux, surtout au début de la chaine, entre les jacks et la broche 2 de v1a.
sur le schéma, tu as les deux résistances de 100 ohms placées sur l'enroulement de chauffage de 6,3v, elles ont reliées entre elles et connectées à la cathode de la lampe de puissance. C'est ce que décrivais sloup avec le potentiomètre de 100 ohms. Si tu met deux résistances de 100, à des valeurs quasi égales, que tu auras mesuré, ça marchera.
|
|
| Sujet : Problème de guitare Nouveau | De Kalbounet Junior Le 22-11-2009 à 20:35 sta |
|
Bonsoir à tous
Je suis allé sur le site du G5 et c'est vrai qu'il est très bien !
Pour l'équilibrage, deux résistances de 100r en série, entre les deux bornes 6v3, et leur point milieu sur la cathode de la EL84, j'ai bien compris ?
Et pour le préamp', le gain est assez bon pour avoir un bon gros son disto' qui réveille les voisins ?
|
|
| Sujet : Problème de guitare Nouveau | De Kalbounet Junior Le 22-11-2009 à 20:36 sta |
|
Ah et j'oubliais : quelle puissance, les résistances du chauffage ?
|
|
| Sujet : Problème de guitare Nouveau | De pat750 Le 22-11-2009 à 21:00 sta |
|
|
|
| Sujet : Problème de guitare Nouveau | De Kalbounet Junior Le 23-11-2009 à 18:35 sta |
|
Bon, je reformule ma question, parce qu'apparamment ici c'est un forum de très haute fidélité et on n'aime pas bien tout ce qui va avec la distorsion : le gain de ce préampli est-il élevé ?
|
|
| Sujet : Problème de guitare Nouveau | De pat750 Le 23-11-2009 à 19:13 sta |
|
En ce qui concerne le préamp du G5, le gain n'est pas très élevé, mais comme tu va faire saturer la lampe de puissance, à faible volume (une el84 sort dans les 5w), tu auras de la saturation, mais ça va être du gros crunch, on va dire.
Par contre le préamp du marshall jcm 800 a un gain élevé.
Maintenant, je crois qu'il faut que tu y ailles par étape, d'abord réaliser ton ampli avec le schéma du G5, (si tu le choisis), c'est relativement simple, et puis si tu ne veux pas rajouter de lampe supplémentaire, tu ne pourras pas faire le préampli marshall. Il y a déjà de quoi faire, d'une part au niveau de la réalisation et de la mise au point, et puis au niveau sonore, il y a aussi de quoi s'amuser, et l'ampli à fond, tu pourras juger si le son te convient ou pas. Ensuite si tu veux du gain plus élevé, tu pourras rajouter un étage supplémentaire.
De toutes façons, si tu veux du gain élevé, il te faudra deux lampes ecc83! Parce que si l'objectif n'est pas d'avoir le fil droit de la hifi, toute distorsion n'est pas belle à écouter!! Ce qu'on cherche en ampli guitare, c'est le caractère. Chaque marque à sa recette, donc son son. On parlera de son marshall (son saturé hardrock) , fender (son clair avec reverb), son mesa boogie (beaucoup de gain, son metal).
Le type de lampe est important aussi, un push d'el84 n'a pas le même son qu'un push de 6V6, pareil entre push de 6L6 et El34.
|
|
| Sujet : Problème de guitare Nouveau | De Kalbounet Junior Le 23-11-2009 à 19:57 sta |
|
OK, donc je monte, et je vois si ça me convient, quite à tout changer après !
Sinon, je n'avais plus de 22µ 63V (que des 50V) alors j'ai mis une 33µ... C'est grave docteur ?
|
|
| Sujet : Problème de guitare Nouveau | De pat750 Le 23-11-2009 à 20:23 sta |
|
OK pour la tension du condo de découplage de la v1a, y'a dans les 1volt! donc ça le fait.
J'ai pas bien compris, tu fais une maquette sur ta carcasse d'électrophone, ou tu te montes un ampli directement ? Tu as une photo de ta carcasse? Tu montes tes composants su quoi, des barrettes à cosses?
Moi, au début je passais systématiquement par la case maquette avant de monter un ampli, ça permet de vérifier son montage, de changer des composants plus facilement, et surtout d'essayer le montage pour voir si le son me plaisait!
|
|
| Sujet : Problème de guitare Nouveau | De Kalbounet Junior Le 23-11-2009 à 20:29 sta |
|
Je viens de remarquer quelque chose de très très étrange... Cet été je m'étais monté un petit ampli pour lecteur MP3, or j'avais utilisé exactement le même schéma que celui que j'avais à la base dans cet ampli. Or, avec un adaptateur Jack, ma gratte fonctionne IMPECCABLEMENT dessus (bon, si on met de côté le gain trè faible, l'ampli peine à dépasser la gratte, et les jolis arcs éléctriques dans la EL84, j'ai pas poussé). Bizarre, les deux amplis était identiques comme deux gouttes d'eau ! A part le pot de 1M monté en parallèle sur celui de 470K...
|
|
| Sujet : Problème de guitare Nouveau | De Kalbounet Junior Le 23-11-2009 à 20:34 sta |
|
Bonsoir Pat
En fait j'ai un chassis métallique sur lequel j'ai vissé des supports, quelques barettes-relais mais 90 des composants sont "volants" ou directement sur les supports de lampes...
Sinon, j'ai eu ma gratte il y a quelques semaines et c'est le premier ampli gratte que je construis... Donc je vais le finir, le tester, et si le tésultat me plaît bien je laisserai, sinon, je changerai ! Si j'ai tous les composants sous la main le câblage me prend à peine une heure....
|
|
| Sujet : Problème de guitare Nouveau | De Kalbounet Junior Le 23-11-2009 à 20:36 sta |
|
Comprendre 90 pour cent bien sûr
|
|
| Sujet : Problème de guitare Nouveau | De JC Négret Le 23-11-2009 à 20:50 sta |
|
|
|
| Sujet : Problème de guitare Nouveau | De jackoe Le 23-11-2009 à 21:01 sta |
|
| |
|
| Sujet : Problème de guitare Nouveau | De Kalbounet Junior Le 24-11-2009 à 18:44 sta |
|
Sur le schéma les Jack d'entrée ont l'air bizarre... Est-possible d'en mettre des normales ?
|
|
| Sujet : Problème de guitare Nouveau | De jackoe Le 24-11-2009 à 19:12 sta |
|
Les connecteurs TRS figurants sur le schéma de l'ampli G5 Colson 2004 envoyé par pat750 sont tout à fait normaux... ![[:??:]](s11.gif)
|
|
| Sujet : Problème de guitare Nouveau | De Kalbounet Junior Le 24-11-2009 à 19:20 sta |
|
Ce que je ne comprend pas c'est l'espèce de flèche entre l'entrée et la masse...
Certaines de mes questions peuvent paraitre tout à fait débiles mais c'est mon premier ampli guitare, et avant j'attaquais directement la grille de ma triode avec l'entrée mais il me semble que maintenant c'est légèrement plus compliqué...
|
|
| Sujet : Problème de guitare Nouveau | De slouptoouut Le 24-11-2009 à 19:54 sta |
|
Bâ, les jack avec un contact entre entrée et masse, c'est pour éviter d'avoir des bruits indésirables sans guitare parce l'entrée est en l'air ...
Ces jack sont concu de maniere telle que , sans fiche, l'entrée est mis à la masse , et la fiche ouvre ce contact de mise a la masse quand on l' introduit !
sloup
|
|
| Sujet : Problème de guitare Nouveau | De pat750 Le 24-11-2009 à 20:12 sta |
|
Kalbounet, tu peux aussi prendre le temps de lire la FAQ sur le site du projet G5, à mon avis il y aura 90% des réponses à tes questions, il y a une explication et un schéma sur les jacks d'entrées.
Sinon, tu as quoi comme guitare(s)?
|
|
| Sujet : Problème de guitare Nouveau | De Kalbounet Junior Le 24-11-2009 à 20:16 sta |
|
Ok, j'ai pas de Jack comme ça, faudra que j'en trouve...
Sinon, ma guitare est une Stagg, de débutant, sans rien de spécial... J'essairai de mettre une photo.
|
|
| Sujet : Problème de guitare Nouveau | De pat750 Le 24-11-2009 à 20:25 sta |
|
Si tu n'a pas de jack à coupure tu en prends un "normal", tu garde une résistance de 68k, ou tu mets une de 33k (tu auras plus de gain).
il y a deux jacks, car il y a deux entrées à des niveaux différents: Hi et Lo, c'est aussi pour s'adapter au type de guitare. Une gratte avec des doubles bobinages délivre une tension plus forte que celle à simple bobinage.
|
|
| Sujet : Problème de guitare Nouveau | De jackoe Le 24-11-2009 à 20:40 sta |
|
Et tu n'installes pas J3 et J4... ![[:Hi:]](s12.gif)
| |
|
| Sujet : Problème de guitare Nouveau | De jackoe Le 24-11-2009 à 20:47 sta |
|
Lorsqu'il n'y a pas de jack mâle emmanché dans J1, l'interrupteur est fermé; si non, il est ouvert... ![[:Hi:]](s12.gif)
| |
|
| Sujet : Problème de guitare Nouveau | De Kalbounet Junior Le 24-11-2009 à 20:52 sta |
|
Bonsoir
Donc si j'ai pas de jack adapté je laisse tel quel, en remplaçant juste les 68K par des 33K ? Ou je peux même laisser les 68K ?
| |
|
| Sujet : Problème de guitare Nouveau | De Kalbounet Junior Le 24-11-2009 à 20:52 sta |
|
Mon schéma modifié à ma sauce !
| |
|
| Sujet : Problème de guitare Nouveau | De Kalbounet Junior Le 24-11-2009 à 20:53 sta |
|
Sinon, sur quelle entrée je branche :
- ma gratte ?
- mon MP3 ?
|
|
| Sujet : Problème de guitare Nouveau | De jackoe Le 24-11-2009 à 21:05 sta |
|
Eventuellement, tu peux installer un interrupteur manuel à la place de J1 pour avoir 2 "gains" (high et low) avec une seule 68k (low) ou 2 en // (high).
Pour rester dans les jacks, je te laisse imaginer ce qu'on peut faire avec une prise stéréo selon qu'on y emmanche une fiche mono ou bien stéréo... "Astuce" retenue par tous les fabricants de bidules à guitare électriques. 
|
|
| Sujet : Problème de guitare Nouveau | De jackoe Le 24-11-2009 à 21:14 sta |
|
M... , j'ai oublié J2 dans l'histoire ! Il faudrait un double inverseur pour avoir ces 2 gains... 
|
|
| Sujet : Problème de guitare Nouveau | De Kalbounet Junior Le 24-11-2009 à 21:18 sta |
|
Je ne comprend pas bien le truc de la jack stéréo mais ça m'intéresse car celle que j'ai mise est justement stéréo !
Sinon je vais garder les deux jacks mais il faudra peut-être adapter pour que je puisse brancher aussi bien ma guitare qu'un lecteur MP3.
|
|
| Sujet : Problème de guitare Nouveau | De slouptoouut Le 24-11-2009 à 22:34 sta |
|
Indice : dans tous ces bidules à guitare l' astuce consiste généralement a commuter les résistances avec les jack selon le type de fiche introduite
(je vous laisse cogiter ...)
sloup
|
|
| Sujet : Problème de guitare Nouveau | De slouptoouut Le 24-11-2009 à 22:39 sta |
|
Et veillez à ne pas vous électrocuter !
| |
|
| Sujet : Problème de guitare Nouveau | De pat750 Le 24-11-2009 à 23:32 sta |
|
Bon, OK pour ton câblage des jacks, même si cela ne reproduit pas le vrai schéma, car c'est une commutation de résistance comme le dit sloup. D'ailleurs tu peux très bien trouver les deux combinaisons, selon que l'on insère un jack dans l'entrée High ou low, le symbole reproduit l'action mécanique de l'insertion du jack, le point chaud de la prise entre en contact et soulève le contact du haut ( sur lequel est câble la 68k), interrompant la liaison avec le deuxième contact (terminé par la petite flèche).
Tu peux aussi ne garder qu'un jack, donc supprimer l'entrée low, tu verras après pour rajouter l'autre entrée, selon le vrai câblage, parce qu'en fait entre 68k ou 33k, ça ne change finalement pas grand chose au niveau gain d'entrée.
Pour ton histoire de mp3, tu peux l'insérer dans J3, dans le schéma original, c'est le return de la boucle d'effets, ça devrait peut être le faire. Mais bon, tu veux faire un ampli guitare, au niveau son pour de la musique c'est pas trop l'idéal !!
|
|
| Sujet : Problème de guitare Nouveau | De jackoe Le 25-11-2009 à 11:18 sta |
|
Cette histoire de jacks est un peu prise de tête !!! Paul, tu peux utiliser un double inverseur pour obtenir 2 "gains" presque comme avec 2 jacks à interrupteur en le câblant comme sur le schéma joint (à moins que je ne me sois planté, c'est fort possible...) ![[:Hi:]](s12.gif)
| |
|
| Sujet : Problème de guitare Nouveau | De Kalbounet Junior Le 25-11-2009 à 18:44 sta |
|
Bonsoir
Je schéma de Jackoe me plait bien, ça fera plus "pro" et ça me permettra d'utiliser les trous déjà percés dans la caisse.
A propos de trous, j'aurai un trou de potar qui servira à rien, comment je peux rajouter un potar de gain très simple ? (juste pour le style, et pour ne pas avoir un potar dans le vide ?)
Sinon, merci de confirmer le schéma de Jackoe si j'ai bien compris :
- position inter 1 : entrée sur J1, J à la masse
- position inter 2 : entrée sur J2, J1 à la masse.
En plus, si un jour je trouve une jack-inter, je pourrai la mettre sans rien changer !
|
|
| Sujet : Problème de guitare Nouveau | De jackoe Le 25-11-2009 à 18:57 sta |
|
Le schéma avec le double inverseur fonctionne avec un seul jack mono...
|
|
| Sujet : Problème de guitare Nouveau | De Kalbounet Junior Le 25-11-2009 à 18:58 sta |
|
Oui, j'avais compris, mais ce que je voulais dire c'est qu'un jour si je trouve une jack mono avec inter, je pourrai le mettre sans rien changer !
|
|
| Sujet : Problème de guitare Nouveau | De pat750 Le 25-11-2009 à 19:34 sta |
|
Concernant ton potard supplémentaire, tu peux remplacer R17 de 1M, par un potard de 1M log, ça te fera un potard de master volume, tu pourras faire saturer ton préamp, sans mettre avoir l'ampli à fond.
|
|
| Sujet : Problème de guitare Nouveau | De Kalbounet Junior Le 25-11-2009 à 19:54 sta |
|
Oui mais R17 est dans l'ampli de puissance et je n'utilise que le préamp...
|
|
| Sujet : Problème de guitare Nouveau | De Kalbounet Junior Le 25-11-2009 à 20:33 sta |
|
Bonsoir
je viens de retrouver une épave de z'oreille avec une lampe dedans : une 6V6g ! Je ferai une tête d'ampli avec un peu plus tard
|
|
| Sujet : Problème de guitare Nouveau | De pat750 Le 25-11-2009 à 20:55 sta |
|
Ton étage de puissance , (tu en as bien un?) c'est celui avec l'el 84? Entrée par un condo de 27nf/400v, puis une 1K en résistance de grille, et une 330K à la masse? Tu mets un 470K log à la place de la 330k.
Pourquoi tu ne reprends pas intégralement le schéma? le montage sera peut être plus cohérent.
Sinon, c'est quoi ton transfo de sortie? Celui de ton électrophone avec son hp, c'est ça? T'as pas une photo?
|
|
| Sujet : Problème de guitare Nouveau | De Kalbounet Junior Le 25-11-2009 à 21:21 sta |
|
Bonsoir
Si j'utilise une EL84 c'est parce que j'ai ça sous la main mais si j'avais une EL34 il y a longtemps que j'aurais appliqué le schéma initial !
Sinon mon TRS est un Audax, j'en ai plusieurs d'impédances différentes (en gros il me manquerais plus que la finale BF)
|
|
| Sujet : Problème de guitare Nouveau | De pat750 Le 25-11-2009 à 21:37 sta |
|
tu n'as pas lu le manuel du G5, le schéma convient pour une el84, el34, 6v6, 6l6, kt88....
|
|
| Sujet : Problème de guitare Nouveau | De jackoe Le 26-11-2009 à 14:27 sta |
|
Le schéma d'ampli en bas de la page cin&son n'est pas mal non plus au niveau des connecteurs TRS ... 
|
|
| Sujet : Problème de guitare Nouveau | De Kalbounet Junior Le 26-11-2009 à 19:30 sta |
|
Bonsoir
Désolé, en ce moment j'ai cours donc je peux pas aller sur le PC très longtemps mais si il convient pour une EL84 pas de problème, faudra juste me donner les vraies valeurs des composants...
|
|
| Sujet : Problème de guitare Nouveau | De Masterorion Le 26-11-2009 à 19:40 sta |
|
Et si tu lisais un peu ce qui est écrit ici , Paul ?
|
|
| Sujet : Problème de guitare Nouveau | De Kalbounet Junior Le 27-11-2009 à 09:07 sta |
|
Bonjour
Comme je le disais plus haut, je n'ai pas le temps d'aller sur le PC... Mais aujourd'hui, j'ai deux heures de trou sur mes cours, direction le CDI, un PC, et hop ! Le site du projet.
J'ai tout épluché, tout lu, je vais donc recopier tout le schéma du G5 V3, qui sort +-5W avec une EL84, et qui peut être modifié facilement.
Je me procurerai les composants manquants, et je trouverai un bon HP adapté, et je ferai un truc du tonnerre !
|
|
| Sujet : Problème de guitare Nouveau | De jackoe Le 27-11-2009 à 09:16 sta |
|
Y a pas d'imprimante à ton bahut ![[:??:]](s11.gif)
|
|
| Sujet : Problème de guitare Nouveau | De Kalbounet Junior Le 27-11-2009 à 09:39 sta |
|
Le schéma à ma sauce.
Par contre, je n'ai pas compris comment adapter les valeurs des résistances pour une EL84 ?
| |
|
| Sujet : Problème de guitare Nouveau | De Kalbounet Junior Le 27-11-2009 à 09:40 sta |
|
"Y a pas d'imprimante à ton bahut"
Ca doit pouvoir se faire, pourquoi ?
|
|
| Sujet : Problème de guitare Nouveau | De pat750 Le 27-11-2009 à 13:47 sta |
|
Les valeurs de résistances conviennent pour la el84, la seule à changer, c'est R20 qui est la résistance de bias. Je ne connait pas cette valeur, car elle sera propre à ton montage, en fonction de la valeur de la ht d'anode nottamment.
Là dessus c'est pareil, il y a des bons articles sur PG5, et il y a un petit logiciel que tu peux télécharger, qui s'appelle electrosuite qui te permet de calculer ton bias selon les différentes valeurs.
Pour ton cas commence peut être par une r de 300 / 500 ohms. Il faudrait que tu te trouve une r de charge de 8 ohms, que tu brancheras à la place de ton hp, pour les mises au point c'est mieux.
|
|
| Sujet : Problème de guitare Nouveau | De Kalbounet Junior Le 28-11-2009 à 09:39 sta |
|
Bonjour
alors sur le schéma modifié d'hier je n'avais pas eu le temps de tout changer. J'aimerais bien :
- placer l'inter de standby après le redressement et quand la HT est ouverte, mettre les capas HT à la masse à travers une 330K ;
- ne disposant pas de 100uf sous une tension suffisante, mettre deux 68uf puis un 10uf
Par ailleurs avez vous une idée des tensions que je dois récupérer dans les points A, B et C de l'alimentation ?
|
|
| Sujet : Problème de guitare Nouveau | De pat750 Le 28-11-2009 à 12:00 sta |
|
Tu vas aller sur ce lien:manuel G5 v1
tu l'imprimes, mais tu n'es pas obligé de l'apprendre par coeur, ni de le copier 100 fois 
Page 14 : tu as un schéma qui reprends ton idée d'inter standby
page 21 : tu as les tensions à chaque point du schéma: A= 265v, B = 249v, C = ???(page 21)
pour tes condos, c'est ok!
|
|
| Sujet : Problème de guitare Nouveau | De Kalbounet Junior Le 28-11-2009 à 21:24 sta |
|
Merci beaucoup
Par ailleurs j'ai envie de tester plusieurs lampes alors j'ai trouvé ça mais je n'ai pas très bien compris comment on règle le bias ?
|
|
| Sujet : Problème de guitare Nouveau | De Kalbounet Junior Le 28-11-2009 à 21:27 sta |
|
Ah dans le mode d'emploi j'ai trouvé mais je met quelle R pour l'étalon ? En sachant que j'ai pile un 3055 ?
|
|
| Sujet : Problème de guitare Nouveau | De Kalbounet Junior Le 28-11-2009 à 22:16 sta |
|
Bon, un élan de... Gadgettisme ! Je calculerai les résistances de polarisation et je mettrai un interrupteur qui permettra de choisir la résistance en fonction de la lampe utilisée. Comme de toutes façons je n'utiliserai que ma 6V6G et mon EL84. En fait quelle est la différence entre une 6V6 et une 6V6G ? Et sur la datasheet il y a des plaques de déviation, a quoi servent-elles ?
Et comment basculer une pentode de puissance en triode ? Avec un interrupteur ?
|
|
| Sujet : Problème de guitare Nouveau | De Pierrot du 82 Le 28-11-2009 à 22:21 cms |
|  |
6V6 tube en métal
6V6G tube verre forme bouteille de coke
6V6GT verre tubulaire
Tous ces tubes, à part l'encombrement, sont rigoureusement interchangeables...
|  |
|
|
| Sujet : Problème de guitare Nouveau | De Totolagalène Le 28-11-2009 à 22:21 sta |
|
Aucune différence. 6V6 est l'appellation écourtée. Le G veut dire glass (pas drink), c'est la normale "en verre". Il y a des M: enveloppe extérieure métallique. Il y en a des grosses et des petites ![[:Hi:]](s12.gif)
|
|
| Sujet : Problème de guitare Nouveau | De Kalbounet Junior Le 28-11-2009 à 22:24 sta |
|
|
|
| Sujet : Problème de guitare Nouveau | De Pierrot du 82 Le 28-11-2009 à 22:25 cms |
|  |
Toto, faudra reprendre des cours...
La 6V6 est une tétrode "beam", c'est à dire à faisceaux dirigés...
La 6AQ5 est une 6V6 en tube miniature 7 broches
La EL84 est une vraie pentode
|  |
|
|
| Sujet : Problème de guitare Nouveau | De Totolagalène Le 28-11-2009 à 22:49 sta |
|
Qu'est-ce qui dit Pierrot? Il a bû la goutte? Je n'ai jamais parlé de 6AQ5 ni de EL84!
J'ai tout de même appris que la 6AQ5 était un tube de la série "miniature" et que la EL84
était une penthode! Merci, sacré Pierrot!   ![[:Hi:]](s12.gif)
|
|
| Sujet : Problème de guitare Nouveau | De Pierrot du 82 Le 28-11-2009 à 22:56 cms |
|  |
Et la 6V6M comme métal, je l'ai trouvée dans mon verre ?
|  |
|
|
| Sujet : Problème de guitare Nouveau | De Totolagalène Le 28-11-2009 à 23:03 cms |
|  | Tu pourrais ressortir ta pancarte
|  |
|
|
| Sujet : Problème de guitare Nouveau | De Pierrot du 82 Le 28-11-2009 à 23:26 cms |
| |
|
| Sujet : Problème de guitare Nouveau | De Kalbounet Junior Le 29-11-2009 à 09:03 sta |
|
Ah ok, faisceaux dirigés ! Vous avez répondu a une question ! Mais a quoi ça sert ?
|
|
| Sujet : Problème de guitare Nouveau | De Pierre Roque Le 29-11-2009 à 09:30 sta |
|
La réponse est dans la question !
|
|
| Sujet : Problème de guitare Nouveau | De Kalbounet Junior Le 29-11-2009 à 10:20 sta |
|
A diriger les faisceaux... Mais qu'est-ce que ça apporte concrètement ?
|
|
| Sujet : Problème de guitare Nouveau | De Kalbounet Junior Le 29-11-2009 à 10:56 sta |
|
Sinon, je veux me faire un adaptateur octal vers noval (6V6=>EL84) et j'ai fait une équivalence du brochage. Je pense que c'est bon mais à confirmer. Donc :
EL84 6V6
4 2
5 7
3 8
7 3
9 3
2 5
Le transfo de sortie pour les deux lampes c'est bien un 5K ?
|
|
| Sujet : Problème de guitare Nouveau | De Pierre Roque Le 29-11-2009 à 10:57 sta |
|
Voici un chapitre de la lampe de Radio
| |
|
| Sujet : Problème de guitare Nouveau | De Pierre Roque Le 29-11-2009 à 10:58 sta |
|
| |
|
| Sujet : Problème de guitare Nouveau | De Kalbounet Junior Le 29-11-2009 à 11:02 sta |
|
Merci beaucoup, je pense avoir compris et en plus, ca confirme une partie de mon brochage. Et ca me donne encore plus envie de tester ce tube !
|
|
| Sujet : Problème de guitare Nouveau | De Pierre Roque Le 29-11-2009 à 11:02 sta |
|
| |
|
| Sujet : Problème de guitare Nouveau | De Kalbounet Junior Le 29-11-2009 à 11:30 sta |
|
Intéressant ! Quelqu'un peut-il me confirmer mon brochage ? Je n'ai pas envie de faire de bêtise ...
|
|
| Sujet : Problème de guitare Nouveau | De pat750 Le 29-11-2009 à 12:43 sta |
|
tu as deux fois la broche 3 pour ta 6v6, peut être un erreur de frappe!!
la broche 9 de l'el 84 correspond à la broche 4 de la 6v6.
Ok pour l'impedance du transfo de sortie à 5K.
|
|
| Sujet : Problème de guitare Nouveau | De Kalbounet Junior Le 29-11-2009 à 13:12 sta |
|
Oui, une erreur ! Sinon le reste du cablage est bon ?
|
|
| Sujet : Problème de guitare Nouveau | De Michel 87 Le 29-11-2009 à 13:55 sta |
|
Et dire que j'avais appris ça jadis...
Merci, Pierre
|
|
| Sujet : Problème de guitare Nouveau | De Pierrot du 82 Le 29-11-2009 à 14:01 cms |
|  |
Une petite erreur :
EL84 ... 6V6 4 filament 7 5 filament 2 3 cathode8 2 grille 1 5 9 grille 2 4 7 anode 3
Une différence aussi, la EL84 a plus de gain que la 6V6
|  |
|
|
| Sujet : Problème de guitare Nouveau | De Kalbounet Junior Le 29-11-2009 à 16:01 sta |
|
Merci pour la correction. Par ailleurs, est-ce possible d'insérer une résistance dans l'adaptateur de support pour adapter la EL84 à la polarisation de la 6V6 ?
|
|
| Sujet : Problème de guitare Nouveau | De pat750 Le 29-11-2009 à 16:18 sta |
|
La résistance de polarisation doit être un modèle de 2 w, ça peut le faire, mais la r de bias diffère selon les caractéristiques de tes tubes, pour 2 6v6, il se peut que la même r de bias ne donne pas la même chose, donc dans ton cas, il vaut mieux faire un switch, avec une sélection de bias avec la R en externe sur ton chassis, tu pourras plus facilement changer cette résistance et comme ça ton adaptateur sera universel.
maintenant je trouve que tu te compliques! Pourquoi tu ne fais pas une version simple avec la 6V6 ou la el84, et après tu vois pour faire une adaptation? Parce qu tu peux avoir du temps à passer en mise au point et autre débuggages éventuels.
Bref, il ne crache encore pas du son ton ampli !!!! 
|
|
| Sujet : Problème de guitare Nouveau | De Kalbounet Junior Le 29-11-2009 à 17:30 sta |
|
Ça ne complique bas beaucoup un petit switch et une résistance... Sinon j'ai fini l'adaptateur, donc je n'ai pas intégré la résistance. Et si la lampe n'est pas polarisée correctement qu'est ce que ça fera ?
|
|
| Sujet : Problème de guitare Nouveau | De Masterorion Le 29-11-2009 à 18:02 sta |
|
Réponse donnée maintes et maintes fois : elle meurt la lampe mal polarisée, et ce d'autant plus vite qu'elle est trop peu polarisée.
C'est comme un pneu de voiture : très sous-gonflé il peu éclater, trop gonflé c'est juste un peu moins grave mais guère, à la pression donnée il donne le meilleur compromis de confort, tenue de route, et longévité.
|
|
| Sujet : Problème de guitare Nouveau | De Masterorion Le 29-11-2009 à 18:04 sta |
|
Lire il peut. 
|
|
| Sujet : Problème de guitare Nouveau | De JC Négret Le 29-11-2009 à 18:23 sta |
|
Pas encore fini cet ampli ? 
As-tu pensé au modèle miniature ?
| |
|
| Sujet : Problème de guitare Nouveau | De Kalbounet Junior Le 29-11-2009 à 18:35 sta |
|
Nan... Au début c'était un projet simple, l'ampli devait être fini le plus rapidement possible... Maintenant j'ai un gros truc bien costaud !
|
|
| Sujet : Problème de guitare Nouveau | De Totolagalène Le 29-11-2009 à 22:04 sta |
|
Ah le "bias", quelle bone histoire!![[:Hi:]](s12.gif)
|
|
| Sujet : Problème de guitare Nouveau | De Kalbounet Junior Le 02-12-2009 à 20:00 sta |
|
Bonsoir
0.1µ pour la capa de liaison, ça convient ???
|
|
| Sujet : Problème de guitare Nouveau | De JC Négret Le 02-12-2009 à 21:07 sta |
|
Non... 22 à 47 nF ça suffit. 
|
|
| Sujet : Problème de guitare Nouveau | De Kalbounet Junior Le 02-12-2009 à 21:25 sta |
|
Ah... Il faudra que j'en trouve alors car je n'ai (de mémoire ) que cette valeur.
|
|
| Sujet : Problème de guitare Nouveau | De Kalbounet Junior Le 02-12-2009 à 21:27 sta |
|
Ah en fait j'ai des 47 nF
|
|
| Sujet : Problème de guitare Nouveau | De Kalbounet Junior Le 03-12-2009 à 16:25 sta |
|
Bonjour
J'ai redessiné le schéma suite à des erreurs de câblage... C'est plus lisible :
Le préampli
| |
|
| Sujet : Problème de guitare Nouveau | De Kalbounet Junior Le 03-12-2009 à 16:25 sta |
|
| |
|
| Sujet : Problème de guitare Nouveau | De Kalbounet Junior Le 03-12-2009 à 16:26 sta |
|
| |
|
| Sujet : Problème de guitare Nouveau | De Kalbounet Junior Le 03-12-2009 à 16:27 sta |
|
Je viens de me rendre compte que les grilles ont disparu   
Mais bon, pour les triodes c'est pas compliqué y'en a qu'une. Et pour le tube de sortie, on devine...
|
|
| Sujet : Problème de guitare Nouveau | De slouptoouut Le 03-12-2009 à 19:39 sta |
|
A kalboulnet :
j'ai , enfin, recu votre e-mail !
(environ 2 jours de délai de transmission ...)
désolé pour le HS !
sloup
|
|
| Sujet : Problème de guitare Nouveau | De Pierrot du 82 Le 03-12-2009 à 19:46 cms |
|  |
Dans le préampli, il me semble que le switch SW sera inefficace, car il ajoute une 1MO en parallèle qui ne fera rien !
Il doit y avoir une erreur dans le câblage ou dans la valeur de la 1MO...
|  |
|
|
| Sujet : Problème de guitare Nouveau | De jackoe Le 03-12-2009 à 20:11 sta |
|
Pierrot, regarde donc mon message du 25-11-2009 à 11:18 pour cette histoire de switch... ![[:Hi:]](s12.gif)
|
|
| Sujet : Problème de guitare Nouveau | De Pierrot du 82 Le 03-12-2009 à 20:17 cms |
|  |
Le 25-11 ?
De la préhistoire, mais en effet cette 1 MO ne sert à rien !
|  |
|
|
| Sujet : Problème de guitare Nouveau | De JC Négret Le 03-12-2009 à 21:38 sta |
|
Le 25-11 ? Un classique !
|
|
| Sujet : Problème de guitare Nouveau | De Kalbounet Junior Le 04-12-2009 à 17:28 sta |
|
Bonsoir
On allait chercher midi à 14h avec cette histoire se switch, alors que finalement... Il suffit (à mon avis) de mettre un switch qui met hors circuit la R de 1M ! Le schéma corrigé :
| |
|
| Sujet : Problème de guitare Nouveau | De sepelliere44 Le 04-12-2009 à 22:29 sta |
|
Bonsoir
Le but est d'avoir une entrée de sensibilité double de l'autre.
Le fonctionnement est assez simple.
utilisation de jack à coupure.
Voir pdf
Christian
| |
|
|