| Sujet : EL36 et transfo W8LU? Nouveau | De Kalbounet Junior Le 26-09-2009 à 16:13 sta |
|
Bonjour à tous !
Alors voilà. Mon problème est simple : je dispose de deux EL36, deux transfos de sortie Supersonic W8LU (5K), un transfo d'alim assez puissant, et des lampes et des composants divers et variés. Le but est de monter un ampli stéréo. Le nombre de composants ne me fait pas peur, il faudra de toutes façons que j'aille faire mon marché quelque part...
Si c'est possible, il me faudrait un schéma (pas trouvé sur Google...) !
Personellement je pense que c'est possible... Mais pas simple !
Merci d'avance pour vos conseils !
Paul
|
|
| Sujet : EL36 et transfo W8LU? Nouveau | De f1ftp Le 26-09-2009 à 19:08 sta |
|
|
|
| Sujet : EL36 et transfo W8LU? Nouveau | De Kalbounet Junior Le 26-09-2009 à 19:20 sta |
|
|
|
| Sujet : EL36 et transfo W8LU? Nouveau | De Kalbounet Junior Le 26-09-2009 à 19:27 sta |
|
Donc si j'ai bien compris, avec çà on a un ampli SE mono avec 3 lampes.
C'est nickel, il manque juste la partie alim. Pour le 250V je me débrouille mais pour le -30V...
Mon TRS conviendra (je pense) mais je jons quand même sa plaque de signalisation ==>
| |
|
| Sujet : EL36 et transfo W8LU? Nouveau | De Kalbounet Junior Le 26-09-2009 à 19:35 sta |
|
Par contre est-ce que la 6CG7 a un équivalent européen ?
|
|
| Sujet : EL36 et transfo W8LU? Nouveau | De f1ftp Le 26-09-2009 à 19:49 sta |
|
En équivalent direct je ne sais pas ,sinon 6SN7,12BH7 ou 12AU7(ecc82)
Mais si tu veux des 6CG7 pas de problème j'en ai qui n'attende que ca 
|
|
| Sujet : EL36 et transfo W8LU? Nouveau | De Kalbounet Junior Le 26-09-2009 à 20:21 sta |
|
C'est sympa !
Mais pour l'instant cet ampli est juste à l'état de "notes" : il verra le jour, mais quand ???
Sinon, si une ECC82 peut aller, j'en ai quatre ou cinq qui se feront un plaisir de sortir de leur carton !
|
|
| Sujet : EL36 et transfo W8LU? Nouveau | De Pierrot du 82 Le 26-09-2009 à 20:37 cms |
| |
|
| Sujet : EL36 et transfo W8LU? Nouveau | De YM Le 26-09-2009 à 22:40 sta |
|
Bonne pioche !
En triode avec 250V alim et 5K compter sur 3 Watts "de rève" Mais il faut 100v càc sur la grille
Et il te faudra soit du - 50v, soit une alim de 300V et une polarisation de cathode.
As tu des EL183 ? Si oui, tu fais ton ampli stéréo avec seulement 4 tubes.
Yves.
|
|
| Sujet : EL36 et transfo W8LU? Nouveau | De Totolagalène Le 26-09-2009 à 23:00 sta |
|
Si çà peut rendre service aussi j'ai des ECL 805 en pagaille.![[:Hi:]](s12.gif)
|
|
| Sujet : EL36 et transfo W8LU? Nouveau | De Kalbounet Junior Le 27-09-2009 à 09:24 sta |
|
Des EL183... Non, mais le but est d' utiliser mes EL36... Ce sont les tensions qui posent problème ? J'aime bien le look des EL36, et en plus elles ont un bon son... C'est pour ça que je cherche un schéma...
|
|
| Sujet : EL36 et transfo W8LU? Nouveau | De YM Le 27-09-2009 à 11:35 sta |
|
J'ai bien compris : Les EL183 seraient utilisées pour piloter les EL36, pas pour les remplacer !
Ca ne doit pas être dur à trouver, j'en ai un stock d'occase achetées ici même et pas cher à un coureur à pieds 
Je peux te proposer le schéma "ad'hoc".
Yves.
|
|
| Sujet : EL36 et transfo W8LU? Nouveau | De Kalbounet Junior Le 27-09-2009 à 11:52 sta |
|
J'avais mal compris, Yves ! Du moment que ça répond à mon cahier des charges, pas de problème ! Si ça simplifie, en plus ! Ne manque plus que le schéma !
|
|
| Sujet : EL36 et transfo W8LU? Nouveau | De Kalbounet Junior Le 27-09-2009 à 12:07 sta |
|
Euh... Peut-être que ça peut aider... 
| |
|
| Sujet : EL36 et transfo W8LU? Nouveau | De YM Le 27-09-2009 à 13:25 sta |
|
Cahier des charges : amplificateur EL36
L’ampli devra :
- Utiliser impérativement en tubes de sortie une EL36
Oui !
- Utiliser les transformateurs de sortie W8LU 5K=>15 ohms Supersonic
Oui !
- Etre stéréo
Oui !
- Avoir une commande de tonalité par canal
Il te faudra un tube de plus par canal !
- Utiliser un filtre en pi par deux capas de 220µf
Pourquoi ?
- Utiliser un filtrage par self
Porquoi ?
- Utiliser un transformateur d’alimentation disposant d’un enroulement HT de 250V
Pourquoi ?
Le calcul de l'alimentation ne peut pas être fait avant d'avoir finalisé le schéma de l'ampli proprement dit, il en découle !
- Etre le plus simple possible
Oui !
Yves.
|
|
| Sujet : EL36 et transfo W8LU? Nouveau | De Kalbounet Junior Le 27-09-2009 à 16:48 sta |
|
C'est simplement parce que je n'ai que ça (mais je peux m'arranger pour la self et les capas) mais je pense qu'une alim les utilisant sera plus efficace...
|
|
| Sujet : EL36 et transfo W8LU? Nouveau | De YM Le 27-09-2009 à 18:37 sta |
|
C'est bien ce que je voulais te faire dire 
Vouloir utiliser ce dont on dispose est naturel et je suis sûr que nous avons tous commencé comme ça !
Essayons juste de mettre le maximum de chance de notre côté.
On va faire l'étude "à l'envers" : que peut on faire avec l'existant ?
Bon, les tubes de puissance et les transfos de sortie (de qualité !) sont une bonne base de départ.
Commençons par le plus important: le transfo d'alimentation.
Quelle taille/poids (ça donne une bonne idée de la puissance) ?
Quelles tensions fournit il à vide ?
Quelle est la résistance de chacun de ses enroulements (primaire compris) ?
Quelle est la tension de service de tes condensateurs ?
Et puis la quantité invraissemblable de composants que la plupart des habitués de ce forum ont sur leurs étagères et dont ils (moi inclus !) ne feront jamais rien mais conservés avec amour parce que "ça peut servir" va précisément trouver une usage "utile" 
Yves.
|
|
| Sujet : EL36 et transfo W8LU? Nouveau | De Totolagalène Le 27-09-2009 à 18:50 sta |
|
Et si les condos tiennent la tension, il vaudra peut-être mieux redresser avec des diodes; tu n'en auras que plus de sauce. De plus la non utilisation d'un tube redresseur (pas de consommation filament) soulagera la consommation ou puissance totale fournie par le transfo.![[:Hi:]](s12.gif)
|
|
| Sujet : EL36 et transfo W8LU? Nouveau | De YM Le 27-09-2009 à 18:57 sta |
|
. . . par exemple . . .
Et des 220µF sur des diodes à vide ![:o[]](s13.gif)
|
|
| Sujet : EL36 et transfo W8LU? Nouveau | De Totolagalène Le 27-09-2009 à 19:09 sta |
|
Beaucoup d'amplis puissants du commerce sont montés comme celà, avec un inter. pour envoyer la HT quand les tubes sont chauds. C'est le cas d'un Marshall que j'ai d'ouvert sous la main (2 EL34) condos de filtrage de 100 MF (2 de 50MF 500V en //).![[:Hi:]](s12.gif)
|
|
| Sujet : EL36 et transfo W8LU? Nouveau | De Kalbounet Junior Le 27-09-2009 à 19:42 sta |
|
Ah ! Marshall... Marshall... Il n'y a que çà de vrai... Je m'en offrirai un quand je jouerai assez bien (je n'ai pas encore pris mon premier cours de guitare...)
Pour en revenir à mon ampli :
niveau capas, j'ai :
du 50µ sous 350V
du 220µ sous 250, 385 et400V
Le transfo :
dimensions : 9,5x8x5 cm (juste les lamelles)
Poids : 2,4Kg
Enroulements :
primaire 220V : 20,8 ohms
secondaires : chauffage : 7,2V pour 1,3 ohms
HT : 257V pour 224 ohms
Voilà, j'ai tout dit. Pour le redressement, j'avais sous-entendu l'usage de diodes pour toutes les raisons ci-dessus !
|
|
| Sujet : EL36 et transfo W8LU? Nouveau | De YM Le 27-09-2009 à 20:07 sta |
|
Un seul enroulement HT de 257V et 224 Ohms ?
>>
Beaucoup d'amplis puissants du commerce sont montés comme celà, avec un inter. pour envoyer la HT quand les tubes sont chauds.
<<
Oui, oui !
Toujours bien emballer le moteur et lâcher brutalement la pédale d'embrayage ![:o[]](s13.gif)
Ainsi on économise le moteur, l'embrayage, la transmission et les pneus ![[:ouin:]](s10.gif)
Yves.  
|
|
| Sujet : EL36 et transfo W8LU? Nouveau | De Kalbounet Junior Le 27-09-2009 à 20:16 sta |
|
|
|
| Sujet : EL36 et transfo W8LU? Nouveau | De Totolagalène Le 27-09-2009 à 21:27 sta |
|
Pour YM. L'inter n'envoie pas la HT redressée mais connecte le(s) enroulement(s) HT du transfo aux diodes. Si c'est pas encore assez clair vous voulez le schéma de cet ampli Marshall?
Pour Paul. Si tu a 4 condos de 220µF, tu en fais 2 de 110µF montés en série, en mettant une petite résistance de 680 K en // sur chacuns d'eux. ![[:Hi:]](s12.gif)
|
|
| Sujet : EL36 et transfo W8LU? Nouveau | De JC Négret Le 27-09-2009 à 21:35 sta |
|
Si j'ai bien compris, Yves, vous n'êtes pas pour l'inter HT ( stand by ) ?
Lâcher la HT d'un coup doit être effectivement "brutal" ...je ne m'étais jamais posé la question. ![[:??:]](s11.gif)
Pourtant, on trouve le stand-by chez Raffin pour les émetteurs et sur bon nombre d'amplis guitare.
J'ai la chance d'avoir un Marshall JCM800 depuis 25 ans ( et non un " Marche-mal " comme j'ai déjà entendu avec le stand-by, aucun soucis pour l'instant. 
Pour jouer à la maison, il est trop costaud, et j'envisage de monter un mini ampli guitare de 2 ou 3W. Je vous montrerai l'engin. ![[:Hi:]](s12.gif)
|
|
| Sujet : EL36 et transfo W8LU? Nouveau | De JC Négret Le 27-09-2009 à 21:38 sta |
|
Pour les schémas, il y a ce site: Marshall
|
|
| Sujet : EL36 et transfo W8LU? Nouveau | De JC Négret Le 27-09-2009 à 21:39 sta |
|
|
|
| Sujet : EL36 et transfo W8LU? Nouveau | De YM Le 27-09-2009 à 23:25 sta |
|
>>
Mon transfo convient ?
<<
Faudra bien, mais ça va chauffer un peu !
>>
Si c'est pas encore assez clair vous voulez le schéma de cet ampli Marshall?
<<
Non, non !
J'en ai dépanné des dizaines pour avoir bossé pendant plusieurs années dans un magasin de musique, puis pour mon compte personnel 
Le standby est apprécié des musicos pendant les pauses, mais de là a conclure que ça économise les tubes ... je suis trés réservé.
Pensez aux condos de liaison dans les grilles des finales. Au départ ils sont déchargés.
Et un condensateur déchargé est un court circuit ... pendant qu'il se charge.
(Que celui qui n'a pas dépanné une radio en promenant un chimique par ci par là pour voir si "ça ronfle toujours" me jette la première pierre et se souvienne de la "bélugue";)
A l'arrivée de la HT ils se chargent à travers les résistances d'anodes du driver et ... les grilles des finales qui représentent, avec leurs cathodes une diode dans le sens passant.
Question:
Quel est alors le courant instantané dans les anodes et ... dans le primaire du transfo de sortie ?
Sur un émetteur, il faut bien l'arrêter pendant l'écoute (pour qu'elle ne soit pas brouillée, évidemment !) mais on peut le faire sans couper la HT.
Yves.
|
|
| Sujet : EL36 et transfo W8LU? Nouveau | De Totolagalène Le 27-09-2009 à 23:38 sta |
|
Alors selon YM, ce système n'est pas très convenable; Marshall et bien d'autres ne seraient que des bricoleurs du dimanche (comme moi). J'ai un ami guitariste qui a un Marshall 100W (4 EL 34) avec ce montage de "stand-by" depuis 20 ou 25 ans, il n'a jamais eu la moindre panne.![[:Hi:]](s12.gif)
|
|
| Sujet : EL36 et transfo W8LU? Nouveau | De YM Le 27-09-2009 à 23:50 sta |
|
Ne me faites pas dire ce que je ne dis pas !
Ce système est ce qu'il est, avec ses avantages et ses inconvénients.
Il ne présente aucun intéret sur un ampli "domestique" de la taille de celui que va construire Kalbounet.
25 ans sans panne ! ? !
Il ne joue que le 29 Février  ![[:ouin:]](s10.gif)  ![[:ouin:]](s10.gif)
Bonne nuit !
|
|
| Sujet : EL36 et transfo W8LU? Nouveau | De Pierrot du 82 Le 28-09-2009 à 00:29 cms |
|  |
Attention Yves est un dissident (audio)
Mais avant de mettre les doigts dans l'ampli, il coupe la HT !
|  |
|
|
| Sujet : EL36 et transfo W8LU? Nouveau | De Totolagalène Le 28-09-2009 à 00:42 sta |
|
Tu dois avoir raison Pierrot. Les avantages: oui=simplicité et autres déjà évoqués
les inconvénients où sont-ils en pratique? Depuis le temps que de prestigieux constructeurs l'utilisent, çà se saurait. Peut-être en théorie surréaliste.
Et pour l'ampli, tout domestique qu'il soît, de Paul; où est le problème?![[:Hi:]](s12.gif)
|
|
| Sujet : EL36 et transfo W8LU? Nouveau | De YM Le 28-09-2009 à 07:16 sta |
|
Il n'y a pas de problème !
Eviter seulement les amalgames et les généralisations rapides:
Ce qui se justifie sur un ampli d'instrument n'est pas nécessairement transposable à un autre contexte.
Bien peu de prestigieux constructeurs d'équipement "domestique" (pour éviter le qualificatif galvaudé de "HI FI") utilisent ce procédé.
Yves, dissident 
|
|
| Sujet : EL36 et transfo W8LU? Nouveau | De Kalbounet Junior Le 28-09-2009 à 13:53 sta |
|
J'avais déjà réfléchi à cette fonction... Elle ne me servirai pas, et moi, en plus, j'adore entendre la ronflette progressive dans le HP...
Sinon, maintenant qu'on a tous les éléments, on peut peut-être se mettre au schéma ??? Sans vouloir presser personne, bien sûr !
|
|
| Sujet : EL36 et transfo W8LU? Nouveau | De jackoe Le 28-09-2009 à 14:15 sta |
|
Le stand-by sur les amplis guitare permet surtout de conserver les réglages à donf après la balance sans que cela ne fasse de bruits même en plugant/déplugant l'instrument et de pouvoir envoyer la sauce sans attendre la montée en température...![[:Hi:]](s12.gif)
|
|
| Sujet : EL36 et transfo W8LU? Nouveau | De YM Le 28-09-2009 à 16:55 sta |
|
>>
on peut peut-être se mettre au schéma ??? Sans vouloir presser personne, bien sûr !
<<
Oui Chef ! Bien Chef !
Commence à cogiter là dessus.
Ton transfo d'alim est plus inquiétant ![:o[]](s13.gif)
Yves.
|
|
| Sujet : EL36 et transfo W8LU? Nouveau | De Kalbounet Junior Le 28-09-2009 à 17:00 sta |
|
Ce schéma peut convenir, mais il n'y a pas de commande de tonalité... Ceci dit, ne refaites pas un schéma exprès ! Sinon, qu'est-ce qui ne va pas sur mon transfo ?
|
|
| Sujet : EL36 et transfo W8LU? Nouveau | De YM Le 28-09-2009 à 18:56 sta |
|
Mais si, ça vient ! Chef !
Le transfo me semble un peu petit ...
Pas d'autre en stock ?
|
|
| Sujet : EL36 et transfo W8LU? Nouveau | De Fifi Le 28-09-2009 à 19:08 sta |
|
Sulut Yves et Kalbounet Junior,
juste une petite remarque:
j'avais fait un ampli similaire a base d'EL36 sauf une 750 ohm au lieu d'une 1k dans la cathode et ce tube a tendance a "claquer" a froid; j'ai du mettre un inter de stand by bipassé par une 100k
Après le son est extra! surtout avec des transfo de qualité comme tes Supersonic
philippe
| |
|
| Sujet : EL36 et transfo W8LU? Nouveau | De Kalbounet Junior Le 28-09-2009 à 19:41 sta |
|
Désolé, pas d'autre transfo... Cet été quand j'étais chez les PN, j'avais vu un ampli avec un ventilo mis sur le transfo pour ne pas qu'il chauffe trop...
Pour la remarque de Philippe, je verrai ce que ça donne, et je ferai cette modif si c'est nécessaire.
|
|
| Sujet : EL36 et transfo W8LU? Nouveau | De JC Négret Le 28-09-2009 à 22:39 sta |
|
Merci Yves pour les précisions concernant le stand by. 
En fait, sans S/B on économiserait les tubes, mais avec plus de risque pour les capa de filtrage.
( Maintenant, les chimiques, même HT, sont moins chers qu'une belle paire de EL34 )
JC 
|
|
| Sujet : EL36 et transfo W8LU? Nouveau | De YM Le 28-09-2009 à 23:06 sta |
|
Relativisons !
On ne met l'ampli en route qu'une fois par jour ...
Le pire pour un équipement à tube (et c'est valable aussi pour les ampoules d'éclairage) ce sont les allumages !
Les extinctions peut être aussi mais comme on ne peut pas les dissocier   
Yves.
|
|
| Sujet : EL36 et transfo W8LU? Nouveau | De Filoch.... Le 29-09-2009 à 01:58 sta |
|
Le W8LU a été conçu et fabriquer pour l'utilisation avec 1X EL84, monter en "Ultra linéaire" attention avec EL 36!...
Filoch....
|
|
| Sujet : EL36 et transfo W8LU? Nouveau | De Kalbounet Junior Le 29-09-2009 à 07:49 sta |
|
Je risque de griller quoi en les utilisant ?
|
|
| Sujet : EL36 et transfo W8LU? Nouveau | De YM Le 29-09-2009 à 11:59 sta |
|
Pas grand chose !
On réduira un peu le courant de repos ... ça fera plaisir au transfo d'alim !
Pour la même raison, je vais sans doûtes remplacer l'EL183 pas quelque chose de moins "gourmand".
Aurais tu des EF80 ou EF184 ?
|
|
| Sujet : EL36 et transfo W8LU? Nouveau | De Kalbounet Junior Le 29-09-2009 à 12:49 sta |
|
|
|
| Sujet : EL36 et transfo W8LU? Nouveau | De Kalbounet Junior Le 29-09-2009 à 13:07 sta |
|
Je précise quand même que mon TRS a un point milieu sur son primaire...
|
|
| Sujet : EL36 et transfo W8LU? Nouveau | De YM Le 29-09-2009 à 13:11 sta |
|
Il n'en manque plus qu'une !
Ce doit être une prise pour l'écran du tube, généralement un peu moins que le milieu: 40%.
On peut s'en servir ...
|
|
| Sujet : EL36 et transfo W8LU? Nouveau | De Kalbounet Junior Le 29-09-2009 à 13:13 sta |
|
De toutes façons faudra que j'achète des composants... J'en profiterai !
|
|
| Sujet : EL36 et transfo W8LU? Nouveau | De Kalbounet Junior Le 29-09-2009 à 13:44 sta |
|
Quelqu'un a déjà commandé ici ? Les prix sont sympa...
|
|
| Sujet : EL36 et transfo W8LU? Nouveau | De JC Négret Le 29-09-2009 à 21:21 sta |
|
Pour Kalb junior: J'ai des EF80 et EF183 de récup. Je peux t'en envoyer 6 de chaque, il y aura bien une paire OK sur le tas.
C'est cadeau, il me faudra ton adresse...
Pour Yves:
Je repensais à ton explication concernant les capa de liaison dans les grilles des finales et l'emploi du stand-by. Sur mon Marshall, ces capa font 22nF, ce n'est pas énorme.
Le courant instantané dans les anodes et dans le primaire du transfo de sortie ne doit pas être trop important, non ?
Autre question: ( désolé de squatter le sujet de Kalb Junior )
La EF80, ou mieux la EF183 avec sa pente de 12,5 amplifie plus qu'une ECC83 ?
Pour mon petit ampli 2 ou 3W, j'aimerais pouvoir saturer le son avec une lampe préampli qui décoiffe. La EF183 pourrait faire l'affaire ?
|
|
| Sujet : EL36 et transfo W8LU? Nouveau | De Kalbounet Junior Le 29-09-2009 à 21:30 sta |
|
Si j'ai bien compris alors, la EF183 est mieux que la EF80 tout court ? Et une ECC83 n'aurait pas pu convenir ? J'en ai tout un stock !
|
|
| Sujet : EL36 et transfo W8LU? Nouveau | De JC Négret Le 29-09-2009 à 21:42 sta |
|
Boulette ! Les EF183 sont à pente variable... Je vais voir si j'ai des EF184 ( pente 15 )
|
|
| Sujet : EL36 et transfo W8LU? Nouveau | De JC Négret Le 29-09-2009 à 21:47 sta |
|
C'est bon, donc six de chaque si tu veux. 
|
|
| Sujet : EL36 et transfo W8LU? Nouveau | De Kalbounet Junior Le 29-09-2009 à 21:49 sta |
|
En effet, Yves parlait d'EF184
|
|
| Sujet : EL36 et transfo W8LU? Nouveau | De Kalbounet Junior Le 29-09-2009 à 21:50 sta |
|
Le mail est parti 
|
|
| Sujet : EL36 et transfo W8LU? Nouveau | De JC Négret Le 29-09-2009 à 22:06 sta |
|
Reçu.
J'ai bien fait de garder ces vieilles lampes TV. 
|
|
| Sujet : EL36 et transfo W8LU? Nouveau | De Kalbounet Junior Le 29-09-2009 à 22:12 sta |
|
C'est un ampli que je monte, ou une tv ??? Sérieusement, quels constructeurs (a part Philips) ont eu l'idée de faire de l'audio avec des tubes TV ? Les résultats sont-ils meilleurs qu'avec des tubes audio ?
|
|
| Sujet : EL36 et transfo W8LU? Nouveau | De Totolagalène Le 29-09-2009 à 22:19 sta |
|
Les tubes TV sont les derniers sortis donc technologie et performances meilleures.
On peut tout faire en radios ou amplis avec des tubes TV, redressement, puissance oscillateur etc...![[:Hi:]](s12.gif)
|
|
| Sujet : EL36 et transfo W8LU? Nouveau | De Kalbounet Junior Le 29-09-2009 à 22:22 sta |
|
Oui mais ils peuvent ne pas être adaptés ? Non ? Pour le redressement, par exemple...
|
|
| Sujet : EL36 et transfo W8LU? Nouveau | De YM Le 29-09-2009 à 23:50 sta |
|
Je n'étais pas encore né, Western Electric utilisait une 845 en redresseur monoplaque et mono alternance pour alimenter un autre 845 ... une triode fonctionnant sous 1000V et pouvant dissiper 100W !
Un tube est un tube, point ! Il ne sait pas si les électrons qui le traversent représentent de la musique ou n'importe quoi d'autre.
Oui, EF184, fort bien !
Après une bonne nuit . . . . .
|
|
| Sujet : EL36 et transfo W8LU? Nouveau | De Totolagalène Le 30-09-2009 à 00:30 sta |
|
Et comme exemple de tube TV courant, une EL50_ ...euh... 3 ou 4 de mémoire, monté en diode, constitue un redresseur costaud.![[:Hi:]](s12.gif)
|
|
| Sujet : EL36 et transfo W8LU? Nouveau | De Kalbounet Junior Le 30-09-2009 à 14:03 sta |
|
C'est en même temps étonnant et astucieux !
|
|
| Sujet : EL36 et transfo W8LU? Nouveau | De Totolagalène Le 30-09-2009 à 14:21 sta |
|
Je crois avoir fait un redresseur double alternance avec deux EY81. 250V sur les plaques, cathodes reliées, on doît pouvoir tirer 300 mA. La EL503 est également un bon tube de puissance BF.
Les tubes de récup TV: une mine d'or pour le bricoleur.![[:Hi:]](s12.gif)
|
|
| Sujet : EL36 et transfo W8LU? Nouveau | De Kalbounet Junior Le 30-09-2009 à 14:43 sta |
|
|
|
| Sujet : EL36 et transfo W8LU? Nouveau | De slouptoouut Le 30-09-2009 à 18:12 sta |
|
Bonjour,
vous voulez dire EL502 ou EL504 qui sont des pentodes de puissances de balayage lignes ...
La EL503 n'est pas une lampe TV mais une lampe BF , assez rare (lampe difficile à trouver et chère) , et qui à une pente tres élevée (donc particulièrement sujette à osciller !)
sloup
|
|
| Sujet : EL36 et transfo W8LU? Nouveau | De JC Négret Le 30-09-2009 à 19:18 sta |
|
Exact.
EL503 appelée ici R2D2:
| |
|
| Sujet : EL36 et transfo W8LU? Nouveau | De Totolagalène Le 30-09-2009 à 19:33 sta |
|
Peut-être 502, 503, 504, 505, etc. C'est comme le modèles de Peugeot, on finit par s'y perdre; et j'ai dit çà de tête. les lexiques de tubes sont là pour s'y retrouver avec leurs
caractéristiques, j'ignore à quoi elles servaient sur les TV et m'en fous comme de l'an 40. ![[:Hi:]](s12.gif)
|
|
| Sujet : EL36 et transfo W8LU? Nouveau | De Jacques (webmestre) Le 30-09-2009 à 19:54 sta |
|
De mémoire EL505 n'a jamais existé. Par contre il existe la EL508 qui était utilisée en balayage trame, jamais vu utilisée en BF...
Connaître les lampes et savoir ce que l'on peut en faire est pourtant la base du métier... ou tout au moins de la passion...
|
|
| Sujet : EL36 et transfo W8LU? Nouveau | De slouptoouut Le 30-09-2009 à 21:18 sta |
|
Bonjour,
Si, la EL505 a existé (mais pas longtemps , et a été tres peu diffusée) c'étais une des toutes premieres pentode de puissance ligne pour TV couleurs (du moins en europe , car il y a eu des pentodes lignes TV couleur bien plus anciennes aux Etats Unis)
Ce tube , qui posais des problèmes de dissipation plaque et de fiabilitée pour son usage en TV couleur , a été tres vite détroné par les EL509 et EL519 qui sont les "frères ainées" de la EL505...
Sloup
|
|
| Sujet : EL36 et transfo W8LU? Nouveau | De Totolagalène Le 30-09-2009 à 21:27 sta |
|
Ah la mémoire, je m'en méfie de plus en plus. Par pure curiosité, j'ai enfin sorti mes lexiques et
le premier, concernant la TV, que je regarde...![[:Hi:]](s12.gif)
| |
|
| Sujet : EL36 et transfo W8LU? Nouveau | De Totolagalène Le 30-09-2009 à 21:33 sta |
|
A l'endroit. En bas à droite. Un peu palot. 4 réductions de 50% nécessaires avec VSO Image Resizer. Je ne sais pas mieux faire.![[:Hi:]](s12.gif)
| |
|
| Sujet : EL36 et transfo W8LU? Nouveau | De slouptoouut Le 30-09-2009 à 21:35 sta |
|
En pentodes 9 broches série 500 à 509 ont existé:
EL500 (puissance ligne TV n&b) , 502 (puissance ligne TV n&b),503( BF de puissance ),504 (puissance ligne TV n&b) ,505 (puissance ligne TVC ),506 (BF de puissance ),508 (puissance trame TVC ),509 (puissance ligne TVC )
(Les EL 505, 506, 508 ont bien existé , mais curieusement pas de EL507 ni EL501 )
|
|
| Sujet : EL36 et transfo W8LU? Nouveau | De Filoch.... Le 01-10-2009 à 00:36 sta |
|
Les EL 500 étaient utiliser sur l'ampli "TELEWATT" VS 70 fabriquer par Klein&Humel (sous la marque SABA) avant de mettre a la place les "Fameuses" EL 503.. pas terrible en définitive! les 500 étaient bien meilleur en sonorité! (j'ai ces amplis en ordre de marche).
|
|
| Sujet : EL36 et transfo W8LU? Nouveau | De Pierrot du 82 Le 01-10-2009 à 03:10 cms |
|  | Vous avez oublié les EL511/PL511, pentodes balayage lignes N&B...
|  |
|
|
| Sujet : EL36 et transfo W8LU? Nouveau | De Kalbounet Junior Le 01-10-2009 à 16:35 sta |
|
On peut faire de l'audio avev tout çà ? 
|
|
| Sujet : EL36 et transfo W8LU? Nouveau | De slouptoouut Le 01-10-2009 à 18:50 sta |
|
Bonjour,
oui en effet, divers constructeurs ont fait des amplis avec des lampes normalement utilisé en finale ligne TV (notamment philips mais aussi effectivement Telewatt)
Oui je conaissais la EL511 (équivalent renforcé de la EL502) il y a aussi la EL519 (équivalent renforcé de la EL509) et la EL520 (équivalente à la EL503 mais brochage différent et diamètre des broches plus petit !)
Tous ces tubes peuvent être intéressants de part leurs puissances élevés , et sont utilisables en audio ... avec plus ou moins de bonheur , et d'expérimentations !
(certains sont tres bon, d'autre décevants , d'autres encore s'avèrent délicats a faire fonctionner ... notamment en raison de leur tres fortes pentes ou de leur médiocre linéarités , qui peut amener des fonctionnements anormaux si le point de fonctionnement du tube n'est pas bien déterminé , ou des accrochages avec émission de toutes sortes de bruits incongrus si l'amateur n'a pas soigné ses découplages ou son cablage !)
P/S/Z
|
|
| Sujet : EL36 et transfo W8LU? Nouveau | De Pierrot du 82 Le 01-10-2009 à 20:18 cms |
|  |
On sort des tubes télé, mais il y a la 807, tétrode de puissance, une super 6L6 !
|  |
|
|
| Sujet : EL36 et transfo W8LU? Nouveau | De Totolagalène Le 01-10-2009 à 21:27 sta |
|
Les 807! "l'enfant chéri des radio-amateurs"...de l'époque. J'en ai une dizaine plus 5 ou6
idem en filament 12V, toutes du "Signal Corps US army" achetées chez Beric (Tout est chic)
à Malakoff. Qu'est ce que j'ai pu m'amuser avec ces tubes HF ou BF. Et j'ai bien l'intention
de m'en servir encore. "Une 807 en module une autre", et quelle punch!![[:Hi:]](s12.gif)
|
|
| Sujet : EL36 et transfo W8LU? Nouveau | De YM Le 01-10-2009 à 22:38 sta |
|
Non non Pierrot ! On ne sort pas des tubes TV !
Les 807 ont été utilisées aussi en "sortie ligne" TV 
Il y a longtemps ... mais les collectionneurs ici présents devraient pouvoir confirmer ce vieux souvenir.
Yves.
|
|
| Sujet : EL36 et transfo W8LU? Nouveau | De slouptoouut Le 02-10-2009 à 00:17 sta |
|
Bonjour,
oui, en effet, du temps du 405 ou 441 lignes, il y a eu des TV équipé de 807 ou de 4Y25 en finale ligne TV
(la 807 est à l'origine une tétrode d'émission américaine , et la 4Y25 est sont équivalente de chez Mazda en europe ...ce sont de bonnes lampes pour la BF et la puissance importante de ces tubes ainsi que les tensions élevés qu'elles supportent en font des lampes convenant bien au balayage ligne des TV )
P/S/Z
|
|
| Sujet : EL36 et transfo W8LU? Nouveau | De Totolagalène Le 02-10-2009 à 00:36 sta |
|
CQFD. On fait des tubes BF de puissance avec des tubes TV qui servent à balayer et on fait des tubes qui servent à balayer avec des tubes prévus pour émission ou BF.
J'ai réparé l'ampli d'un forain qui avait 4 807 en puissance BF.![[:Hi:]](s12.gif)
|
|
| Sujet : EL36 et transfo W8LU? Nouveau | De Kalbounet Junior Le 03-10-2009 à 08:49 sta |
|
Bonjour
Je devrais recevoir les tubes de JC aujourd'hui.
J'espère qu'YM n'est pas en grève de schémas !
|
|
| Sujet : EL36 et transfo W8LU? Nouveau | De JC Négret Le 03-10-2009 à 10:42 sta |
|
Ah, tu m'as dit que tu ne commencerais pas avant Toussaint, du coup elles sont encore à la maison. J'essaierai de les poster lundi. 
|
|
| Sujet : EL36 et transfo W8LU? Nouveau | De Kalbounet Junior Le 03-10-2009 à 10:49 sta |
|
Ah, d' accord jc ! Pas de problème !
|
|
| Sujet : EL36 et transfo W8LU? Nouveau | De Kalbounet Junior Le 03-10-2009 à 19:52 sta |
|
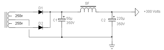
Une alim qui (à mon avis) conviendra, et qu'on poura adapter en fonction de la tension que demandera le schéma d'YM :
| |
|
| Sujet : EL36 et transfo W8LU? Nouveau | De slouptoouut Le 03-10-2009 à 22:56 sta |
|
/! Avec un montage à 4 diodes en pont, il faudrais supprimmer la mise à la masse du point milieu du T A !
|
|
| Sujet : EL36 et transfo W8LU? Nouveau | De Kalbounet Junior Le 03-10-2009 à 23:02 sta |
|
Pourquoi ??? ![[:??:]](s11.gif)
|
|
| Sujet : EL36 et transfo W8LU? Nouveau | De slouptoouut Le 03-10-2009 à 23:02 sta |
|
et pour Kaboulnet junior qui aime bien les amplis et la hifi "vintage" avec ces belles facades en aluminium massif :
il y avais un ampli hifi "vintage" bétement posé sur un camion plateau , servant à sonoriser un des postes de ravitaillement d'une course célèbre ... Cet ampli est à identifier !?
voire http://forum.brunoheubi.com/viewtopic.php?f=39&t=3098
L'appareil en question est sur la 24 eme photo ...
P/S/Z
|
|
| Sujet : EL36 et transfo W8LU? Nouveau | De slouptoouut Le 03-10-2009 à 23:07 sta |
|
Si , avec un pont de diodes , on met le point milieu du secondaire HT a la masse, et sous réserve d'avoir en sortie continu deux condensateurs de filtrage , un entre +v et masse et un entre masse et -V , on obtient normalement une alim symétrique : +v, masse, -V comme pour les ampli op ...
Or pour un ampli à tubes , on veut une alim simple , il faut bien supprimmer la mise à la masse du point milieu du TA pour que ça fonctionne normalement !
Sloup
|
|
| Sujet : EL36 et transfo W8LU? Nouveau | De slouptoouut Le 03-10-2009 à 23:12 sta |
|
Pour exemple : L'ampli Bouyer ST150 , ou ses équivalents, avec 4 lampes 807 en double push (généralement utilisé par les forains !) travaille avec une HT , de 750V, non symétrique bien sur, obtenue avec un pont de diodes ...
Le pont de diodes est alimenté entre les extrémité de l'enroulement HT . Le secondaire n'a pas de point milieu HT relié à la masse ...
Par contre, l'ampli, a transistors et circuits intégrés , et qui est à identifier (celui photographié sur les 100km de Millau) est tres probablement à alim symétrique !
P/S/Z
|
|
| Sujet : EL36 et transfo W8LU? Nouveau | De YM Le 04-10-2009 à 08:16 sta |
|
Houlà ! Ca va péter Colonel 
On ne peut pas relier à la masse le point milieu du transfo ET le négatif du pont ce qui équivaudrait à court circuiter le transfo... et le pont ! !
Fumée assurée.
Avec un transfo à point milieu (exemple 2 x 250 Volts) on a deux choix:
- Point milieu à la masse et redresseur a deux diodes seulement.
La tension continue obtenue est alors à peu près 250 x 1,4 = 350 Volts.
- Point milieu en l'air et redresseur en pont, négatif du pont à la masse.
La tension continue est alors 500 x 1,4 = 700 Volts.
Mais ... on peut récupérer 350V continus au point milieu du transfo.
On peut aussi deconnecter le négatif du pont de la masse et mettre à la masse le point milieu du transfo.
On obtiend alors + 350V sur le positif du pont ET - 350V sur son négatif.
C'est ce que Sloup appelle une alim symétrique: + et - 350 volts.
La puissance que peut fournir le transfo étant fixée "par construction", on ne peut "tirer" que la moitié du courant en configuration "pont": I = P / U  
Yves.
|
|
| Sujet : EL36 et transfo W8LU? Nouveau | De Kalbounet Junior Le 04-10-2009 à 09:16 sta |
|
Ok, donc deux diodes pour moi ! Mais lesquelles ?
|
|
| Sujet : EL36 et transfo W8LU? Nouveau | De Michel 87 Le 04-10-2009 à 09:48 sta |
|
Voir les conseils de Totolagalène le 25 09 sur le sujet " alimentation H T sur valve "
|
|
| Sujet : EL36 et transfo W8LU? Nouveau | De JC Négret Le 04-10-2009 à 11:06 sta |
|
Comme ça:
Il y a beaucoup de capa en filtrage je trouve... 660µF 
| |
|
| Sujet : EL36 et transfo W8LU? Nouveau | De Kalbounet Junior Le 04-10-2009 à 12:07 sta |
|
On peut faire juste un filtrage par simple pi... Mais ça consomme beaucoup, une EL36, non ?
Sinon, quelles diodes ?
|
|
| Sujet : EL36 et transfo W8LU? Nouveau | De slouptoouut Le 04-10-2009 à 13:45 sta |
|
Bonjour,
oui , les EL36 consomme pas mal, mais il parait plus judicieux de réduire les capacités des condos et augementer les self de filtrage (avec de grosses self, a gros noyau pour ne pas saturer le dit noyau , ou à la rigueur des transfo d'alim dont on n'utilise que le primaire)
Par ailleurs, et a propos d'alim HT symétrique : +V ; 0 ; -V , il me semble que quelques amplis OTL (sans transfo de sortie) de forte puissance , ont été construit avec une alim symétrique (pour supprimmer le condo de liaison ...)
de tels amplis OTL sans condo de liaison entre sortie et HP comportais de gros dangers pour le HP voire pour l'usager : le HP n'étant pas du tout isolé de l'étage de sortie , il suffisais qu'une défaillance du dit étage de sortie se produise (déséquilibre, ou défaillance d'une des finales) , ou défaillance de l'alim symétrique (manque d'une des polarités) se produise ...pour que soit appliqué au HP une tension continu de 250 à 350V ! (d'ou destruction immédiate du HP et risque d'électrocution si l'usager touche le HP !)
A part ça, je crois qu'il faudrais que je cree un autre topics pour l'identification de l'ampli sur le camion plateau 
sloup
|
|
| Sujet : EL36 et transfo W8LU? Nouveau | De YM Le 04-10-2009 à 15:21 sta |
|
>>
On peut faire juste un filtrage par simple pi... Mais ça consomme beaucoup, une EL36, non ?
Sinon, quelles diodes ?
<<
Oui, un simple pi CLC, pas d'autre solution avec ce transfo.
Une EL 36 ne consomme pas beaucoup plus qu'une EL84: 50 mA environ.
Diodes: 1N4007, BY127, et des milliers d'autres références ... les 20 pour 1 !
Je n'ai pas oublié le schéma avec EF80, en attendant fais l'inventaire de tes selfs de filtrage:
Dimensions et résistances.
>>
A part ça, je crois qu'il faudrais que je cree un autre topics pour l'identification de l'ampli sur le camion plateau 
<<
Vu ce matin à la brocante un Bouyer AS50 et deux Bireflex !
J'aurais marchandé un ST30 "vintage" par nostalgie, mais pas ce trop "moderne" AS50 ![[:ouin:]](s10.gif)
Yves.
|
|
| Sujet : EL36 et transfo W8LU? Nouveau | De Michel 87 Le 04-10-2009 à 15:47 sta |
|
Si la valeur des capas est élevée, le courant d'appel de charge de ces capas risque d'être excessif pour des 4007.![[:??:]](s11.gif)
|
|
| Sujet : EL36 et transfo W8LU? Nouveau | De Kalbounet Junior Le 04-10-2009 à 15:57 sta |
|
un simple pi avec des 220µ, elles tiendront ?
|
|
| Sujet : EL36 et transfo W8LU? Nouveau | De YM Le 04-10-2009 à 16:49 sta |
|
On n'auras peut être pas besoin d'autant ... surtout en capa de tête !
Je te le dirais quand je saurais de quelles selfs tu disposes.
J'ai des 330µF sur des 1N4007 sous 400 volts redressés avec un transfo dont la résistance est inférieure à 30 ohms ! !
Ici avec les 220 ohms mesurés par Paul, pas de problème.
C'était bien pire dans les TVC 
A suivre . . . .
|
|
| Sujet : EL36 et transfo W8LU? Nouveau | De YM Le 04-10-2009 à 17:45 sta |
|
Si tu trouves une self de plus de 400 grammes et dont la résistance soit comprise entre 20 et 30 Ohms, ça colle !
Pas très scientifique 
Yves.
| |
|
| Sujet : EL36 et transfo W8LU? Nouveau | De f1ftp Le 04-10-2009 à 18:13 sta |
|
Joli court circuit dans l'alim 
|
|
| Sujet : EL36 et transfo W8LU? Nouveau | De jean-luc beulaygue Le 04-10-2009 à 18:32 sta |
|
|
|
| Sujet : EL36 et transfo W8LU? Nouveau | De YM Le 04-10-2009 à 18:40 sta |
|
Euuuh, je suis confus ! ! !
Puis je solliciter notre webmestre pour effacer cette dangerosité.
Merci.
| |
|
| Sujet : EL36 et transfo W8LU? Nouveau | De JC Négret Le 04-10-2009 à 18:42 sta |
|
Heu, il y a une coquille ( ou coquille sans le "q" ) dans l'alim...
|
|
| Sujet : EL36 et transfo W8LU? Nouveau | De YM Le 04-10-2009 à 18:44 sta |
|
Houlala ! ![:o[]](s13.gif) ![:o[]](s13.gif)
Bis repetitae ....
Qu'est ce que sera après l'apéro !
| |
|
| Sujet : EL36 et transfo W8LU? Nouveau | De YM Le 04-10-2009 à 18:46 sta |
|
Encore une ?
Jamais deux sans trois . . . mais cette fois je ne la vois pas ![[:ouin:]](s10.gif)
|
|
| Sujet : EL36 et transfo W8LU? Nouveau | De JC Négret Le 04-10-2009 à 18:46 sta |
|
Pourquoi ne pas suivre ce montage ?
| |
|
| Sujet : EL36 et transfo W8LU? Nouveau | De YM Le 04-10-2009 à 19:01 sta |
|
C'est pareil, mais la self à besoin d'être mieux isolée . . . mais les deux condos peuvent avoir un "moins" commun.
Pas de contre indication.
Paul peut faire ça à pile ou face !
|
|
| Sujet : EL36 et transfo W8LU? Nouveau | De Kalbounet Junior Le 04-10-2009 à 20:08 sta |
|
Je prendrai la solution de JC, parce que je ne comprend pas pourquoi on met la self sur la masse...
Par ailleurs ma self mesure 60X50X20 mm pour un poids de 470g et une résistance à l'ohmmètre de 136 ohms.
|
|
| Sujet : EL36 et transfo W8LU? Nouveau | De Kalbounet Junior Le 04-10-2009 à 20:12 sta |
|
Et zut !!!
On a encore oublié la commande de tonnalité
|
|
| Sujet : EL36 et transfo W8LU? Nouveau | De YM Le 04-10-2009 à 20:20 sta |
|
136 Ohms ! C'est bien trop
Je vais voir ce que je trouve dans mon brol.
Voilà, Paul à voté !
Ben, pourquoi pas sur la masse ? Ca ne change rien, on peut tout aussi bien mettre la cellule de filtrage dans le fil positif que dans le négatif.
On peut même retourner les diodes et les chimiques et sortir le "plus" au point milieu du transfo . . pourquoi ? mais pourquoi pas ?
La force de l'habitude, sans doutes ?
Ou l'héritage des diodes à vides où on avait pas le choix ?
Je reconnais pourtant avoir plus de mal à lire un schéma dessiné avec le "plus" en bas et le "moins" en haut ![[:??:]](s11.gif)
Surtout si il contient un "mix" de PNP/NPN 
Bon, j'ai assez dessiné et dit de bétises pour aujourd'hui !
Yves.
|
|
| Sujet : EL36 et transfo W8LU? Nouveau | De Kalbounet Junior Le 04-10-2009 à 20:23 sta |
|
Quel joyeux mélange on peut faire en inversant tout ça !
|
|
| Sujet : EL36 et transfo W8LU? Nouveau | De Kalbounet Junior Le 04-10-2009 à 20:27 sta |
|
J'ai bien une autre self mais... Elle fait 250 ohms... Sinon, on peut pas en débobiner un peu ?
|
|
| Sujet : EL36 et transfo W8LU? Nouveau | De Totolagalène Le 04-10-2009 à 21:11 sta |
|
Je ne comprends pas pourquoi cette self ne conviendrait pas. Sa résistance ohmique faible permettrait de peu chuter en tension. L'important (non c'est pas la rose) c'est de savoir combien elle fait de Henrys. Paul n'a peut-être pas d'inductancemêtre.![[:Hi:]](s12.gif)
|
|
| Sujet : EL36 et transfo W8LU? Nouveau | De Kalbounet Junior Le 04-10-2009 à 21:20 sta |
|
Ui mais Yves demandait 20 à 30 ohms et la mienne en fait 10 fois plus ! En plus je n'ai fas d' inductancemètre ...
|
|
| Sujet : EL36 et transfo W8LU? Nouveau | De Totolagalène Le 04-10-2009 à 21:28 sta |
|
Ben oui, il n'a pas tort: plus la résistance ohmique d'une self est faible moins on chute en tension. 136 Ohms, par exemple, si on tire 0.1 A ne fera chuter que U=RI= 13.6V.![[:Hi:]](s12.gif)
|
|
| Sujet : EL36 et transfo W8LU? Nouveau | De Kalbounet Junior Le 04-10-2009 à 21:39 sta |
|
Mais oui, mais MA self fait 300 ohms ! Elle chûterait beaucoup trop !
|
|
| Sujet : EL36 et transfo W8LU? Nouveau | De slouptoouut Le 04-10-2009 à 21:47 sta |
|
Et un ballast pour lampe à iodures métalliques ? ça ferait pas l'affaire ?
|
|
| Sujet : EL36 et transfo W8LU? Nouveau | De Kalbounet Junior Le 04-10-2009 à 21:48 sta |
|
|
|
| Sujet : EL36 et transfo W8LU? Nouveau | De Totolagalène Le 04-10-2009 à 21:48 sta |
|
300x.1=30V. 300X.0.2= 60V. C'est pas méchant comme chute de tension pour ton projet. L'important est de voir si en pratique, tu n'as pas de ronflette (inductance suffisante).
Tu peux encore rattrapper le coup en mettant une bonne valeur de capas de filtrage. Pour moi, ce dont tu disposes comme pièces ne devrait pas te poser de problèmes.![[:Hi:]](s12.gif)
|
|
| Sujet : EL36 et transfo W8LU? Nouveau | De Kalbounet Junior Le 04-10-2009 à 21:51 sta |
|
Je ne comprend plus. Plus la résistance ohmique, meilleur est le filtrage, non ?
|
|
| Sujet : EL36 et transfo W8LU? Nouveau | De YM Le 04-10-2009 à 21:56 sta |
|
Si on accepte de perde 13,6 volts, il n'y a plus aucun intérêt à s'encombrer avec une self !
Une résistance, moins encombrante, ferait tout aussi bien l'affaire.
Le but était de ne "gaspiller" que 2 ou 3 volts.
Et un inductancemètre ne sert pas à grand chose si on ne fait pas passer les 100mA continus dans la self pendant la mesure: la valeur d'une self à fer est très influencée par le courant continu qui la traverse.
OK, on oublie la self, on met un 220µ en tête et on coupe le filtrage en 2 cellules pour réduire la chute de tension et on "frise" les 300 volts.
| |
|
| Sujet : EL36 et transfo W8LU? Nouveau | De Totolagalène Le 04-10-2009 à 21:57 sta |
|
Plus la résistance ohmique est faible, moins çà chute en tension U= RXI.
Plus l'inductance est élevée, meilleur est le filtrage.![[:Hi:]](s12.gif)
|
|
| Sujet : EL36 et transfo W8LU? Nouveau | De YM Le 04-10-2009 à 22:01 sta |
|
>>
Plus la résistance ohmique, meilleur est le filtrage, non ?
<<
Et plus ça chauffe ! ! ! P = R x I²
En mettant une R par canal, on divise I par 2, donc P par 4 sur chaque canal, donc au total on a divisé P par 2.
|
|
| Sujet : EL36 et transfo W8LU? Nouveau | De Kalbounet Junior Le 04-10-2009 à 22:03 sta |
|
C'est tout de suite plus simple, Yves. Mais il faudra une résistance caustaud ! Quoique, si on en met une de 25 ohms...
Sinon, Toto, c'était bien ce que je disais !
|
|
| Sujet : EL36 et transfo W8LU? Nouveau | De Kalbounet Junior Le 04-10-2009 à 22:07 sta |
|
Je suis lent à taper... Et quand je parlais de résistance plus
élevée je parlais pour la self !
|
|
| Sujet : EL36 et transfo W8LU? Nouveau | De YM Le 04-10-2009 à 22:08 sta |
|
Une self est un "machin" qui s'efforce de maintenir constant le courant qui la traverse.
C'est pourquoi elle n'affecte pas les courant continu (sauf si sa résistance ohmique est grande) mais s'oppose au passage du courant alternatif qui par définition change tout le temps !
Cette opposition est proportionnelle à son inductance et à la fréquence du courant alternatif.
|
|
| Sujet : EL36 et transfo W8LU? Nouveau | De Kalbounet Junior Le 04-10-2009 à 22:12 sta |
|
Ok. Donc dans mon cas une petite self aurait été adaptée. Mais si je mets des capas du tonnerre je n'en aurai pas besoin !
|
|
| Sujet : EL36 et transfo W8LU? Nouveau | De YM Le 04-10-2009 à 22:12 sta |
|
Bah !
100 Ohms par canal, donc 50 mA (0,05A), donc 0,25 Watts.
Même avec la composante alternative, on est "à l'aise" avec 3W !
|
|
| Sujet : EL36 et transfo W8LU? Nouveau | De YM Le 04-10-2009 à 22:13 sta |
|
>>
Ok. Donc dans mon cas une petite self aurait été adaptée. Mais si je mets des capas du tonnerre je n'en aurai pas besoin !
<<
Surtout si les as en stock 
|
|
| Sujet : EL36 et transfo W8LU? Nouveau | De Kalbounet Junior Le 04-10-2009 à 22:16 sta |
|
J'ai des 220 et une 50... Et je préfère une seule et unique résistance : plus simple !
|
|
| Sujet : EL36 et transfo W8LU? Nouveau | De YM Le 04-10-2009 à 22:21 sta |
|
NON ! ! ! !
Il y en deux pour améliorer le filtrage et répartir les calories !
C'est plus efficace de filtrer 50mA (deux fois) que 100mA (une fois).
|
|
| Sujet : EL36 et transfo W8LU? Nouveau | De Kalbounet Junior Le 04-10-2009 à 22:29 sta |
|
|
|
| Sujet : EL36 et transfo W8LU? Nouveau | De Totolagalène Le 04-10-2009 à 22:52 sta |
|
Ouh la la. Avec YM çà tourne en explications de jus de boudin. Je jette l'éponge sur ce coup
 ![[:Hi:]](s12.gif)
|
|
| Sujet : EL36 et transfo W8LU? Nouveau | De YM Le 04-10-2009 à 22:57 sta |
|
Ah non, surtout pas ! ! !
Ma réponse était elle un peu ... concise ? ?
Les commentaires son toujours utiles, les relectures de schémas encore plus ![[:ouin:]](s10.gif)
Merci.
Mais il est bien tard !
Bonne nuit 
|
|
| Sujet : EL36 et transfo W8LU? Nouveau | De Totolagalène Le 04-10-2009 à 23:03 sta |
|
Je ne dis pas du tout que vos explications sont fausses. Seulement un peu compliquées et superflues pour le besoin de Paul. ![[:Hi:]](s12.gif)
|
|
| Sujet : EL36 et transfo W8LU? Nouveau | De YM Le 05-10-2009 à 07:12 sta |
|
Peut être ben que oui . . . ! ?
J'ai du commencer aussi à l'age de Paul avec le même enthousiasme et les mêmes, disons, heu . . . "raccourcis".
Maintenant l'enthousiasme n'est plus mon "moteur" et je saute moins vite sur de nouvelles idées (quoi que ?) . . .
Les quelques explications données le sont, j'espère, pour aider Paul à mieux analyser le comportement de ses montages et lui permettre de les améliorer lui même.
Les "maths" ne dépassent pas le niveau du certificat d'études (ça existe encore ça ?) que Paul à déja largement dépassé !
Je vais essayer de me contrôler 
Je sais aussi qu'à vouloir tout justifier on démolie un peu la magie et l'excitation de la découverte. . . mais il reste de la marge.
Yves.
|
|
| Sujet : EL36 et transfo W8LU? Nouveau | De Masterorion Le 05-10-2009 à 13:20 cms |
|  | Ne change rien Yves, c'est parfait...
|  |
|
|
| Sujet : EL36 et transfo W8LU? Nouveau | De Totolagalène Le 05-10-2009 à 14:48 sta |
|
Je mesure mes selfs de filtrage ainsi.
Je viens d'en prendre une (surplus US army) marquée: L= 5H
I= OA1
R= 100 Ohms.
Mon appareil indique 4, 88 H.
| |
|
| Sujet : EL36 et transfo W8LU? Nouveau | De YM Le 05-10-2009 à 16:37 sta |
|
J'en suis baba !
Ce ne sont pas des rigolos chez Wavetek.
L'inductance d'une self à noyau de fer varie avec la tension alternative appliquée ainsi qu'avec (l'éventuel) courant continu qui la traverse 
Je me souviens avoir utilisé un Fluke (en pret, oublié la référence) pour mesurer des transfos de sortie et avoir trouvé des valeurs irréalistes de moins de 10mH !
Maintenant le fais comme ca:
et selon la tension la valeur varie dans un facteur 100 ... au moins.
Google me dit que cet appareil peut être acheté d'occase aux US, j'ai demandé une offre !
Ca ne me fera qu'un multimètre de plus . . .
Yves.
|
|
| Sujet : EL36 et transfo W8LU? Nouveau | De Totolagalène Le 05-10-2009 à 17:21 sta |
|
D'ailleurs le grand Maître de ces lieux n'a dit que du bien de cet appareil. J'ai acheté le mien
en France il y a une douzaine d'année. Il n'y a que la fonction capacimètre qui ne me plaisait pas because plus petite sensibilité = 2nF. Alors j'ai acheté un autre Wavetek qui ne fait que capacimètre,réf CM20A, sensibilités de 200pF à 20 mF. Avec çà je peux mesurer
une capa de 5pF, bien sûr sur cette échelle il ne faut pas utiliser les cordons mais insérer les pattes dans les fentes de contacts.![[:Hi:]](s12.gif)
|
|
| Sujet : EL36 et transfo W8LU? Nouveau | De Kalbounet Junior Le 05-10-2009 à 17:59 sta |
|
Bonsoir
Les conseils d'YM m'aident autant que ceux de Toto (si ce n'est plus). Ils sont juste un peu plus compliqués à comprendre...
Sinon, pour remplacer la self par deux résistances, je ne vois pas comment faire à part enrajoutant une capa ou en les mettant en // ...
|
|
| Sujet : EL36 et transfo W8LU? Nouveau | De Masterorion Le 05-10-2009 à 18:32 cms |
|  |
Quand on comprend un peu plus difficilement, la victoire n'en est que plus belle.
Rien n'aurait d'intérêt si tout était trop simple, Paul. D'ailleurs la tournure de ta phrase laisse entrevoir que tu comprends, ce qui était le but, et si arrive quelque chose que tu ne saisis pas il te suffit de le dire : il n'y a pas de honte à demander une explication complémentaire ou supplémentaire bien au contraire. C'est jeter l'éponge sans chercher à comprendre qui est toujours désolant.
|  |
|
|
| Sujet : EL36 et transfo W8LU? Nouveau | De Totolagalène Le 05-10-2009 à 18:37 sta |
|
Je pense qu'avant de savoir quelle résistance de filtrage tu peux mettre et la puissance qu'elle doît pouvoir dissiper, il faudrait commencer par arrêter les données de ton alim
avant filtrage. Cà commence par le transfo. Avec 2 EL34 sous 250V, çà va déjà tirer 200mA
en classe A sur l'enroulement HT (= 50W). As-tu un transfo capable de? Celui dont tu parles plus haut
pèse combien, quelle dimensions? S'il est envisageable, tu charges ses enroulements avec des résistances ou des ampoules d'éclairage et tu poses ta main dessus pour surveiller sa température avant qu'il ne crame. Un vieux transfo de récup de télé à lampes pourrait convenir,c'est comme celà que j'ai remis en route un ampli Marshall 50W (2 EL34 aussi).
|
|
| Sujet : EL36 et transfo W8LU? Nouveau | De Totolagalène Le 05-10-2009 à 18:45 sta |
|
Il faut que le transfo puisse supporter environ 60W sur l'enroulement HT (ou 30 par demi-enroulement) et l'enroulement filaments environ une douzaine de W, sans parler de celui
de la valve si tu veux un tube comme redresseur. ![[:Hi:]](s12.gif)
|
|
| Sujet : EL36 et transfo W8LU? Nouveau | De Totolagalène Le 05-10-2009 à 19:45 sta |
|
Et le tube redresseur il faudra le trouver aussi! Oh bien sûr, 2 vulgaires 5Y3GB en //
donneront 250mA; çà tirera encore 20 W de plus en chauffage filaments sur le transfo.![[:Hi:]](s12.gif)
|
|
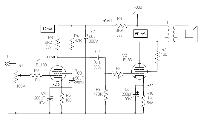
| Sujet : EL36 et transfo W8LU? Nouveau | De YM Le 05-10-2009 à 20:21 sta |
|
>>
Sinon, pour remplacer la self par deux résistances, je ne vois pas comment faire à part enrajoutant une capa ou en les mettant en // ...
<<
Compare le schéma avec et sans self.
Avec la self il y avait 1 condo de 50µ et 1 de 220µ
Sans self, il y a 3 condos de 220µ au total 
Ce sont des EL36 et chacune est polarisée à 50mA !
Avec le premier étage, 110mA en tout.
Sous 300 volts: 33 Watts.
Le chauffage: EL36 1,25A, EF80 0,3A soit 1,55 par canal, 3,1A en tout : moins de 20W.
Le transfo sera un peu chaud mais devrait résister.
Si on utilise un tube redresseur, il va déja ajouter 10 Watts pour son chauffage et chuter une bonne cinquantaine de volts, adieu les 300 volts !
Comme on ne pourra pas filtrer sans self, on va perdre encore 15 volts.
On en serait à 65 volts sous 110mA : 7 Watts et avec le chauffage: 17W de plus que le transfo devrait fournir.
Yves.
|
|
| Sujet : EL36 et transfo W8LU? Nouveau | De Kalbounet Junior Le 05-10-2009 à 20:58 sta |
|
J'utiliserai des diodes...
|
|
| Sujet : EL36 et transfo W8LU? Nouveau | De JC Négret Le 07-10-2009 à 14:07 sta |
|
Tes lampes sont enfin parties, Paul. 
|
|
| Sujet : EL36 et transfo W8LU? Nouveau | De Kalbounet Junior Le 07-10-2009 à 20:28 sta |
|
Merci JC ! Ne manque plus que le schéma !
|
|
| Sujet : EL36 et transfo W8LU? Nouveau | De YM Le 07-10-2009 à 22:09 sta |
|
Il ne manque plus que les correcteurs de tonalité !
Que celà ne t'empèche pas d'avancer.
|
|
| Sujet : EL36 et transfo W8LU? Nouveau | De Kalbounet Junior Le 07-10-2009 à 22:38 sta |
|
De toutes façons en ce moment je n'ai pas de temps...
|
|
| Sujet : EL36 et transfo W8LU? Nouveau | De Kalbounet Junior Le 10-10-2009 à 19:42 sta |
|
Bonsoir
J'ai travaillé sur l'implantation extérieure des différents composants de l'ampli. Est-ce correct ?
Ce qui m'inquiète, c'est l'écart de 1 cm et demi entre transfo d'alim et de sortie...
| |
|
| Sujet : EL36 et transfo W8LU? Nouveau | De Totolagalène Le 10-10-2009 à 21:06 sta |
|
Si au moins l'un des 2 est fermé/blindé, çà ne risque rien. Ecarter au maximum les fils de câblage du dessous entre ces 2 transfos.![[:Hi:]](s12.gif)
|
|
| Sujet : EL36 et transfo W8LU? Nouveau | De Kalbounet Junior Le 10-10-2009 à 21:24 sta |
|
Aucun n'est blindé, malhereusement !
|
|
| Sujet : EL36 et transfo W8LU? Nouveau | De Totolagalène Le 10-10-2009 à 21:35 sta |
|
Cà ne veut pas dire qu'il y aurait forcément un accrochage. Dans ce cas on peut encore limiter les risques en les montant à 90° en ce qui concerne l'axe de leurs enroulements respectifs.![[:Hi:]](s12.gif)
|
|
| Sujet : EL36 et transfo W8LU? Nouveau | De Gaet1001 Le 10-10-2009 à 21:45 sta |
|
Et en mettant une plaque reliée au châssis entre les 2 ça bloquerait pas le champ magnétique ?
|
|
| Sujet : EL36 et transfo W8LU? Nouveau | De Kalbounet Junior Le 10-10-2009 à 21:59 sta |
|
Comment ça, un accrochage ? Ça n'induira pas seulement du 50hz dans le TRS ?
|
|
| Sujet : EL36 et transfo W8LU? Nouveau | De Totolagalène Le 10-10-2009 à 22:40 sta |
|
C'est ce que j'appelle un accrochage, s'il y en avait un çà ne pourrait être que du 50Hz entre ces 2 transfos.![[:Hi:]](s12.gif)
|
|
| Sujet : EL36 et transfo W8LU? Nouveau | De YM Le 10-10-2009 à 23:01 sta |
|
Un truc pour savoir à l'avance.
Pose tes transfos comme tu l'as prévu, branche un casque sur le secondaire d'un des transfos de sortie, son primaire "en l'air" puis alimente le transfo d'alimentation (ses secondaires en l'air).
Tu vas entendre (ou pas) du 50Hz dans le casque.
Le niveau de 50Hz entendu va varier en fonction de l'orientation et de la position respective des transfos d'alim et de sortie.
Cherche la disposition qui en donne le moins possible.
Fais ça pour les deux.
Quand tu as trouvé, tu peux remplacer le casque par un HP pour estimer ce que ça va effectivement représenter.
Mais j'ai fait bien pire.
Sans bruit audible !
Yves.
|
|
| Sujet : EL36 et transfo W8LU? Nouveau | De Michel 87 Le 11-10-2009 à 08:24 sta |
|
La méthode de l'écouteur...
Voilà qui me ramène aux années soixante.
Et c'était déjà un " ancien" qui m'avait donné le truc.
Quant au " pire ", chapeau !
|
|
| Sujet : EL36 et transfo W8LU? Nouveau | De Kalbounet Junior Le 11-10-2009 à 09:07 sta |
|
Avec votre ampli vous n'avez pas du tout de ronflette ? Moi, avec le TRS à 10cm, j'en ai encore !
La position que j'avais prévue n'est donc pas bonne, sauf si je monte les transfos de sortie à 90° (en regardant l'ampli de face, on doit voir leur plaque signalétique.) Pas très esthétique... Surtout que le but était aussi d'avoir un ampli avec un bon son, un désign et une esthétique capable de rivaliser avec un ampli du commerce... Même si le résultat concret en sera loin, je préfère faire le maximum ! Je précise que mon transfo a un sélecteur de tension... On ne pourra pas je faire pivoter...
|
|
| Sujet : EL36 et transfo W8LU? Nouveau | De YM Le 11-10-2009 à 09:28 sta |
|
Les miens sont à 90° ! ! et ça ne ronfle pas.
. . . et ils n'ont pas de plaque signalétique si je devais choisir entre voir la plaque signalétique et écouter de la musique . . . mon hésitation serait de courte durée !
As tu pensé à pivoter les transfos selon un axe horizontal ?
Et à vérifier avec un Haut Parleur, beaucoup moins sensible qu'un casque !
Yves.
|
|
| Sujet : EL36 et transfo W8LU? Nouveau | De jean-luc beulaygue Le 11-10-2009 à 10:14 sta |
|
bonjour
si ronflette 50 périodes voir boucle de masse.
la masse doit partir du transfo d'alim, point de centre du transfo soudé au chassis, si redressement en pont négatif au pied du transfo et aller à la fiche d'entrée en un seul tronçon.
en clair, créer un bus de masse isolé du chassis ( sauf au pied du transfo) du transfo à l'entrée de l'ampli.
l'orientation des transfos est pratiquement sans action.
si ronflette 100 périodes voir filtrage....rien ne vaut une bonne self.
|
|
| Sujet : EL36 et transfo W8LU? Nouveau | De Kalbounet Junior Le 11-10-2009 à 17:54 sta |
|
Bonsoir
Idem avec un HP... Sinon, j'avais pensé à mettre les TRS sous le châssis, qui est métallique : il ferait office de blindage... Non ?
|
|
| Sujet : EL36 et transfo W8LU? Nouveau | De jean-luc beulaygue Le 11-10-2009 à 18:02 sta |
|
re
ce n,'est pas une question de blindage, mais un pb de courant de foucault,voir google
dans un ampli bf c'est l'ennemie number one, pour les éviter il faut que la masse soit câbler comme un "bus".
le point central de masse, c'est à dire la mise électrique de la masse au chassis doit souvent être sélectionner, en exemple, chez mcintosh la mise au chassis ce fait au connecteur HP
|
|
| Sujet : EL36 et transfo W8LU? Nouveau | De jean-luc beulaygue Le 11-10-2009 à 20:31 sta |
|
voir aussi l'équilibrage du chauffage filament, soit un réhostat de 100 ohm entre l'enroulement filament et la masse (curseur) ou bien 2 résistances de 10 ohms
|
|
| Sujet : EL36 et transfo W8LU? Nouveau | De YM Le 11-10-2009 à 20:39 sta |
|
Oui, mais pour l'instant, il n'y a que trois transfos sans autres composants ....
Seulement le couplage magnétique entre eux ![[:ouin:]](s10.gif)
|
|
| Sujet : EL36 et transfo W8LU? Nouveau | De Kalbounet Junior Le 11-10-2009 à 21:31 sta |
|
Si j'ai bien compris, on aura beau coller les transfos tant que la masse sera bien câblée il n'y aura pas de ronflette ?
|
|
| Sujet : EL36 et transfo W8LU? Nouveau | De YM Le 11-10-2009 à 22:42 sta |
|
Non, c'est le contraire !
Si le couplage entre les transfos suffit pour que ça ronfle, on pourra câbler les masses n'importe comment, ça ronflera toujours !
Paul, ton transfo d'alimentation est de plus en plus inquiétant.
Quel courant consomme t'il à vide ?
Yves.
|
|
| Sujet : EL36 et transfo W8LU? Nouveau | De Kalbounet Junior Le 12-10-2009 à 18:13 sta |
|
Ok, c'est bien ce que je pensais.
Et selon vous, Yves, il y a une certaine position qui ne donnera pas du tout (ou presque) de ronflette ?
|
|
| Sujet : EL36 et transfo W8LU? Nouveau | De jean-luc beulaygue Le 12-10-2009 à 18:45 sta |
|
|
|
| Sujet : EL36 et transfo W8LU? Nouveau | De slouptoouut Le 12-10-2009 à 19:53 sta |
|
De manière générale, pour ne pas (ou presque pas) avoir de ronflette par mutuelle-induction entre deux transfos (ou self à fer) les axe de leurs noyaux magnétiques doivent être perpendiculaires
(tout comme une antenne cadre antiparasite ne donne aucune réception, ou une réception minime, lorsque elle est orientée perpendiculairement par rapport au champ des émissions )
Sloup
|
|
| Sujet : EL36 et transfo W8LU? Nouveau | De Kalbounet Junior Le 12-10-2009 à 20:06 sta |
|
OK je regarderai ce que ça donne dans cette position.
Par ailleurs, mon transfo d'alim bouffe 25mA à vide
En quoi est-il critique ?
|
|
| Sujet : EL36 et transfo W8LU? Nouveau | De Kalbounet Junior Le 12-10-2009 à 20:22 sta |
|
Quand même presque 6W à vide... Vive les factures EDF !
|
|
| Sujet : EL36 et transfo W8LU? Nouveau | De Kalbounet Junior Le 12-10-2009 à 21:31 sta |
|
J'ai enfin trouvé la bonne position !
|
|
| Sujet : EL36 et transfo W8LU? Nouveau | De Pierrot du 82 Le 12-10-2009 à 23:51 cms |
| |
|
| Sujet : EL36 et transfo W8LU? Nouveau | De Totolagalène Le 12-10-2009 à 23:53 sta |
|
Je n'avais pas osé ![[:Hi:]](s12.gif)
|
|
| Sujet : EL36 et transfo W8LU? Nouveau | De Michel 87 Le 13-10-2009 à 08:21 sta |
|
|
|
| Sujet : EL36 et transfo W8LU? Nouveau | De Kalbounet Junior Le 13-10-2009 à 15:50 sta |
|
Euh...
J'avais oublié de préciser que c'était pour les transfos de sortie ...
|
|
| Sujet : EL36 et transfo W8LU? Nouveau | De YM Le 13-10-2009 à 17:17 sta |
|
Bien entendu !
Et quelle est cette solution .
|
|
| Sujet : EL36 et transfo W8LU? Nouveau | De Jacques (webmestre) Le 13-10-2009 à 18:08 sta |
|
C'est vrai qu'il ne faut pas dériver du sujet initial avec les loustics qu'on a ici, le moindre prétexte à dérive est immédiatement exploité (mais il n'y a pas de mal à se faire du bien )
|
|
| Sujet : EL36 et transfo W8LU? Nouveau | De jean-luc beulaygue Le 13-10-2009 à 18:22 sta |
|
bonsoir
pour une fois je n'avais pas penser mal, mais notre bon jacques m'a éclairé, c'est bien pour ça qu'il est notre grand gourou    
|
|
| Sujet : EL36 et transfo W8LU? Nouveau | De Kalbounet Junior Le 13-10-2009 à 18:48 sta |
|
C'est le positionnement initial, mais avec les trois transfos formant une ligne. Il y a toujours de la ronflette, mais vraiment un minimum...
|
|
| Sujet : EL36 et transfo W8LU? Nouveau | De YM Le 13-10-2009 à 20:21 sta |
|
L'éloignement n'est donc pas la solution la plus efficace !
Parfait 
|
|
| Sujet : EL36 et transfo W8LU? Nouveau | De Kalbounet Junior Le 14-10-2009 à 18:33 sta |
|
Bonsoir
J'ai récupéré quatre diodes BY255 pour le filtrage. Je pense qu'elles pourront convenir (3A sous 1300V )
|
|
| Sujet : EL36 et transfo W8LU? Nouveau | De Kalbounet Junior Le 14-10-2009 à 18:40 sta |
|
J'ai encore mieux : BY399 : "rapid switching" sous 800V 3A !
|
|
| Sujet : EL36 et transfo W8LU? Nouveau | De slouptoouut Le 14-10-2009 à 18:59 sta |
|
J'ai encore plus que mieux: VC80 de VARO (diode 8000V 1A , prévue pour remplacer les EY500A sur les télé Philips TVC4 )
|
|
| Sujet : EL36 et transfo W8LU? Nouveau | De Kalbounet Junior Le 14-10-2009 à 19:03 sta |
|
Wah ! Elle a quelle taille ?
|
|
| Sujet : EL36 et transfo W8LU? Nouveau | De slouptoouut Le 14-10-2009 à 20:02 sta |
|
|
|
| Sujet : EL36 et transfo W8LU? Nouveau | De Michel 87 Le 14-10-2009 à 20:07 sta |
|
Bonsoir,
Ce serait peut être judicieux d'utiliser les BY 255.
Cela permettrait de garder les autres pour des applis plus pointues; les BY399 utiliséees pour redresser le 50Hz, elles vont déprimer....![[:ouin:]](s10.gif)
|
|
| Sujet : EL36 et transfo W8LU? Nouveau | De Kalbounet Junior Le 14-10-2009 à 20:25 sta |
|
Oui mais sinon, a part ça, elles peuvent convenir ? Je ne redresserai pas de 500 hz tout de suite...
|
|
| Sujet : EL36 et transfo W8LU? Nouveau | De Michel 87 Le 14-10-2009 à 21:41 sta |
|
Bien sûr
|
|
| Sujet : EL36 et transfo W8LU? Nouveau | De Kalbounet Junior Le 15-10-2009 à 06:49 sta |
|
Et puis le mec à qui j'en ai taxé en a encore un tiroir plein 
|
|
| Sujet : EL36 et transfo W8LU? Nouveau | De Kalbounet Junior Le 15-10-2009 à 21:22 sta |
|
Bonsoir
Je pensais attaquer la découpe du châssis ce week-end, je le fais ou j'attend un transfo plus puissant ?
|
|
| Sujet : EL36 et transfo W8LU? Nouveau | De slouptoouut Le 16-10-2009 à 21:23 sta |
|
Dis , pour la découpe du T A , vous avez quoi, un ZIP ? (autrement dit un poste de découpe à plasma ) --->
Sloup
| |
|
| Sujet : EL36 et transfo W8LU? Nouveau | De Kalbounet Junior Le 16-10-2009 à 21:30 sta |
|
Non...
Un bête disque diamant et une Dremel !
|
|
| Sujet : EL36 et transfo W8LU? Nouveau | De Totolagalène Le 16-10-2009 à 23:25 sta |
|
Mais vas-y donc! Tu pourras toujours agrandir après, c'estplus facile que de retrecir
le trou. Il faut prévoir la nécessité éventuelle d'agrandir par rapport aux trous d'à côté. Dixit Mr de Lapalisse.[:Hi:
|
|
| Sujet : EL36 et transfo W8LU? Nouveau | De Totolagalène Le 16-10-2009 à 23:42 sta |
|
Ton transfo d'alim ira toujours; quitte à sortir mpoins de watts BF.![[:Hi:]](s12.gif)
|
|
| Sujet : EL36 et transfo W8LU? Nouveau | De Totolagalène Le 16-10-2009 à 23:45 sta |
|
Je pense que nous atteindrons au moins les 2000 posts sur ce fil! ![[:Hi:]](s12.gif)
|
|
| Sujet : EL36 et transfo W8LU? Nouveau | De slouptoouut Le 17-10-2009 à 00:04 sta |
|
On peut brider la puissance alimentation en insérant volontairement une résistance série d'écran d'assez forte valeur (quelque kiloms a quelques dizaines de kiloms ) c'est ce que je faisais pour faire fonctionner des EL36 ou EL300 en guise de finales BF sur des transfos un peu poussifs (évidemment , on y perd aussi en puissance BF !)
En effet, en réduisant la tension d'écran on "freine " la lampe , et en la supprimmant on la bloque quasiment
(d'ailleurs, a l'époque de ces lampes finales lignes, sur les TV, on conseillais de déconnecter la grille écran de la finale ligne lorsqu'on voulais rechercher une panne de l'étage de sortie ligne d'un TV lorsque la finale ligne ne recevais plus de polarisation ou plus d'impulsions , en effet , pour pouvoir mettre sous tension et faire des mesures pour trouver la panne, sans risquer la destruction de la finale ligne qui parfois rougissais et fondais avant d'avoir eu le temps de mesurer et trouver le défaut ! et/ou des composants connexes ... un moyen simple étais de débrancher sa grille écran )
sloup
|
|
| Sujet : EL36 et transfo W8LU? Nouveau | De Kalbounet Junior Le 17-10-2009 à 11:13 sta |
|
Oké je ferai la découpe, quand j'aurai retrouvé ma Dremel ...
|
|
| Sujet : EL36 et transfo W8LU? Nouveau | De jackoe Le 17-10-2009 à 12:34 sta |
|
"Oké je ferai la découpe, quand j'aurai retrouvé ma Dremel ..."
A mon avis, ta mère l'a vendue au vide grenier !!! 
|
|
| Sujet : EL36 et transfo W8LU? Nouveau | De slouptoouut Le 17-10-2009 à 14:37 sta |
|
On peut éviter de se farcir une découpe de trou de transfo ...en montant le transfo "sur chant" avec des équerres boulonnés sur le T A
(avantage, juste 4 petit trous de 4 ou 5 mm a faire pour fixer les équerres ...inconvénient , l'encombrement en hauteur est plus important, et le répartiteur du TA risque de devenir inacessible car sur le coté ou a l'arrière au lieu d'être au dessus, ceci dit, de nos jours, tout le monde est alimenté sous la même tension et il n'y a de nos jours pas besoin d'avoir un répartiteur sur un T A ! )
|
|
| Sujet : EL36 et transfo W8LU? Nouveau | De Kalbounet Junior Le 17-10-2009 à 15:54 sta |
|
Je ferai quand-même une découpe... Ce sera plus propre !
|
|
| Sujet : EL36 et transfo W8LU? Nouveau | De Kalbounet Junior Le 19-10-2009 à 20:02 sta |
|
J'ai retrouvé la Dremel, j'attaquerai pour de bon pendant les vacances...
|
|
| Sujet : EL36 et transfo W8LU? Nouveau | De Kalbounet Junior Le 24-10-2009 à 18:42 sta |
|
Bonsoir.
Alors aujourd'hui : ponçage du châssis... Pas encore fini. J'enchaînerai par le perçage pour les supports des lampes. Mais pour ça il me faudrait :
- le type de lampe que l'on utilisera pour la tonalité (pour le diamètre)
- le diamètre du trou à percer pour les supports d'EL36 : je n'en ai pas encore, je ne connais pas le diamètre non plus...
|
|
| Sujet : EL36 et transfo W8LU? Nouveau | De Totolagalène Le 24-10-2009 à 21:27 sta |
|
Pour les supports de tubes, il est préférable que tu te les procures d'abord. Il en existe de diamètres différents. Pour les EL36, essaie de trouver des supports porcelaine ou céramique. ![[:Hi:]](s12.gif)
|
|
| Sujet : EL36 et transfo W8LU? Nouveau | De Kalbounet Junior Le 24-10-2009 à 22:01 sta |
|
Et ou est-ce que je peux m'en procurer ??? ![[:??:]](s11.gif)
|
|
| Sujet : EL36 et transfo W8LU? Nouveau | De slouptoouut Le 24-10-2009 à 22:37 sta |
|
en démiaulant des trans et autres appareils de surplus militaires ...
|
|
| Sujet : EL36 et transfo W8LU? Nouveau | De Totolagalène Le 24-10-2009 à 22:41 sta |
|
Parmi les habitués, il y en a bien qui vont s'apercevoir qu'ils en ont deux. ![[:Hi:]](s12.gif)
|
|
| Sujet : EL36 et transfo W8LU? Nouveau | De YM Le 25-10-2009 à 08:24 sta |
|
>>
- le type de lampe que l'on utilisera pour la tonalité (pour le diamètre)
<<
Ben, ça dépend . . .
Si tu souhaites le Baxendall ou équivalent, avec grave et aigues séparés il te faudra effectivement une petite triode de plus par canal, sans oublier les deux pots doubles et les tripes autour.
Et aussi le fait qu'elle va consommer encore un peu d'énergie sur ton transfo d'alim . . .
Si tu as seulement besoin d'un coupe basse ou d'un coupe aigues, il n'y a pas besoin de rajouter de lampe.
Aucun de mes amplis ne possède de réglage de tonalité ... mais là on parle du tiens et c'est toi qui décide.
Yves.
|
|
| Sujet : EL36 et transfo W8LU? Nouveau | De Kalbounet Junior Le 25-10-2009 à 10:02 sta |
|
Si ça consomme de trop... On laisse béton. Et sinon, un passe-graves-aiguës, c'est un inter tout bête comme sur certaines radios "tone : music/news" ? Si c'est ça pas de problèmes !
|
|
| Sujet : EL36 et transfo W8LU? Nouveau | De YM Le 25-10-2009 à 11:14 sta |
|
Oui.
Ou un pot "plus grave d'un côté, plus aigu de l'autre" à la Bouyer !
Quels sont tes pots en stock ![[:??:]](s11.gif)
|
|
| Sujet : EL36 et transfo W8LU? Nouveau | De Jacques (webmestre) Le 25-10-2009 à 11:20 sta |
|
Le Baxandall aurait de loin ma préférence, mais bon....
|
|
| Sujet : EL36 et transfo W8LU? Nouveau | De Michel 87 Le 25-10-2009 à 11:32 sta |
|
Dans les années cinquante, c'étaient plutôt les bas scandale, mais bon ![[:ouin:]](s10.gif)
|
|
| Sujet : EL36 et transfo W8LU? Nouveau | De YM Le 25-10-2009 à 16:36 sta |
|
>>>
Le Baxandall aurait de loin ma préférence, mais bon....
<<<
Faut un peu de gain supplémentaire . . . .
|
|
| Sujet : EL36 et transfo W8LU? Nouveau | De Kalbounet Junior Le 25-10-2009 à 16:54 sta |
|
Ah ok, c'est comme ce qu'on voulait faire à la base, mais avec un seul potar et quand il est au milieu, l'égalisation est neutre !!! Si c'est ça pas de problème !
Comme pot j'ai du : 50k, 250k, 22k, 100k.
Avec tout de même une préférence pour le 250, il a un "cran" à mi-course...
|
|
| Sujet : EL36 et transfo W8LU? Nouveau | De YM Le 25-10-2009 à 18:00 sta |
|
J'aime bien tes critères de choix ! !
Linéaires ou Logaritmiques ?
Il t'en faut un par canal ou un double.
|
|
| Sujet : EL36 et transfo W8LU? Nouveau | De Kalbounet Junior Le 25-10-2009 à 18:23 sta |
|
Bonsoir
Le 50 et le 250 sont doubles, il y a juste un M dessus. Les autres sont simples et Log mais je n'en ai qu'un par valeur...
|
|
| Sujet : EL36 et transfo W8LU? Nouveau | De YM Le 25-10-2009 à 18:56 sta |
|
A mi course mécanique, un LIN est aussi à mi course électrique.
Un LOG est à 1/10 de course électrique.
Exemple: sur un 10K LIN à mi course mécanique, on mesure 5K entre le curseur et chaque extrémité.
Sur un 10K LOG, on mesure 1K d'un côté et 9K de l'autre.
Facile non ?
|
|
| Sujet : EL36 et transfo W8LU? Nouveau | De Kalbounet Junior Le 25-10-2009 à 19:04 sta |
|
Ok donc faut que rebranche le multi... Mais pas pour ce soir.
|
|
| Sujet : EL36 et transfo W8LU? Nouveau | De Kalbounet Junior Le 25-10-2009 à 19:13 sta |
|
Euh... En fait ce sont tous des Log...
|
|
| Sujet : EL36 et transfo W8LU? Nouveau | De Kalbounet Junior Le 19-11-2009 à 18:08 sta |
|
Bonsoir
J'ai retrouvé des supports 8C18 pour les EL36, mais c'est de la récup, et je préfèrerais en acheter... Et qui sait où je peux aussi trouver les connecteurs d'anode ???
|
|
| Sujet : EL36 et transfo W8LU? Nouveau | De slouptoouut Le 19-11-2009 à 20:14 sta |
|
bonjour,
il me reste quuelques chapeau d'anode ... me contacter par e-mail (ou tenter de !)
sloup
|
|
| Sujet : EL36 et transfo W8LU? Nouveau | De f1ftp Le 19-11-2009 à 21:15 sta |
|
La EL36 c'est du support octal standard si tu veus des céramiques corrects laisse moi ton adresse dans ma boite mail (chez moi ca marche toujours ) Les chapeaux ils font quel diamètre ?
|
|
| Sujet : EL36 et transfo W8LU? Nouveau | De slouptoouut Le 19-11-2009 à 21:35 sta |
|
bonjour,
j'ai trouvé :
-1 chapeau isolé, diam 6,35 int (pour "petit téton" )
-3 clips non isolé , diam 6,35 int (idem)
-2 clips non isolé , diam 9,2 int (pour "gros téton" )
(les 4 premiers s'utilisent pour les 6K7, 6Q7,6E8 et les EL36, EL81 , EL300 , EL504 etc , les deux autres pour les américaines genre 27,35,39,75,78 ou les 807, 5933 ...)
sloup
|
|
| Sujet : EL36 et transfo W8LU? Nouveau | De Totolagalène Le 19-11-2009 à 21:47 sta |
|
Il semble que chez sloupout ce soit "liquidation totale avant fermeture".
En radio tu ne pourrais pas nous faire une petite liste ou tu n'as déjà pratiquement plus
rien?![[:Hi:]](s12.gif)
|
|
| Sujet : EL36 et transfo W8LU? Nouveau | De slouptoouut Le 20-11-2009 à 13:43 sta |
|
Bonjour,
oui, avoueons le, c'est un peu ça ...il reste, en matériel purement radio , quelques fonds de tiroirs ...non encore liquidés (puisqu'une bonne part a déja été liquidé) ne servant plus depuis des années (car dégouté de la radio a cause de problèmes humains dans le milieu radiophile) et effectivement je vider ces fonds de tiroirs et "tout y fermer"
ceci pour me consacrer exclusivement
-a la collection d'ampoules d'éclairage domestique
-a la course de fond ...
en gros et pour mettre directement ici ces fonds de tiroirs (sauf quelques bricoles qui peuvent avoir été oublié dans des endroits ...imprévus) il y a :
lampes radio (la plupart sont des ref un peu exotique, et il n'a plus de lampes "audio" , inutile d'écrire pour des 6L6, 5933,6550, KT66 KT88, EL34, AD1, ou 300B !)
1*ABC1
1*AK2
1*EABC80
1*ECH3
1*ECF1
1*EL84
1*EF41
1*ECH42
1*ECC82
1*EF89
1*1LN5
1*5A6
1*6A8
2*6E8MG
1*6K7
1*6M7MG
1*6Q7G
1*6Q7MG
1*6U8
1*7S7
1*7Z4
1*14B6
1*25L6
1*50A5
1*55
2*807
1*1299
lampes télé et oscillos
1*E92CC
2*6AG5
1*6BQ7A
1*9J6
1*7551
1*DY86
1*EB91
1*EBF89
1*EC8010
1*ECC189
1*ECC812
1*ECF80
1*ECF801
1*ECF86
1*ECL200
1*ECL80
2*ECL85
2*ECL86
1*ECH84
4*EF80
3*EF184
1*EFL200
2*EL83
3*EL183
1*EL504
1*EL509
1*EY51
1*EY81
1*EY88
1*EY500
1*ED500
1*GY501
1*PCC88
1*PCF80
1*PCF200
1*PL83
1*PL84
1*PL802
1*EL300
1*EL504
transfos et bobinages
1*TA 110à240v/ 2*350/6,3/5V OK
1*TA universel 110à 240V/2*360 ou 2*280 a prises/ 6,3V/5Vet 6,3v a prise OK
1*TA éco 110à240V/2*280+6,3 OK
1*transfo transistors 220/12V 3VA OK
1* jeu de MF 472 k
1*bloc de bobinages GO/PO/OC (non testé ni repéré)
divers :
1*support 5 broches
1*support octal
2*jeu de 4 douilles support lampes 4 broches pour poste à lampes extérieures
2*plaquettes A-T
2*plaquettes P-U
1* logo philips écusson rouge et or
3* supports noval pour C I
lots de décolletage et visserie
lots de 100résistances en vrac
lots de 50 condos en vrac
outillage:
1* controleur universel genre "VOC" avec néon
1* fer à souder 40 W
1*vieux fer a souder 100w manche bois
Recherche :
-ampoules d'éclairages anciennes (pas de tubes fluo ni de LFC ou LBC)
-transformateur d'enseignes lumineuses au néon (de 3000 à 10 000V)
-condensateurs papier huilé de de compensation de cosinus phi (alternatifs 230 ou 400V, entre 8 et 40 µF)
-petit matériel électrique anciens (vieilles douilles, vieux inters)
slouptoouut
|
|
| Sujet : EL36 et transfo W8LU? Nouveau | De Kalbounet Junior Le 20-11-2009 à 17:34 sta |
|
Bonsoir
Sloup, c'est quand même aberrant que des gens vous aient enquiquiné au point de vous dégoûter de la radio ! Mais où va-t-on ? Je me le demande...
Sinon, mes anodes font bien 6,35mm. Je vais tenter de rentrer en contact avec Sloup...
|
|
| Sujet : EL36 et transfo W8LU? Nouveau | De Pierre Roque Le 20-11-2009 à 17:41 sta |
|
Mon pauvre petit Kalbounet Junior , tu n'es pas sortie de l'auberge , bon courage pour la suite , tu ne connais pas le phenomene
Tres cordialement
Pierre
|
|
| Sujet : EL36 et transfo W8LU? Nouveau | De Totolagalène Le 20-11-2009 à 17:42 sta |
|
Bon courage ![[:Hi:]](s12.gif)
|
|
| Sujet : EL36 et transfo W8LU? Nouveau | De Kalbounet Junior Le 20-11-2009 à 17:47 sta |
|
C'est parti... Prions...
Pour revenir à l'ampli, si Yves revient par ici je lui demanderai le schéma final... En sachant que j'ai trouvé un carton plein de potars !!!
|
|
| Sujet : EL36 et transfo W8LU? Nouveau | De YM Le 20-11-2009 à 21:54 sta |
|
Tu peux toujours commencer sans le contrôle de tonalité ...
Une liste avec les valeurs, s'il te plait 
|
|
| Sujet : EL36 et transfo W8LU? Nouveau | De Kalbounet Junior Le 21-11-2009 à 09:40 sta |
|
Oki je vois ça dans la journée
|
|
| Sujet : EL36 et transfo W8LU? Nouveau | De Kalbounet Junior Le 21-11-2009 à 10:05 sta |
|
Niveau pots, j'ai :
- 500K LOG
- 2x 1M LIN double
- 500K LOG simple ou double
- 2M LOG simple ou double 2x
- 250K LIN
- 10K LOG
- 22K LOG
-
|
|
| Sujet : EL36 et transfo W8LU? Nouveau | De Kalbounet Junior Le 21-11-2009 à 11:36 sta |
|
Et je ne pourrai pas commencer à câbler tant que je n'aurai pas les supports, c'est là-dessus que tout le câblage va se reposer...
|
|
| Sujet : EL36 et transfo W8LU? Nouveau | De f1ftp Le 21-11-2009 à 13:51 sta |
|
Les supports et plein d'autres choses sont dans un colis qui partiras lundi.Unpeut de patience svp
|
|
| Sujet : EL36 et transfo W8LU? Nouveau | De Kalbounet Junior Le 21-11-2009 à 13:55 sta |
|
|
|
| Sujet : EL36 et transfo W8LU? Nouveau | De slouptoouut Le 21-11-2009 à 22:47 sta |
|
a kaboulnet :
votre dernier e-mail étais sans doute trop lourd, ou corrompu ... mon PC a mis 40 min a tenter de l'afficher puis a planté !
(veuillez ressayer , avec un message moins lourd !)
sloup
|
|
| Sujet : EL36 et transfo W8LU? Nouveau | De Totolagalène Le 21-11-2009 à 22:49 sta |
|
Sloup, il faut pédaler plus fort, pas assez alimenté ton PC, tu as pourtant les jambes pour... ![[:Hi:]](s12.gif)
|
|
| Sujet : EL36 et transfo W8LU? Nouveau | De Kalbounet Junior Le 21-11-2009 à 22:50 sta |
|
Bonsoir
mon Email ne contenait rien de spécial, je voulais juste savoir ce que vous préférez pour les frais de port ?
|
|
| Sujet : EL36 et transfo W8LU? Nouveau | De Totolagalène Le 21-11-2009 à 23:19 sta |
|
Alors c'est sans doute ses jambes qui sont trop lourdes et la gégène ne fournit pas assez. ![[:Hi:]](s12.gif)
|
|
| Sujet : EL36 et transfo W8LU? Nouveau | De Masterorion Le 21-11-2009 à 23:25 sta |
|
Tu devrais aller l'aider Bernard. Nous, pendant ce temps là...
...nous vous soutiendrons moralement. 
|
|
| Sujet : EL36 et transfo W8LU? Nouveau | De Kalbounet Junior Le 28-11-2009 à 13:12 sta |
|
Bonjour
Avec les supports, j'ai recu deux PCB : un avec deux supports novaux (type EF80) et un autre avec deux supports octaux (type EL36) avec plein de trous pour pouvoir faire n'importe quel montage... ALORS : cablage volant ou PCV ? That is the question!
|
|
| Sujet : EL36 et transfo W8LU? Nouveau | De f1ftp Le 28-11-2009 à 14:09 sta |
|
A toi de voir Paul,j'avais fait fabriquer ces pcb il y a une bonne dizaine d'années pour pouvoir faire des essais
et il m'en reste quelques un .
Ceci dit si tu les utilises soude les supports coté cuivre et les composants de l'autre coté.
On dit des supports noval et des supports octal 
|
|
| Sujet : EL36 et transfo W8LU? Nouveau | De Michel 87 Le 28-11-2009 à 14:35 sta |
|
Et pour les" transcontinental", on disait "transco", pas de complications
|
|
| Sujet : EL36 et transfo W8LU? Nouveau | De Pierrot du 82 Le 28-11-2009 à 16:00 cms |
|  |
Et le PCV, c'est pour le téléphone...
(à PerCeVoir)
|  |
|
|
| Sujet : EL36 et transfo W8LU? Nouveau | De Kalbounet Junior Le 28-11-2009 à 18:51 sta |
|
OK... Mais ce que je souhaite, c'est un ampli le plus "pro" possible, avec pas de ronflette et le meilleur son possible... Alors câblage en l'air ou PCB ? A mon avis le câblage en l'air peut donner de bons résultats, à condition de câbler impeccablement, non ?
|
|
| Sujet : EL36 et transfo W8LU? Nouveau | De Michel 87 Le 28-11-2009 à 19:01 sta |
|
Oui, mais im-pec-ca-ble-ment
|
|
| Sujet : EL36 et transfo W8LU? Nouveau | De Pierrot du 82 Le 28-11-2009 à 19:14 cms |
|  |
Un pec câble ment ?
|  |
|
|
| Sujet : EL36 et transfo W8LU? Nouveau | De Kalbounet Junior Le 28-11-2009 à 19:16 sta |
|
Aha... Non sérieusement j'attends d'être sur avant de commencer les perçages du châssis... Mais je pense m'orienter vers le câblage en l'air.
|
|
| Sujet : EL36 et transfo W8LU? Nouveau | De Totolagalène Le 28-11-2009 à 19:23 sta |
|
Et sans filet, l'artiste.![[:Hi:]](s12.gif)
|
|
| Sujet : EL36 et transfo W8LU? Nouveau | De Kalbounet Junior Le 28-11-2009 à 20:26 sta |
|
Bon puisque personne veut me donner de suggestions je fait mon cablage sur des barettes à cosse. Na !
|
|
| Sujet : EL36 et transfo W8LU? Nouveau | De Kalbounet Junior Le 28-11-2009 à 21:01 sta |
|
Je m'attaque au schéma : je le fait ressurgir. Manque plus que la commande de tonalité !
Sinon, les résistances sans puissance ce sont des 1/4W ?
|
|
| Sujet : EL36 et transfo W8LU? Nouveau | De Kalbounet Junior Le 28-11-2009 à 21:01 sta |
|
 le schéma
| |
|
| Sujet : EL36 et transfo W8LU? Nouveau | De Kalbounet Junior Le 28-11-2009 à 21:04 sta |
|
Sinon à quoi je relirai la prise plaque de mon TRS ?
|
|
| Sujet : EL36 et transfo W8LU? Nouveau | De Pierrot du 82 Le 28-11-2009 à 21:44 cms |
|  |
euhhh!
A la plaque ?
|  |
|
|
| Sujet : EL36 et transfo W8LU? Nouveau | De Kalbounet Junior Le 28-11-2009 à 22:08 sta |
|
Euh... Le point milieu, en fait...
|
|
| Sujet : EL36 et transfo W8LU? Nouveau | De Pierrot du 82 Le 28-11-2009 à 22:14 cms |
|  |
S'il n'y a qu'une lampe, il faut utiliser le transfo entre une sortie plaque et le point milieu...
Mais rien n'interdit d'essayer entre les 2 sorties plaque.
|  |
|
|
| Sujet : EL36 et transfo W8LU? Nouveau | De Kalbounet Junior Le 28-11-2009 à 22:17 sta |
|
|
|
| Sujet : EL36 et transfo W8LU? Nouveau | De YM Le 30-11-2009 à 17:23 sta |
|
<<
Euh... Le point milieu, en fait...
>>
Un point millieu ? Où donc ?
Une prise "écran" peut être, mais est elle "au milieu" ? C'est pas courant, elle est plus souvent à 30 ou 40%.
De toute façons, on n'en n'a pas besoin puisque la EL36 est montée en triode donc on utilise la sortie "anode" ! !
Par contre, il est permis de l'utiliser en Ultra Linéaire en connectant son anode à la prise ad'hoc du transfo. Conserve la résistance de 100 Ohms 
Yves.
|
|
| Sujet : EL36 et transfo W8LU? Nouveau | De Kalbounet Junior Le 30-11-2009 à 18:54 sta |
|
Donc je peux mettre un switch qui bascule l'anode de la EL36 entre la prise écran et celle restante ? Et qu'est-ce qui changera ? Le son ?
|
|
| Sujet : EL36 et transfo W8LU? Nouveau | De YM Le 30-11-2009 à 20:10 sta |
|
Non ! L'anode toujours sur la prise anode.
L'écran (après la 100 ohms) soit sur l'anode, soit sur la prise prévue à cet effet.
Tu peux mettre un switch pour basculer l'écran, mais surtout pas l'anode.
Oui, tout va changer :le son, le gain et la puissance aussi !
|
|
| Sujet : EL36 et transfo W8LU? Nouveau | De Kalbounet Junior Le 30-11-2009 à 21:36 sta |
|
Euh... Ecran = grille 2 ?
Si c'est ça je supprime la connection à l'anode et je met mon switch pour qu'elle bascule entre l'anode et la prise écran du transfo ?
|
|
| Sujet : EL36 et transfo W8LU? Nouveau | De Pierrot du 82 Le 01-12-2009 à 03:27 cms |
|  |
Ouhlala !
Je croyais que le W8LU étaint un transfo pour push-pull...
|  |
|
|
| Sujet : EL36 et transfo W8LU? Nouveau | De YM Le 01-12-2009 à 09:40 sta |
|
<<
Si c'est ça je supprime la connection à l'anode et je met mon switch pour qu'elle bascule entre l'anode et la prise écran du transfo ?
>>
C'est ça !
La 100 Ohms au ras du support ( < de 2 cms).
|
|
| Sujet : EL36 et transfo W8LU? Nouveau | De Kalbounet Junior Le 01-12-2009 à 11:37 sta |
|
Oké je commanderai des composants bientôt
|
|
| Sujet : EL36 et transfo W8LU? Nouveau | De Kalbounet Junior Le 01-12-2009 à 17:17 sta |
|
Si Sloup Repasse il faudra qu'il sache que je lui ai envoyé un mail, et je doute qu'il l'ai reçu...
|
|
| Sujet : EL36 et transfo W8LU? Nouveau | De Jacques (webmestre) Le 01-12-2009 à 17:25 sta |
|
Ce ne serait que dans la tradition des choses 
Maintenant, j'ignore si son PC est capable d'engloutir un fil de discussion de plus de 270 posts. Vous essayez le record ? 
|
|
| Sujet : EL36 et transfo W8LU? Nouveau | De slouptoouut Le 01-12-2009 à 18:34 sta |
|
Bonjour,
oui, mon PC ...équipé comme certains disent, d'une alimentation avec des 1561 , un calculateurs avec des triodes E424, une carte son a base de E444 et E443H ...et une sortie vidéo avec une E406 ... modulant une lampe au néon 3500 devant laquelle tourne un disque de nipkow, pour la visu
...Et ben il a réussi à digérer les 270 posts de ce topics !
Par contre , le mail, je crois qu'il s'est perdu, ou s'est retrouvé accidentellement parmi les "indésirables" (car, parfois , mon ordinateur et certains automatismes de ma messagerie, ne font pas la différence ...surtout quand un e-mail "sérieux" est mélangé parmi 3 tonnes de pourriels !)
Il reste encore des tubes TV de dispo (mais pas de 3500 ! au passage c'est curieux, ça fait un moment qu'on n'en a pas parlé de cette fameuse 3500 ! )
P/S/Z
|
|
| Sujet : EL36 et transfo W8LU? Nouveau | De Kalbounet Junior Le 06-01-2010 à 17:35 sta |
|
Bonsoir
Je me remet dans la construction de cet ampli, vu que la "commande" de mon ami ne pourra pas aboutir...
Donc, j'ai réfléchi, et j'avais pensé à un truc pour faire un correcteur Baxendall : faire deux alims totalement indépendantes ! La plus puissante (avec le gros transfo) pour l'étage de puissance, et un plus petit alimentant les quatre lampes du préampli ! Non ?
|
|
| Sujet : EL36 et transfo W8LU? Nouveau | De Pierrot du 82 Le 06-01-2010 à 18:30 cms |
|  |
Ou faire un Baxendall à transistors, non ?
|  |
|
|
| Sujet : EL36 et transfo W8LU? Nouveau | De YM Le 06-01-2010 à 20:14 sta |
|
Mais pourquoi 4 lampes ?
Une double triode suffit pour les deux canaux !
|
|
| Sujet : EL36 et transfo W8LU? Nouveau | De Kalbounet Junior Le 06-01-2010 à 20:48 sta |
|
Oui, c'est vrai je n'y avais pas pensé ! Une ECC83 serait parfaite !
|
|
| Sujet : EL36 et transfo W8LU? Nouveau | De YM Le 07-01-2010 à 07:57 sta |
|
Par exemple oui.
Tu peux simplement le "coller" devant le schéma déjà proposé.
|
|
| Sujet : EL36 et transfo W8LU? Nouveau | De Gilbert Le 07-01-2010 à 09:17 sta |
|
Au départ ne s'agissait-il pas seulement d'utiliser deux EL 36 ???
|
|
| Sujet : EL36 et transfo W8LU? Nouveau | De YM Le 07-01-2010 à 09:56 sta |
|
Oui, mais il faut quand même un driver 
Et Kalbounet insiste pour un (probablement inutile) contrôle de tonalité . . . alors voilà !
|
|
| Sujet : EL36 et transfo W8LU? Nouveau | De Kalbounet Junior Le 09-01-2010 à 11:21 sta |
|
Bonjour
Après avoir fait des plans à l'échelle de la façade avant, je me suis rendu compte que les deux pots de volume + quatre pots de tonalité (deux par canal) + les inters + les voyants ça faisait chargé... Donc je vais abandonner le Baxendall... Mais on peut toujours laisser la triode, pour avoir un meilleur préampli, non ?
Fifi avait aussi fait remarquer que les EL36 "ploquaient" à froid, et commuter le standby avant chaque mise sous tension, ça m'embêtait un peu... Et là, je me suis rappelé que j'avais intégré dans un petit ampli à transistors que j'avais fait un circuit temporisant les HP, que Jackoe (je crois) m'avait fait sur PCB... Je pourrais le réutiliser, en utilisant les deux interrupteurs du relais temporisé, pour déconnecter 5 à 10s la HT à l'allumage, le temps que les lampes chauffent ! Le tout bypassé par deux R de 330K, une par extrémité d'enroulement !
|
|
| Sujet : EL36 et transfo W8LU? Nouveau | De Kalbounet Junior Le 09-01-2010 à 18:57 sta |
|
Bonsoir
Je vais passer commande sur Conrad pour les composants manquants. J'abandonne la triode supplémentaire. Des objections ? Des choses à rajouter ? Votre avis ?
|
|
| Sujet : EL36 et transfo W8LU? Nouveau | De YM Le 10-01-2010 à 11:14 sta |
|
<<J'abandonne la triode supplémentaire. Des objections ? Des choses à rajouter ? Votre avis ? >>
C'est une sage décision, ça n'aurait fait que compliquer avec une quasi certitude de dégradation, pas d'amélioration !
Moins on en met, mieux ça vaut 
Yves.
|
|
| Sujet : EL36 et transfo W8LU? Nouveau | De Jacques (webmestre) Le 10-01-2010 à 11:17 sta |
|
Tout à fait. D'ailleurs l'ampli le plus simple et le plus fiable est composé de deux pots de yaourt et une ficelle tendue.
Dites-moi, vous essayez de battre un record en nombre de posts ?
|
|
| Sujet : EL36 et transfo W8LU? Nouveau | De YM Le 10-01-2010 à 11:31 sta |
|
<< Dites-moi, vous essayez de battre un record en nombre de posts ? >>
+1 !
Encore une demi douzaine et on y est 
Ce sera facile, dès la première tentative de mise sous tension . . .
Combien de digits disponnibles ?
|
|
| Sujet : EL36 et transfo W8LU? Nouveau | De Jacques (webmestre) Le 10-01-2010 à 11:32 sta |
|
Y'a pas de limite, hormis le confort des lecteurs 
|
|
| Sujet : EL36 et transfo W8LU? Nouveau | De YM Le 10-01-2010 à 11:38 sta |
|
Oui, mais il y a CTRL DEBUT et CTRL FIN !

|
|
| Sujet : EL36 et transfo W8LU? Nouveau | De Jacques (webmestre) Le 10-01-2010 à 11:40 sta |
|
Même sans CTRL, touche dédiée à sloupmachin. Encore un post et c'est bon.
|
|
| Sujet : EL36 et transfo W8LU? Nouveau | De f1ftp Le 10-01-2010 à 11:51 sta |
|
S'il n'y a que ca pour faire plaisir 
|
|
| Sujet : EL36 et transfo W8LU? Nouveau | De Jacques (webmestre) Le 10-01-2010 à 11:54 sta |
|
Tel Zorro, là où on ne l'attendais pas 
|
|
| Sujet : EL36 et transfo W8LU? Nouveau | De Thierry Magis Le 10-01-2010 à 12:02 sta |
|
Un petit mot pour Kalbounet Junior...
Dans une autre discussion, je vous propose du matériel gratos, et un autre intervenant se propose de venir l'emporter chez moi et vous le remettre...
Mais pas de réponse de votre part ! 
Intéressé ou pas par ces modules ? J'aime autant le savoir... 
Ce n'est pas encore ce week-end que je pourrai en faire des photos, mon local de stockage est inaccessible pour cause d'intempéries ! ![[:ouin:]](s10.gif)
Cordialement,
Thierry
|
|
| Sujet : EL36 et transfo W8LU? Nouveau | De Kalbounet Junior Le 10-01-2010 à 17:26 sta |
|
Bonsoir
C'est vrai que ce fil commence à être long... Et comme je vais me lancer dans la construction proprement dite, je vais ouvrir un nouveau fil.
Désolé de ne pas vous avoir donné de nouvelles Thierry, j'ai beaucoup de travail, mais maintenant que j'y pense, oui je serais intéréssé ! Si vous ne vous en servez pas, que vous ne voulez rien en faire !
|
|
|