| Sujet : Construire un pré-ampli… Nouveau | De JCJ Le 30-01-2009 à 21:07 sta |
|
Bonjour,
Projet pour les prochaines vacances : construire un pré-ampli .
J'ai envie de m'inspirer du Mc Intosh C28, à transistors, qui est une référence abondamment décrite sur le Web et dont on trouve facilement les schémas.
Par exemple : ici
A première vue ça fait peur, mais à y regarder de plus près, il n'est pas si difficile que cela à réaliser.
Les circuits imprimés sont en simple face, et sont donnés dans la doc… élémentaire mon cher Watson…
La simulation PSpice laisse prévoir des caractéristiques "super" (docs suivants).
Seul point noir, les commutateurs du correcteur de tonalité qui forment une véritable usine à gaz. Je compte le remplacer provisoirement par un "Baxendall" bien classique.
Et voila la question : impossible de trouver les références des transistors utilisés. On peut se débrouiller sans cela, mais si quelqu'un connaissait les noms de ces transistors ce serait mieux.
Merci 
Docs :
- Correcteur RIAA et sa courbe de réponse (rouge) comparée à la courbe théorique (bleu).
- L'ampli du correcteur de tonalié utilisé provisoirement cablé en "linéaire" et sa courbe de réponse.

| |
|
| Sujet : Construire un pré-ampli… Nouveau | De JCJ Le 30-01-2009 à 21:08 sta |
|
Les filtres coupe-bas et coupe-haut et leur courbe de réponse.
Les circuits imprimés…
| |
|
| Sujet : Construire un pré-ampli… Nouveau | De JCJ Le 30-01-2009 à 21:11 sta |
|
Lien pour schémas qui n'est pas passé ![[:ouin:]](s10.gif)
ici
|
|
| Sujet : Construire un pré-ampli… Nouveau | De YM Le 30-01-2009 à 21:54 sta |
|
    Hey ! 75 Volts    
Dynamique 
Yves.
|
|
| Sujet : Construire un pré-ampli… Nouveau | De Pierrot du 82 Le 30-01-2009 à 22:11 cms |
|  |
Mis à part le transistor de sortie à cause des 75V, je mettrais partout ailleurs des BC109 ou équivalents (BC349, BC209, etc.)
Pas chers et faible bruit !
|  |
|
|
| Sujet : Construire un pré-ampli… Nouveau | De Pierre Le 30-01-2009 à 22:45 cms |
|  |
Le C22 est pas mal non plus !! et plus simple !
Pierre
|  |
|
|
| Sujet : Construire un pré-ampli… Nouveau | De Adams Le 30-01-2009 à 22:54 sta |
|
Bonsoir
Pour les transistors 75V il y a les complementaires 2N5551 et 5401 ( VCE 150 V)
|
|
| Sujet : Construire un pré-ampli… Nouveau | De jean-luc beulaygue Le 30-01-2009 à 23:24 sta |
|
bonsoir
je pense que là vous allez trouver votre bonheur.
les commutateurs sont identiques au C22, vous ne pouvez en aucun cas les remplacer par un baxandal.
il faut vous armer de patience et décortiquer le schéma des commutateurs
vous n'êtes pas encore couché
http://www.pmillett.com/mcintosh_data.htm
|
|
| Sujet : Construire un pré-ampli… Nouveau | De JCJ Le 31-01-2009 à 06:23 sta |
|
Exact JLB, j'ai perdu plusieurs heures de sommeil…Je ressemble à ça : 
Je pensais placer un "Baxendall passif" entre l'ampli 20 dB et le filtre, mais il ne permettrait que d'augmenter les graves et les aigues que de 6 dB maxi.
Effectivement… c'est pas possible de mettre un Baxendall en contre-réaction sur le schéma Mc Intosh.
Pour le moment je me contenterais d'un préampli linéaire.
Quant à l'intérêt d'une alim 75 V j'ai pas encore compris.
Pour les transistors je pense les récupérer sur une épave d'oscillo (même problèmes de bruit de fond et de tenue à la tension élevée de 75 V sur un oscillo et sur un préampli).

|
|
| Sujet : Construire un pré-ampli… Nouveau | De YM Le 31-01-2009 à 08:18 sta |
|
>>Quant à l'intérêt d'une alim 75 V j'ai pas encore compris.<<
Dynamique ! Dynamique !
Les transis qui tiennent cette tension ne sont pas râres, et puis ils ne voient jamais toute la tension, un bête 2N1711 ou un 2219 supporte facilement 50V.
Pour les autres, je rejoins Pierrot du 82 . . .
Encore que, pour rester dans des composants du même age, quelques 2N2484 peut être ? ?
Yves.
|
|
| Sujet : Construire un pré-ampli… Nouveau | De Jacques (webmestre) Le 31-01-2009 à 08:57 sta |
|
Dynamique ? Mouais... Si on suppose que le collecteur au repos est à Vcc/2, soit 37,5V, le courant dans la 8,2k de charge est de 4,57mA. L'émetteur est alors à 9,46V.
L'excursion possible max est donc de l'ordre de 56 volts. Pour du 0 dB en attaque on n'a pas besoin de plus de 2,2 V crête/crête donc, à mon avis, le montage pourrait tout aussi bien fonctionner sous le 18 volts principal, en retouchant en conséquence R40 de polarisation du géné différentiel...
|
|
| Sujet : Construire un pré-ampli… Nouveau | De jean-luc beulaygue Le 31-01-2009 à 14:51 sta |
|
bonjour
un petit détail pour vous aider, les petits points que vous trouverez sur les schémas des commutateurs sigifient que les galettes sont électriquement en contact.
|
|
| Sujet : Construire un pré-ampli… Nouveau | De YM Le 01-02-2009 à 20:19 sta |
|
>>Pour du 0 dB en attaque on n'a pas besoin de plus de 2,2 V crête/crête donc, à mon avis, le montage pourrait tout aussi bien fonctionner sous le 18 volts principal, en retouchant en conséquence R40 de polarisation du géné différentiel...<<
Exact, mais la distorsion va augmenter ... un peu 
Une bonne pratique en studio/sono est que toutes les "sorties" 0dB soient capables de fournir +7, voire +10dB "proprement".
C'est le "headroom" !
Si une crête y arrive, on a des chances que seul l'ampli de puissance, ou le convertisseur A to D ne soit affecté.
C'est vrai que pour reproduire de la musique enregistrée (donc déjà "mastérisée/ecrétée/compressée") c'est luxueux.
Pourtant, certains CD sont enregistrés à -20 ou -30dB '"nominal" précisément pour laisser une chance aux "crêtes".
Yves.
|
|
| Sujet : Construire un pré-ampli… Nouveau | De JCJ Le 02-02-2009 à 15:42 sta |
|
Le circuit imprimé du correcteur RIAA + ampli 20 dB montre une chose curieuse.
Les gros condensateurs oranges. Ce sont les condensateurs de liaison .
Il semble évident que Mc Intoch ne veut pas utiliser de condensateurs chimiques dans les liaisons entre étage.
Vu l'empattement très large prévu pour ces condos sur le CI, j'y ai mis des MKT-250V. Risquent pas de claquer…
Sûrement des raisons "audiophiles" pour ne pas mettre de chimiques dans les liaisons ????
| |
|
| Sujet : Construire un pré-ampli… Nouveau | De Pierrot du 82 Le 02-02-2009 à 20:19 cms |
|  |
Pourquoi mettre du chimique quand on peut mettre du naturel ?
Une hypothèse : à cause de l'inductance des chimiques ?
|  |
|
|
| Sujet : Construire un pré-ampli… Nouveau | De JCJ Le 07-02-2009 à 08:17 sta |
|
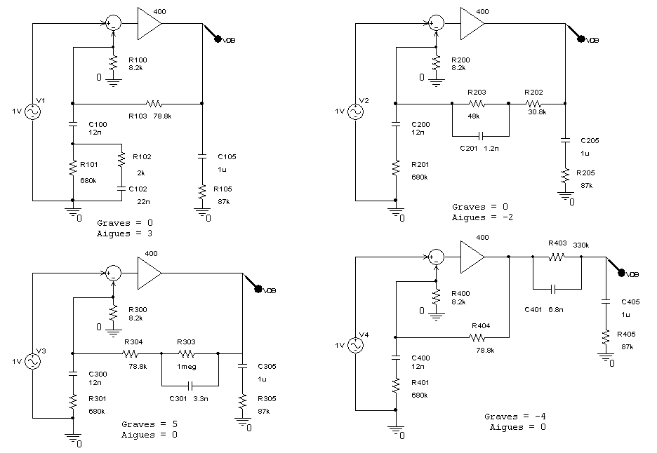
Le correcteur de tonalité Mc Intosh ou pourquoi faire simple quand on peut faire compliqué.
En le redessinant on arrive à comprendre…
On peut remplacer la galette spéciale du commutateur par 2 galettes classiques 1 x12.
Au total 10 galettes 1x12 pour les 2 voies.
La structure du correcteur change selon qu'on affaiblit ou que l'on renforce les graves et les aigues.
Parfaitement inéaire en position "0"
Quelques simulations PSpices.
Reste plus qu'à passer à la pratique .
| |
|
| Sujet : Construire un pré-ampli… Nouveau | De JCJ Le 10-02-2009 à 13:03 sta |
|
Essais terminés. Y a pas à dire la qualité Mc Intosh est là, avec une petite réserve pour le correcteur de tonalité.
Problème pratique sur le correcteur de tonalité : en plus de la difficulté de se procurer les commutateurs rotatifs (6 galettes 1x12 pour le correcteur de graves et 4 galettes 1x12 sur le correcteur d'aigues), un gros "cratch" dans les HP à chaque changement de plots du commutateur graves. Eh oui… ouverture de la boucle de contre-réaction entre chaque plot… Il faudrait des commutateurs "court-circuitant".
En attendant on limite les dégâts, en bouclant en permanence l'entrée et la sortie de l'ampli du correcteur de tonalité par une résistance de 1 M, ce qui oblige à modifier quelques valeurs dans les composants RC du correcteur de grave.
De toutes manières, il vaut mieux modifier toutes les valeurs R et C du correcteur, car là Mc Intosh est un peu décevant, le correcteur de grave agit trop dans le médium et donne une sonorité de tonneau dès la première position. Il vaut mieux donc modifier toutes les valeurs pour ne relever les graves qu'en dessous de 250 Hz et rendre plus progressif le correcteur d'aigues. Grand merci à PSpice pour créer ces nouvelles courbes de correction !
Si je trouve un boîtier suffisamment grand j'y ajouterais l'ampli de casque. Du Single Ended classe A à transistors ! Le grand luxe, mais qui oblige à faire une alim 14 V - 1 A et prévoir des dissipateurs thermiques importants et des résistances de puissance…

| |
|
| Sujet : Construire un pré-ampli… Nouveau | De YM Le 10-02-2009 à 22:54 sta |
|
Un ampli casque SE en classe A = LM317 
Si si !
Je sors 
Yves.
|
|
| Sujet : Construire un pré-ampli… Nouveau | De JCJ Le 11-02-2009 à 08:53 sta |
|
Oui, mais quelle est la bande passante d'un LM317 ? 
L'ampli Mc_Intosh est très sommaire et doit fournir 1/4 W sous 8 ohms avec surement une très bonne qualité sonore, mais j'hésite à compliquer le pré-ampli pour cela.
| |
|
| Sujet : Construire un pré-ampli… Nouveau | De Jacques (webmestre) Le 11-02-2009 à 10:46 sta |
|
Je crois qu'il vaut mieux ne pas avoir le casque sur la tête lors de la mise sous tension: le chargement d'un 3000uF sous 7 volts, ça doit déplacer les tympans 
|
|
| Sujet : Construire un pré-ampli… Nouveau | De JCJ Le 11-02-2009 à 18:33 sta |
|
Tiens, je n'avais pas pensé à ce "léger détail".
Peut être qu'une super constante de temps sur l'alim 14 V, comme sur l'alim 75/18V, résoudrait le problème.
Après la mise sous tension une résistance de 220 ohm est prévue sur la sortie pour charger le 3000µF.
Sur l'alim 75 V constante de temps 56k x 200 µF = 11 secondes ! 
Les alims sont très rudimentaires, on peut au moins remplacer les transistors ballast par des darlingtons.
| |
|
| Sujet : Construire un pré-ampli… Nouveau | De JCJ Le 13-02-2009 à 16:01 sta |
|
L'ampli de casque en classe A.
Là, je crois que c'est le délire total. En photo les transistors de puissance pour fournir 2 fois 0,1 W !!!
Et ça chauffe à mort, surtout les résistances.
Si on fait le bilant, il faudra dissiper en chaleur une vingtaine de watt (alim + transistors + résistances de charge) pour n'en fournir que 0,2 au maxi.
Est-ce vraiment sérieux Mc Intosh ![[:??:]](s11.gif)
| |
|
| Sujet : Construire un pré-ampli… Nouveau | De Jacques (webmestre) Le 13-02-2009 à 16:28 sta |
|
Philosophie américaine, comme les chevrolet de plus de 300cv pour une vitesse limitée moyenne de 70mph   Les rois écologiques jusqu'il y a peu, espérons que cela change puisque l'anti Kyoto est rentré dans son ranch.
|
|
| Sujet : Construire un pré-ampli… Nouveau | De JCJ Le 16-02-2009 à 11:48 sta |
|
Presque fini...
Qualité sonore impeccable, bruit de fond imperceptible.
Seul l'ampli classe A pose des problèmes d'échauffement. Il se contentera de 9 V au lieu des 14 V prévus, cela ne semble pas poser de problèmes vu que le niveau de sortie ne dépasse pas 2 V crête.
Reste à faire une face avant présentable 
| |
|
| Sujet : Construire un pré-ampli… Nouveau | De Jacques (webmestre) Le 16-02-2009 à 11:52 sta |
|
Bruit de fond imperceptible: normal, en entrant en optique SPdif  
|
|
|