| Sujet : restauration ébonite Nouveau | De Thierry Magis Le 01-05-2007 à 22:01 sta |
|
Bonjour à tous,
Un projet de restauration qui commence, et qui est parti pour durer un bon bout de temps...
Je vais essayer de remettre en état ce beau poste batteries, apparamment artisanal, de marque "Carton" (?) Il y a pas mal de boulot...
La caisse est dans un tel état que je vais la confier à un ébéniste, mais qui n'y mettra pas de priorité... donc, cela prendra pas mal de temps. La restauration de la marqueterie, pas mon truc du tout...
Pour ce faire, démontage complet de l'engin, après relevés, photos,... Toutes les pièces doivent être nettoyées et remises en état (condensateurs variables, commutateurs,...), et le câblage refait. Il n'était d'ailleurs pas très beau, comparé à ce qu'on voit généralement dans les postes de ces époques... C'est ce qui me fait penser à une construction artisanale.
Par contre, les composants semblent être de qualité. Aucun n'est défectueux, excepté les condensateurs fixes de marque "Monopole".
Mon souci concerne la belle face avant en ébonite. Elle est bien épaisse (10mm) mais horriblement sale. J'ai enlevé le plus gros de la crasse avec un savonnée très douce, mais elle garde un aspect mat et brunâtre. On voit l'aspect d'origine sous les emplacements des boutons.
La question : comment revigorer l'ébonite, et lui rendre un bel aspect? J'ai lu sur le site de
Roger une méthode avec du cirage, mais j'ai un peu peur de bousiller définitivement le matériau en expérimentant.
D'autant qu'il y a une sérigraphie que j'aimerais conserver !
J'ai fait une recherche sur ce forum (il me semblait avoir vu une rénovation d'une telle façade de poste) , mais sans succès. Pas plus de succès avec Gogol.
Photo de la plaque démontée suit...
Merci d'avance !
Cordialement
Thierry
| |
|
| Sujet : restauration ébonite Nouveau | De Thierry Magis Le 01-05-2007 à 22:02 sta |
|
| |
|
| Sujet : restauration ébonite Nouveau | De Thierry Magis Le 01-05-2007 à 22:03 sta |
|
La caisse en bois a pas mal souffert ... 
| |
|
| Sujet : restauration ébonite Nouveau | De Thierry Magis Le 01-05-2007 à 22:07 sta |
|
Avant le démontage, j'ai d'abord passé un chiffon humide sur l'ébonite, ce qui avait simplement étalé la couche de crasse ! Vu que certains mécanismes étaient de toutes façons bloqués par la crasse, et que la caisse nécessite totale restauration, j'ai opté pour une reconstruction complète.
Point de vue électronique, rien de bien particulier, c'est un trois lampes : 1 triode HF , 1 triode détectrice, une pentode BF. Réaction par variomètre.
Merci d'avance pour les bons tuyaux !
Cordialement
Thierry
| |
|
| Sujet : restauration ébonite Nouveau | De Thierry Magis Le 01-05-2007 à 22:10 sta |
|
Une dernière photo : le variomètre, le transfo BF et le support de la finale BF.
| |
|
| Sujet : restauration ébonite Nouveau | De ON5MJ Le 01-05-2007 à 22:49 sta |
|
Salut Thierry,
Je lis la méthode cirage de Roger Florus et ceci un peu plus haut :
"Personnellement j’ai découvert que le compound ultra fin employé dans les carrosseries pour éliminer une légère griffe donne des résultats inespérés, car il permet non seulement de redonner du brillant, mais il enlève également les dépôts de graisse et de nicotine ou encore le dépôt noirâtre accumulé au fil des ans que l’on trouve sur les anciens meubles qui ont séjourné longtemps dans une cave ou un grenier Je l’ai essayé sur différentes surfaces avec le même succès, bois poli, bakélite, ébonite, plastic (sauf sur plastic grainé). Bien entendu tous ces produits sont à employer avec précaution car ils enlèvent les couches oxydées par le temps et s’il s’agit d’un revêtement avec des motifs décoratifs il faudra veiller à ne pas le détériorer.". Tu pourrais essayer sur le côté intérieur de l'ébonite ! reste le problème de la sérigraphie.
J'observe aussi que les percements de la face avant sont strictement symétriques. Elle pourrait donc être retournée (oui je sais que les puristes ne vont pas aimer cela). Refaire une face avant en Corel Draw après scannage est du domaine du facile si la taille du scan est inférieure à du A3 ou alors en 2 morceaux que je recolle en PhotoShop. Tu sais que mon scan est à ta disposition mais il faut que la face avant vienne jusqu'à lui. Il resterait alors à reproduire - à bon compte - la sérigraphie/ gravure. Là t'es mieux placé que moi dans ton environnement.
Dans le genre fausse sérigraphie, il y a aussi les résines photosensibles pour circuit imprimés mais les trichloréthylène et autres dissolvants pour le nettoyage font-ils bon ménage avec l'ébonite ? Cela a été utilisé pour peindre les emplacements de composants sur la face non cuivrée. Enfin ne m'en veux pas si je délire.
Jacques.
|
|
| Sujet : restauration ébonite Nouveau | De Jacques (webmestre) Le 02-05-2007 à 04:08 sta |
|
N'a t-il pas été plus modifié que cela ?
La présence d'une pentode en BF sur ce genre d'appareil m'étonne, me parait anachronique, surtout avec un inverseur en façade parmettant de faire fonctionner sur 3 ou 4 lampes (1 ou 2 BF en service comme souvent sur ces engins pour économiser les batteries)...
|
|
| Sujet : restauration ébonite Nouveau | De JC Négret Le 02-05-2007 à 08:41 sta |
|
La BF finale doit être une B443 4 broches + borne latérale ( on voit le fil rouge prévu pour cette borne )
La B443 est appelée penthode chez B. Machard ainsi que dans le lexique Gaudillat. Sans-doute à cause des 3 grilles...Même-si tri-grille serait plus adapté.
JC 
|
|
| Sujet : restauration ébonite Nouveau | De Jacques (webmestre) Le 02-05-2007 à 08:53 sta |
|
Nous sommes bien d'accord Jean Claude, le seul PB c'est que la B443 est sortie en 1928, la C443 en 29 et ce poste me semble antérieur à ces dates.
Je serais curieux de savoir ce qui est câblé, et comment, sur l'inverseur 3/4 de façade.
|
|
| Sujet : restauration ébonite Nouveau | De JC Négret Le 02-05-2007 à 11:54 sta |
|
Effectivement.
Le petit fil rouge ne doit pas être d'origine...Et le poste était avec une ou deux triodes en BF.
|
|
| Sujet : restauration ébonite Nouveau | De JC Négret Le 02-05-2007 à 15:54 sta |
|
Une vue de l'intérieur serait intéressante...
|
|
| Sujet : restauration ébonite Nouveau | De Fifi Le 02-05-2007 à 18:45 sta |
|
Pour en revenir a l ébonite, personellement, j'utilise du décap four plusieurs fois jusqu'a ce que le "jus" récupéré ne soit plus marron et la plaque est de nouveau d'un beau noir mat.
Je n'ai encore eu aucun problème a ce jour a faire comme ça.
philippe![[:Hi:]](s12.gif)
| |
|
| Sujet : restauration ébonite Nouveau | De JC Négret Le 02-05-2007 à 21:30 sta |
|
C'est vrai ! Le sujet était " restauration ébonite " 
Perso, j'ai employé du mirror. Très bons résultats, mais il ne faut pas hésiter à frotter !
|
|
| Sujet : restauration ébonite Nouveau | De Thierry Magis Le 02-05-2007 à 22:19 sta |
|
Bonjour,
Tout est intéressant dans au sujet de cet engin 
Car forcément, il y aura le remontage de l'engin et les essais... ce sera après la restauration. Merci pour les réponses présentes et futures !
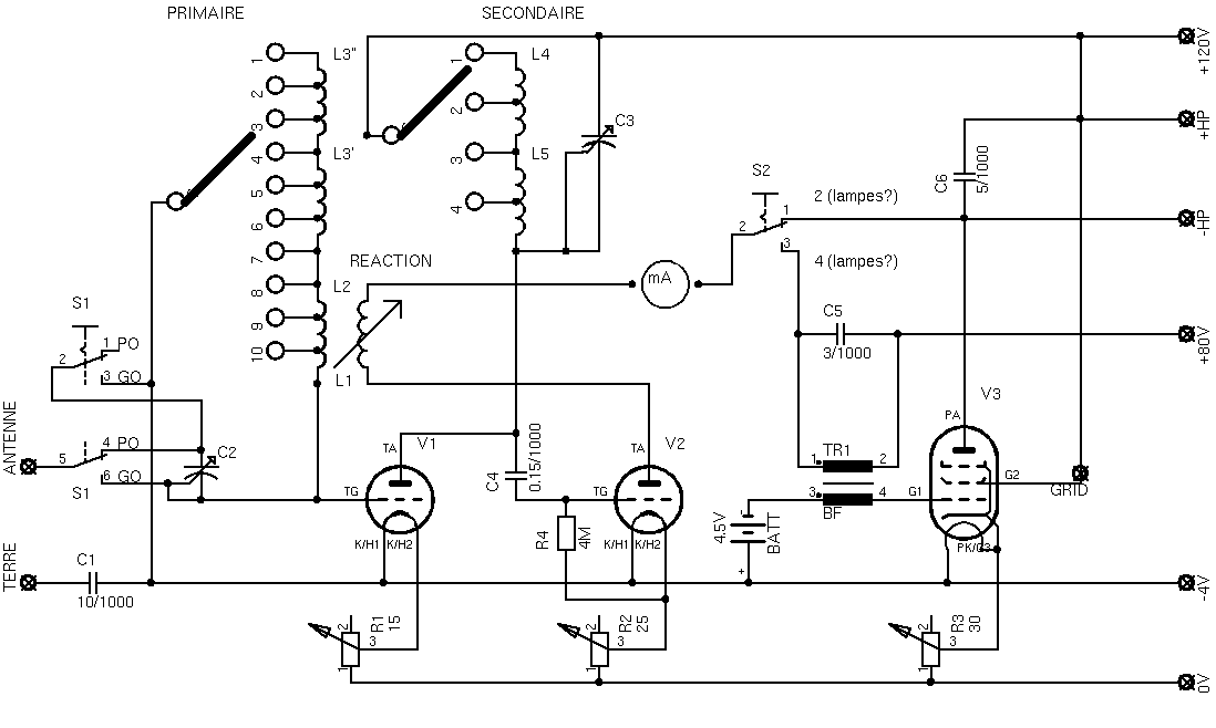
Je mettrai le schéma en ligne demain, le temps de le recopier un peu plus lisiblement que mes relevés. Je dois aussi réduire la taille des photos.
Oui, le configuration de ce poste est bizarre, mais semble d'origine. Tous les fils ont le même type d'isolant, pas de traces d'un éventuel support démonté ou ajouté ensuite, ...
Le petit bout de fil allant à la borne latérale du culot de la finale est plus récent que le reste du câblage, effectivement. Mais il provient d'une borne interne au poste, qui elle semble d'origine.
Aucun tube ne se trouvait dans l'appareil... donc mystère sur le jeu d'origine.
L'inverseur 2/4 de façade inverse la connexion vers HP entre l'anode de la 2e triode (en pos.2) et l'anode de la finale (en pos. 4) ...
J'ai l'impression que ce poste est artisanal et qu'il a été fait avec les composants disponibles.
Plus de détails demain, il se fait un peu tard pour moi aujourd'hui ! 
Cordialement
Thierry
|
|
| Sujet : restauration ébonite Nouveau | De Thierry Magis Le 03-05-2007 à 22:26 sta |
|
Bonjour,
Voici en pièce jointe le schéma de l'appareil. J'ignore quel était le jeu de tubes d'origine. aucune inscription nulle part...
J'ai décrassé la plaque d'ébonite cet après midi. Le plus gros de la crasse est venu, mais... hélas... 
L'appareil est resté très longtemps dans un grenier et malheureusement près d'une fenêtre de toit. C'est la ou j'ai été le chercher, depuis combien d'années traînait-il en cet endroit...
On voit très bien à présent les ombres des boutons, qui sont des places moins abîmées que le reste de la plaque ! Et bien entendu, sous les gros boutons, le matériau est redevenu très beau. J'ai utilisé du produit de lustrage prévu pour les voitures.
Donc, dégradation de l'ébonite aussi par les UV ! Je suis gâté avec cet engin ! Je vais essayer de lui donner un aspect uniforme (pour les parties visibles) et le laisser tel quel, je crois. Cela sera la "patine du temps"... A moins d'une solution miracle? Le cirage ? Ca me fait un peu peur...
Cordialement
Thierry
| |
|
| Sujet : restauration ébonite Nouveau | De Roger Michel Le 03-05-2007 à 23:36 sta |
|
Bonsoir,
Je vais essayer de retrouver un morceau d'ébonite de cette époque dans mes anciens ateliers (1927). J'essaierai de rectifier la surface à la fraiseuse, pour voir. Par ailleurs, je ne suis pas sûr que l'appelation "ébonite" soit exacte dans tous les cas. Le baton d'ébonite avec lequel mon instituteur nous démontrait l'électricité statique était plutôt marron et "tigré".
A l'atelier, nous parlions plutôt de ferrétite et ce n'était pas très lisse.
Résultats du fraisage la semaine prochaine.
Roger.
|
|
|