| Sujet : Petit poste à réaction Nouveau | De JCJ Le 09-12-2006 à 19:05 sta |
|
Bonjour,
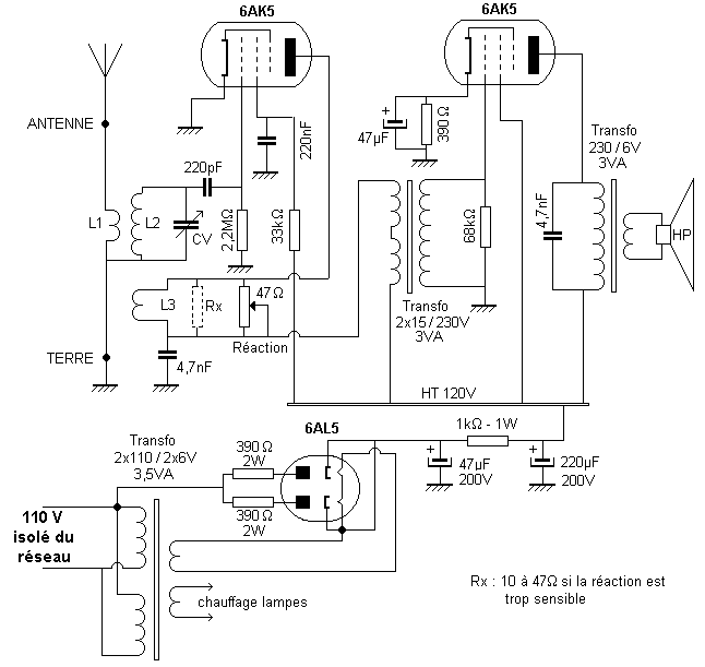
Une idée de bricolage pour les froides soirées d'hiver, avec du matériel assez facile à se procurer : transfos moulés, selfs d'accord récupérées sur un cadre ferrite de poste à transistors.
Les lampes utilisées ici sont des "petites" 6AK5 (EL95) très peu gourmandes en courant de chauffage et en HT, ce qui permet d'utiliser un transfo d'alimentation très réduit et une mini diode de redressement 6AL5.
On peut bien sûr essayer d'autres lampes...
La principale originalité est l'utilisation de bobines sur noyau de ferrite de poste à transistors. Ainsi, pas de problèmes de bobinages PO et GO, 2 spires suffisent pour la réaction (il faut même affaiblir la réaction par une très faible résistance en parallèle... étonnant !).
Les faibles courants anodiques permettent un fonctionnement correct avec des transfos de liaison et de sortie ordinaires, sans entrefer.
Attention, il faut une alimentation 110 V isolée du secteur (pas d'auto-transfo) si on monte un transfo d'alim comme je l'ai fait..
La mise au point est assez délicate, rien à voir avec les antiques triodes A409 et leur coeff. d'amplification de 9 (le coeff. d'amplification d'une 6AK5 est supérieur à 3000).
Accrochages BF et HF garantis si on ne prend pas des précautions de câblage.

| |
|
| Sujet : Petit poste à réaction Nouveau | De JCJ Le 09-12-2006 à 19:12 sta |
|
Il manquait 2 masses sur le transfo d'alim.
Scéma corrigé...
| |
|
| Sujet : Petit poste à réaction Nouveau | De lionel Le 09-12-2006 à 20:28 sta |
|
Merci de nous faire partager ce petit bijou fais maison, cela me donne envie d'en faire devans le feu de cheminée l'hiver.![[:!!:]](s17.gif)
|
|
| Sujet : Petit poste à réaction Nouveau | De Jean pierre k Le 10-12-2006 à 00:20 cms |
| |
|
| Sujet : Petit poste à réaction Nouveau | De F6FKN Le 10-12-2006 à 09:12 sta |
|
Bonjour Mr Jardine, et bravo pour cette belle realisation.
Juste une petite question: Quel logiciel de dessin de schema utilisez-vous ?
Je suis outille avec des programmes lourds, mais ils ne comportent pas de lampes dans la schemateque, et je n'ai pas envie de les dessiner.
Celui que vous utilisez m'a l'air simple et efficace.
Merci d'avance.
Alain
|
|
| Sujet : Petit poste à réaction Nouveau | De JCJ Le 10-12-2006 à 09:58 sta |
|
Pour JPK, une EL90, ne convient pas car elle a un courant anodique trop fort pour le transfo de sortie.
Pour ces petits transfos sans entrefer, il ne faut pas dépasser 10 mA de courant d'anode (sur un enroulement marqué "230 V") pour ne pas trop les saturer.
Il faut donc plutôt chercher comme lampe de sortie dans la série "EFxx" (je me suis planté dans le premier message, la 6AK5 est une EF95).
Sur mon montage le courant anodique de la 6AK5 de sortie est de 6 à 7 mA. Ce qui donne une puissance BF très suffisante.
Pour le transfo de liaison, monté en élévateur, le courant anodique peut être plus important sans risque de saturation.
Si on change les lampes, il faut bien sûr re-calculer la puissance du transfo d'alim surtout pour les filaments
Dans mon exemple :
pour la 6AL5 : 6,3 V * 0,3 A = 1,9VA
pour les 6AL5 : 2 x 6,3 x 0,175 = 2,2 VA
Total : 4,1 VA, d'ou le transfo de 3,5 VA... un peu juste.
Et la double diode 6AL5, ne peut fournir que 18 mA continu (15 mA sur mon montage), et alimentée alimentée sous 117 V alternatif maxi.
Pour le logiciel de dessin c'est tout simplement le "MSPAINT" de Windows, ultra basique, mais efficace... 
|
|
| Sujet : Petit poste à réaction Nouveau | De F6FKN Le 10-12-2006 à 11:58 sta |
|
Merci pour la reponse!
Je n'y aurais pas pense, a cause de l'habitude des utilitaires touts faits.
Alain
|
|
| Sujet : Petit poste à réaction Nouveau | De Azur13 Le 10-12-2006 à 13:11 sta |
|
Bonjour,
je suis un trés vieux Papy, et toujours aussi passionné, mais je n'ai pas de temps vu mes activités , dou ma questions, a première vue le poste a été un monter sur un circuit imprimé de votre composition pouvez-vous nous communiquer un calque et une liste des composants.
Je vous remercie par avance.
Michel ETTORE
|
|
| Sujet : Petit poste à réaction Nouveau | De Pierre Le 10-12-2006 à 13:51 sta |
|
Le circuit imprimé c'est juste bon pour avoir des accrochages dont on ne peux plus se débarrasser à cause des pistes donc pas de bidouilles possible du moins c'est pas évident, je conseillerai plutôt un montage en l'air à l'ancienne, pas bien compliqué avec ce montage !
Pierre
|
|
| Sujet : Petit poste à réaction Nouveau | De JCJ Le 10-12-2006 à 13:59 sta |
|
Exact Pierre, le "circuit imprimé" n'est qu'un support commode pour fixer les transformateurs. Je n'ai tracé que quelques pistes. C'est simplement un montage d'essai.
C'est surtout parce que c'est une matière plus facile à travailler que la tôle que j'utilise ces cartes de circuit imprimé.
De plus, il vaut mieux éviter de faire un circuit imprimé pour pouvoir modifier les connexions de masse dans la partie HF (très sensible aux accrochages avec des lampes "nerveuses").
Pas de liste de composants, car il est préférable que chacun adapte le montage en fonction de ses fonds de tiroirs.
La seule curiosité est l'utilisation des bobinages PO – GO ferrite et du petit transfo de liaison 2x15/230 V qui sont les éléments les plus difficiles a fabriquer (ou à se procurer) quand on veut faire un poste à réaction.

| |
|
| Sujet : Petit poste à réaction Nouveau | De YM Le 10-12-2006 à 15:38 sta |
|
On peut aussi laisser tout le cuivre comme plan de masse et simplement détourer autour des broches des transfos 
Non ![[:??:]](s11.gif)
Ca marche bien même en VHF ! (Facile à identifier non ?)
Yves.
| |
|
| Sujet : Petit poste à réaction Nouveau | De Pierrot du 82 Le 10-12-2006 à 16:13 cms |
|  |
C'est un circuit imprimé "à l'anglaise" (à l'envers, comme d'hab) cher à F8CV (SK)
Pour les non OM, SK=décédé....
|  |
|
|
| Sujet : Petit poste à réaction Nouveau | De F6FKN Le 10-12-2006 à 16:44 sta |
|
Sacre Charles!
Difficile de passer devant "chez lui", et de ne plus pouvoir s'y arreter a l'heure de l'apero, pour boire un verre avec un personnage plein d'humour.
Curiosite du sort, son fils est devenu cure titulaire du coin.
J'ai deja mis le nez dans sa boite a photo.
Que de bons souvenirs.
Dommage de ne plus voir sa voiture dans ma cour, mais c'est comme ca.
Enfin, les souvenirs du bon temps resteront.
Alain
|
|
|