Journaux du site au 22/08/2022 à 10:26Forum 2.7.1
S'enregistrer pour posterRechercherPréférences

Pas de Post-it

Forum CMSGalerie Forum
Sujet : Bizarre Nouveau De omer_genius  Le 29-12-2025 à 20:03 sta

    Bonjour,
    J'essaie de réparer un poste totalement inconnu. Quand je suis sur la position PU entrée en CC, le poste ronfle (pire que moi). Je n'arrive pas à savoir pourquoi. J'ai fait un schéma et j'ai vu qu'entre L5 et L6 les grilles de L6 sont directement sur les sorties plaques de L5. Est-ce normal ?
    Sinon auriez vous un schéma approchant , la bête est spéciale, 14 lampes.
    Ci joint les schéma relevés.
    Merci pour vos éventuelles lumières.

 Fichier
.PDF
 
  

Sujet : Bizarre Nouveau De TSF18  Le 30-12-2025 à 18:09 sta

    Bonjour,
    Effectivement c'est étrange. Toutefois, ce n'est pas la seule chose qui me choque.


    Je propose de passer par une simulation SPICE pour comprendre le fonctionnement car effectivement c'est pas du classique. Pourriez-vous nous donner les références des tubes et la tension d'alim HT ? Je suppose que ça doit être quelque chose de l'ordre de 300V mais je voudrais être sûr.

    Merci d'avance


Sujet : Bizarre Nouveau De Jacques (Webmestre)  Le 30-12-2025 à 18:29 sta

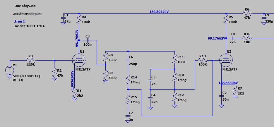
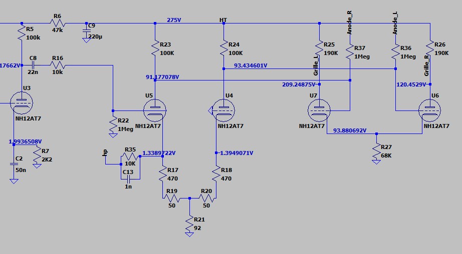
    Les références des tubes sont données sur le schéma: L4, L5, L6: ECC85 et en sortie un push d'EL84.

    Pour toute la partie pré-ampli, les références des tubes sont également notées sur le schéma.

    ECC85, ce qui est plutôt curieux puisque ce sont des tubes habituellement utilisés dans les tous premiers tuner FM.

    Comme habituellement sur ces montages la HT doit tourner autour des 250V 300V.


Sujet : Bizarre Nouveau De TSF18  Le 30-12-2025 à 19:19 sta

    Excusez-moi je n'avais pas vu. J'ai monté une simulation sous LTSpice. Etes-vous familier de cet outil ou de la simulation SPICE en général ?


Sujet : Bizarre Nouveau De TSF18  Le 30-12-2025 à 19:38 sta

    Pour la simulation SPICE, j'ai remplacé les ECC85 par des ECC81 dont les caractéristiques DC sont proches. Ce montage fonctionne plutôt bien. Je me suis permis d'inventer des valeurs pour les composants pour lesquels elles n'étaient pas indiquées. Le potentiomètres sont remplacés par des résistances fixes correspondant à la position à mi-course.

    Il en résulte que le câblage des grilles de L6 sur les anodes de L5 semble normal.

    Je me suis permis d'ajouter les tensions sur quelques points clés. ça peut aider au dépannage.

  
  

Sujet : Bizarre Nouveau De TSF18  Le 30-12-2025 à 19:43 sta

    Voici les fichiers de simu et les liens vers les logiciels si vous voulez essayer chez vous. Veillez à bien tout placer dans le même répertoire et changer les extensions de fichiers de ''.txt'' à ''.inc''.

    Sorry, english only ...

    LTSpice :
    https://www.analog.com/en…

    Modèles SPICE de tubes et transfos :
    https://www.duncanamps.co…

 Fichier
.ASC
 Fichier
.TXT
 Fichier
.TXT
 

Sujet : Bizarre Nouveau De TSF18  Le 30-12-2025 à 19:46 sta

    Côté dépannage, je pencherais pour un problème de filtrage d'alim ou de découplage de polarisation, bref un problème de capa chimique.

    Si ce n'est pas ça, regarder du côté de la contre-réaction (R35 & C13). Il se peut qu'elle transforme l'ampli en oscillateur.

    Bonne chance,


Sujet : Bizarre Nouveau De Jacques (Webmestre)  Le 30-12-2025 à 20:30 sta

    Hélas pas vraiment, non. Mais il y a sans doute de nombreux utilisateurs de ce forum qui pourront vous aider.


Sujet : Bizarre Nouveau De omer_genius  Le 19-01-2026 à 10:19 sta

    Bonjour,
    Je ne connais pas LTspice, j'avais Matlab mais avec les versions récentes de windows ça ne fonctionne plus, et le prix de la licence est astronomique.
    En fait comme j'entendais un son, une fois le circuit HT correctement filtré (des condos avaient lâchés pourtant marqués 450V), je pensais que ça fonctionnait. En fait non, ça ne passait que sur une partie de l'amplification. L'étage déphaseur ne fonctionne pas.
    Lorsque je l'ai trouvé chez un brocanteur de la Creuse, je pensais que la panne serait facile à trouver. En fait il faut tout reprendre le schéma. Pour le premier étage déphaseur, c'est fait, mais pour attaquer le second il y a une différence de tension HT entre les deux lampes qui doivent attaquer les grilles en directe, résultat ça ne fonctionne pas. J'ai la forte impression que ce poste n'a jamais fonctionné, chouette cas d'école.


Sujet : Bizarre Nouveau De omer_genius  Le 14-02-2026 à 10:02 sta

    Bonjour, diverses bricoles à réparer, de la maison aux matériels des amis, font que je n'avance pas. De plus, contrairement à beaucoup d'entre-vous qui avaient étudié à fond les tubes à vide, moi je n'ai étudié que les semi-conducteurs et la nano-technologie. Du coup il me faut tout reprendre sur la théorie. Mais c'est passionnant, de quoi s'occuper dans les longues nuits d'hiver.
    Encore un mois avant de reprendre la chasse au trésor dans les vide greniers, si d'ici là je ne suis pas confiné sur une ile. Les anciens appelaient ça ''la Malnoue'' et les politiciens locaux nous expliquent que c'est dû à la pluie . Je vous tiens au courant pour ce poste bizarre.
    A+


 Retour aux sujets 

Rubriques du site

Gamme 1

- Galerie TSF - Mesure ancienne - Littérature - Trucs et astuces - Marquage composants - Tubes Brochages - Achat Vente - Forum - Liens utilesCe site vous
a aidé ?

Gamme 2

- Je cherche - Offre - Tendances - Palais des Glaces - Upload -

Gamme 3

- Archives - Schémathèque - Glossaire technique - Glossaire patoisant - Journaux - Remerciements -