| Sujet : Ampli à tube dédié casque Nouveau | De Mano Le 10-12-2019 à 21:20 sta |
|
Bonjour à tous,
Je m'appelle Eddy, bientôt à la retraite, belge une fois, technicien Alstom.
J'aime les amplis à tubes depuis que je m'en suis procurer un pour essayer, je n'écoute qu'au casque sur Beyer T90 et un Sennheiser HD800.
L'ampli que je me suis procurer est un little dot MKII, très vite je me suis lancer dans la modification de cet ampli (capa de couplage, de liaison, résistance, rolling des tubes)
Il rendait pas mal déjà d'origine mais avec les modifs c'est un autre ampli.
Toutes les capas sont russes sauf les silmics II.
Maintenant j'aimerais quelque chose de mieux avec TF de sortie, j'ai celui ci en vue, vous en pensez quoi ?
http://web.archive.org/we…
| |
|
| Sujet : Ampli à tube dédié casque Nouveau | De F6FLC Le 11-12-2019 à 00:38 sta |
|
Bonjour,
c'est un distributeur de papier wc ?
|
|
| Sujet : Ampli à tube dédié casque Nouveau | De RETRO25 Le 11-12-2019 à 00:51 sta |
|
bonsoir F6FLC
Non, je dirais plutôt que cela ressemblerait plutôt à ... une locomotive à vapeur !
m'enfin, quand on aime, ...
allez, je sors, mais je ne sais pas pourquoi .. quelque chose me dit que ce sujet risque de partir en cacahuète ! 
bonne soirée à tous
|
|
| Sujet : Ampli à tube dédié casque Nouveau | De F1SPI Le 11-12-2019 à 07:47 sta |
|
|
|
| Sujet : Ampli à tube dédié casque Nouveau | De dede2000 Le 11-12-2019 à 09:25 sta |
|
En effet ce n'est pas très joli avec ces condensateur énormes! Le pire a mon avis c'est le plat de spaghetti pour les connectés qui doit rendre l'ensemble très sensible au perturbations RF!
|
|
| Sujet : Ampli à tube dédié casque Nouveau | De F1SPI Le 11-12-2019 à 09:34 sta |
|
Re
on voit les grands techniciens (HI 3 x fois) on sent le bureau d'études derrière.
|
|
| Sujet : Ampli à tube dédié casque Nouveau | De julienbeta Le 11-12-2019 à 09:39 sta |
|
Bonjour
il ne semble pas y a voir de transfo de sortie .... c'est un casque haute impédance ?
les gros condos de filtrage non polarisés sont très recommandés .... pas les audiophyles ... et les vendeurs de matériel très cher ... mais il faut du câble désoxygéné
sinon pourquoi pas quand on aime ..
Julien
|
|
| Sujet : Ampli à tube dédié casque Nouveau | De f6cer Le 11-12-2019 à 09:49 sta |
|
Effectivement si on a des sous a jeter par la fenêtre ........
|
|
| Sujet : Ampli à tube dédié casque Nouveau | De jfcrois Le 11-12-2019 à 09:54 sta |
|
Bonjour Mano.
Avez-vous essayé de refaire un schéma lisible de votre futur montage ?
N'avez-vous pas été perplexe devant certaines bizarreries comme le faite d'utiliser une 6N6 , lampe novale, et de compter 9 électrodes sur le schéma ? De voir des associations de condensateurs pour former par exemple une valeur équivalente à 0,4768 F ? D'avoir un montage qui n'a pas d'entrée ? Je dois certainement me tromper quelque part mais ça fait beaucoup !
Donc méfiance !
|
|
| Sujet : Ampli à tube dédié casque Nouveau | De jfcrois Le 11-12-2019 à 10:00 sta |
|
Rectif : C'est une lampe octal !
|
|
| Sujet : Ampli à tube dédié casque Nouveau | De F1FTP Le 11-12-2019 à 11:24 sta |
|
|
|
| Sujet : Ampli à tube dédié casque Nouveau | De jcj Le 11-12-2019 à 13:32 sta |
|
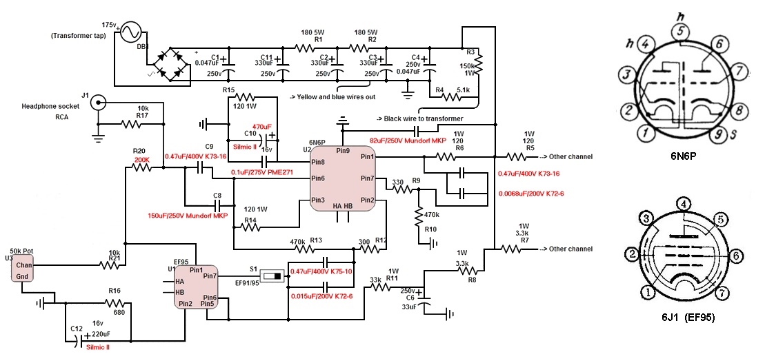
Bonjour,
Le schéma donné est plein d'erreurs. Certainement relevé par un non spécialiste.
Schéma donné avec brochage des lampes pour essayer de comprendre ->
L'étage de sorti semble être un SRPP, l'entrée est représentée par un potentiomètre de 50 K.. continuer à chercher les erreurs pour essayer de reconstituer quelque chose de crédible 
Cordialement :jcj
| |
|
| Sujet : Ampli à tube dédié casque Nouveau | De RETRO25 Le 11-12-2019 à 13:58 sta |
|
@ julienbeta
l'impédance du SENNHEISER HD 800 est de 300 , et non, ce n''est pas de la haute impédance !
juste pour le fun , la 6n6P TUBE NOVAL double triode d'origine soviétique contiendrait 0.0 01103 g d'or sur ses electrodes ( au prix exorbitant du casque HD 800 presque 1200 euros la bête ! il fallait bien ça !
 
Vu sur la baie ...
USSR DOUBLE TRIODE TUBE 6N6P Gold Grid NEW
Tested on my L1-3 tube tester: no shorts no gas leaks!
Military equipment! High reliability!
Near equivalent to the ECC99, E182CC
Each tube contain 0,01103g of gold!
bonne journée à tous
JB
|
|
| Sujet : Ampli à tube dédié casque Nouveau | De F6FLC Le 11-12-2019 à 13:59 sta |
|
Bonjour,
l'entrée est reliée à la sortie via R20
ça doit faire un joli oscillateur BF !
Michel...
|
|
| Sujet : Ampli à tube dédié casque Nouveau | De julienbeta Le 11-12-2019 à 14:19 sta |
|
j'avoue que le schéma me laisse perplexe ... sans transfo comment on attaque le casque ? avec la HT direct ? ça craint !
|
|
| Sujet : Ampli à tube dédié casque Nouveau | De jcj Le 11-12-2019 à 14:37 sta |
|
Pour l'entrée reliée à la sortie, on peut supposer la correction suivante ->
Entrée sur la grille de la EF95
Sortie directe sur la liaison Anode-Cathode du SRPP
| |
|
| Sujet : Ampli à tube dédié casque Nouveau | De Tubologic Le 11-12-2019 à 14:53 cms |
|  | Aïe !! Ouille !! Pas sur la tête !!
Pauvre Eddy... mais c'était prévisible (et annoncé). Il y a probablement d'autres forums mieux adaptés et plus réceptifs à ce type d' "audiobidouillages" audiophiles.
|  |
|
|
| Sujet : Ampli à tube dédié casque Nouveau | De stockfish Le 11-12-2019 à 15:27 sta |
|
Vous voyez de la ht sur l'anode de droite ?
|
|
| Sujet : Ampli à tube dédié casque Nouveau | De stockfish Le 11-12-2019 à 15:32 sta |
|
ah oui, liaison cathode-anode du srpp ...
|
|
| Sujet : Ampli à tube dédié casque Nouveau | De jcj Le 11-12-2019 à 17:53 sta |
|
Schéma refait d'une manière plus conventionnelle ->
La sortie n'est pas un SRPP, mais plutôt un Push-Pull auto-déphaseur.
Le montage n'est peut-être pas aussi mauvais qu'on peut le penser, du moins si on l'utilise avec un casque d'assez haute impédance (>600 Ohm) pour ne pas ''mettre à genoux'' l'ampli de sortie.
| |
|
| Sujet : Ampli à tube dédié casque Nouveau | De F1SPI Le 11-12-2019 à 18:19 sta |
|
Re
ce serai intéressant de faire ce montage avec des EF98 et ECC86 alimentés en 12v.
|
|
| Sujet : Ampli à tube dédié casque Nouveau | De julienbeta Le 11-12-2019 à 21:57 sta |
|
en effet JCJ bien plus intelligible comme ça ce schéma
|
|
| Sujet : Ampli à tube dédié casque Nouveau | De Mano Le 11-12-2019 à 22:47 sta |
|
wow
il est pas beau mon ampli ? je m'en balance il est pas là pour faire le beau mais pour sortir du bon. Il ne trone pas au milieu de mon salon.
Little Dot MKII made in china, j'avais envie de le modifier pour en tirer le maximun et content d'avoir réussi.
le schéma n'est pas conventionnel, je l'admet c'est ce que j'ai trouvé sur le net.
Sortie OTL ça vous parle ?
Il se met pas du tout à genoux sur une charge de 250ohms.
les tubes de sorties sont des 6H30 le pré ampli des Mullard 5654, mais bon vous vous en foutez.
Aucun commentaire sur le lien donné pour un srpp avec tfo de sortie.
Allez sans rancune et bonne continuation.
|
|
| Sujet : Ampli à tube dédié casque Nouveau | De julienbeta Le 11-12-2019 à 23:11 cms |
|  |
Houllà calme !!! perso le SRPP ne m'inspire pas donc je n'en ai jamais fait... ça ne veut pas dire que ce n'est pas bien ... les mecs qui l'on mis au point étaient des pointures... idem pour l'OTL c'est séduisant comme principe .... certains ont essayé avec des gros tubes et de fortes puissances .... certains HP en ont aussi fait les frais .... c'est un peu comme faire faire du funanbule à un éléphant sur le dos et avec les yeux bandés.... mais quand on aime l'idée c'est bien d'essayer ... pour un ampli casque c'est sans doute beaucoup moins périlleux.
Pour ma part plus c'est simple ... moins c'est compliqué ... parce que sinon j'arrive plus à comprendre les schémas ...
mais si vous avez réussi à améliorer votre ampli casque c'est le top ... après tout c'est pour ça qu'on se permet d'ouvrir ces bouzins.... c'est parce qu'on peut le faire
Cordialement
Julien
|  |
|
|
| Sujet : Ampli à tube dédié casque Nouveau | De Tubologic Le 12-12-2019 à 01:11 sta |
|
Le circuit tel que retracé par jcj révèle l'usage d'une variante du Cathode Follower de White (également utilisé dans la plupart des circuits OTL) qui se distingue par une impédance de sortie très basse, donc aucun souci pour driver des écouteurs de 200 ohms, voire même des charges beaucoup plus basses (pour autant que l'alimentation suive). Les condensateurs ''hybrides '' (grosse valeur doublée d'un second condensateur de faible valeur en //) sont issus d'une vieille ''mode audiophile'' initiée (e.a) Par Jean Hiraga et ne présentent aucun avantage pratique (ou sonore) si on utilise des condensateurs au film de bonne qualité. Le montage que vous suggérez dans le lien (avec transfo de sortie) ne me semble pas vraiment supérieur, l'absence de contre-réaction et le mauvais facteur de réjection de l'alimentation de ce circuit risquent de rendre très difficile l'obtention d'un rapport signal/bruit acceptable, ce qui peut être particulièrement gênant pour une écoute au casque.
|
|
| Sujet : Ampli à tube dédié casque Nouveau | De F6FLC Le 12-12-2019 à 02:01 sta |
|
C'est quoi, OTL, SRPP ?
merci
|
|
| Sujet : Ampli à tube dédié casque Nouveau | De Tubologic Le 12-12-2019 à 03:10 sta |
|
Ce sont des acronymes assez connus dans le monde de l'audio qui qualifient un type de montage:
OTL = Output Transformer Less = circuit amplificateur n'utilisant pas de transformateur de sortie pour couplage à la charge. (contrairement à la très grande majorité des amplificateurs à tubes)
SRPP = Single Rail Push Pull = montage particulier de deux tubes montés en série mais fonctionnant selon un mode push-pull.
Une brève recherche Google vous retournera une quantité de schémas et montages employant ces circuits.
|
|
| Sujet : Ampli à tube dédié casque Nouveau | De Mano Le 12-12-2019 à 07:00 sta |
|
@julienbeta, calme ? ai je été grossier, insultant ? oui ? alors que dois je penser de certains commentaires de gens ne sachant pas ce que c'est OTL ou SRPP, ce n'est pas une insulte, tout le monde ne peut pas tout savoir, moi en 1er mais je ne me moque pas pour autant des gens qui disent ou font des conneries.
@JCJ merci d'avoir refait le schéma, je l'avais reproduit sur LTSpice, c'est plus compréhensible
@Tubologic merci pour avoir expliqué le schéma ainsi que l'histoire des capas hybrides.
|
|
| Sujet : Ampli à tube dédié casque Nouveau | De julienbeta Le 12-12-2019 à 10:45 sta |
|
Bonjour
Mano, certes non et je n'ai rien dit de tel. ''du calme'' fait juste référence à l'atmosphère parfois ''électrique'' du forum .. au sens non pas électrostatique du terme mais au sens épidermique ... Simplement ''mais bon vous vous en foutez'' semble révéler un léger signe d'agacement ... devant le peu de réactions du forum .... je me suis donc permis d'alimenter le fil avec mes, bien modestes, connaissance en la matière.
il existe comme dit par TUBOLOGIC une abondante littérature sur ces principes d'amplification, qui permet de se faire une assez bonne idée des avantages et inconvénients de chaque schéma de principe. Après, il faut expérimenter ... comme vous l'avez fait ...
J'ai acheté ce bouquin, entre autres, assez didactique (quoique par moments j'ai du mal à tout piger ... donc je lis et je relis ... et expérimente quelque fois ... typon à l'appui).
Cordialement
Julien
| |
|
| Sujet : Ampli à tube dédié casque Nouveau | De F6FLC Le 12-12-2019 à 11:57 sta |
|
Bonjour,
merci pour les renseignements
l'audio et la vidéo ont été mon gagne pain, mais jamais vu ces acronymes
Michel...
|
|
| Sujet : Ampli à tube dédié casque Nouveau | De F1SPI Le 12-12-2019 à 17:12 sta |
|
Bonsoir
en matière d'ampli de puissance à tubes, je pense que tout a été dit avec MC INTOSH.
Le reste c'est de la fiction et du délire.
|
|
| Sujet : Ampli à tube dédié casque Nouveau | De julienbeta Le 12-12-2019 à 18:08 sta |
|
Bonsoir
sans doute.... Elektor dans son numéro 275 (mai2001) expose un P3 ... à première vue complexe, ... mais à bien y regarder pas si compliqué et intéressant. Je compte bien le tester dès que possible ce push pull parallèle.... ceci dit pour un ampli casque c'est un peu lourd
|
|
| Sujet : Ampli à tube dédié casque Nouveau | De Mano Le 12-12-2019 à 18:55 sta |
|
@julienbeta, mettez vous à ma place, traité mon ampli de dérouleur papier WC non mais...
dis je le ton de la plaisanterie ça passe mais ici je ne pense pas que c'est le cas.
Bref, oui j'aime bien d'essayer différentes choses même si au final ça n'apporte rien ou quasi rien et parfois on est surpris du résultat.
@tubologic, donc je ne vais pas me lancer dans ce montage, pourtant il m'avait été conseillé par un monsieur connu dans le monde du tube, c'était sur le forum elektor, il s'appelais Francis .... je sais plus comment. Je repars donc à la pêche aux schémas, pas facile d'en trouver pour les amplis tubes dédiés casque.
Connaissez vous les amplis Halgorythme ?
|
|
| Sujet : Ampli à tube dédié casque Nouveau | De julienbeta Le 12-12-2019 à 19:08 sta |
|
les intervenants de ce forum sont parfois caustiques mais le plus souvent potaches et pleins d'humour... Il est vrai que les amplis du genre idiophyles sont assez moqués ici, ainsi que la prose savante qui les entoure ... mais ce n'est rien à côté des joutes oratoires et des insultes qui ont sévi sur certains sites idiophyles eux même, où j'ai lu .. au risque de me froisser les côtes de rire, quelques échanges épistolaires pas piqués des hannetons (le célèbre Francis y étant d'ailleurs souvent raillé, ainsi que le non moins célèbre René Cariou) ... à tort ou à raison : il ne m'appartient pas ... mais quelle rigolade ! et que de conneries dites !!! (mais cela n'engage que moi bien sûr)
c'est le jeu ... donc quand on voit un montage pour casques ici ... ça peut déraper ... mais il y a quand même des gens, ici, qui savent de quoi ils parlent et qui sont de bon conseil ! à écouter sans modération
Cordialement
Julien
|
|
| Sujet : Ampli à tube dédié casque Nouveau | De Mano Le 12-12-2019 à 19:20 sta |
|
QUOI vous n'utilisez pas du câble audio à 526.50 le m courant ? pppfffffff
c'est pour rire hein.
Donc les amplis casques sont mal vu ? pourquoi ?
|
|
| Sujet : Ampli à tube dédié casque Nouveau | De F1SPI Le 12-12-2019 à 19:24 sta |
|
Bonsoir
oui, Mano, c'est vrai que ça ressemble à un distributeur de papier WC wouaf wouaf.
c'est vrai aussi que sur ce forum les idiofiles sont sujet de moqueries, faut voir les conneries
qu'ils nous débitent.
Tous les montages stupides dit ésotériques que l'on peut voir, les explications sont pas mal
aussi, il se fâchent et c'est là que l'on se marre le plus.
juste une petite question devant ma grande ignorance dans ce domaine :
pourquoi remplacer des ''chimiques'' (qui ont souvent un bon ESR) par des ''papiers'' ?
|
|
| Sujet : Ampli à tube dédié casque Nouveau | De julienbeta Le 12-12-2019 à 19:25 sta |
|
Halgorythme il y a des articles ....j'y comprends rien pour ma part les produits commerciaux ne sont pas à ma portée ... j'arrive même pas à comprendre la notice .. je préfère me les fabriquer ... bien plus simple et amusant (et économique) et puis si il faut mettre des leds bleues ou roses sous les tubes pour faire joli ... on peut aussi le faire si on veut c'est pas très compliqué
|
|
| Sujet : Ampli à tube dédié casque Nouveau | De julienbeta Le 12-12-2019 à 19:26 sta |
|
''pourquoi remplacer des ''chimiques'' (qui ont souvent un bon ESR) par des ''papiers'' ? ben quand on a le dérouleur pourquoi ne pas l'utiliser ... HI
|
|
| Sujet : Ampli à tube dédié casque Nouveau | De julienbeta Le 12-12-2019 à 19:30 sta |
|
|
|
| Sujet : Ampli à tube dédié casque Nouveau | De F1SPI Le 12-12-2019 à 19:38 sta |
|
Re
j'ai l'impression que ce sont de grands malades, me trompe je ?
|
|
| Sujet : Ampli à tube dédié casque Nouveau | De julienbeta Le 12-12-2019 à 19:44 sta |
|
je crois aussi .... ces mecs sont à l'amplification à tubes ce que BHL est à la philosophie ..... et ils ne parlent pas du LINKY c'est bizarre non ?
|
|
| Sujet : Ampli à tube dédié casque Nouveau | De julienbeta Le 12-12-2019 à 19:47 sta |
|
|
|
| Sujet : Ampli à tube dédié casque Nouveau | De julienbeta Le 12-12-2019 à 20:36 cms |
|  |
quand ils semblent confondre puissance et courant pour attaquer un casque ... ou alors quelque chose m'échappe dans la loi d'Ohm
vu ici ... https://www.cobra.fr/comment-choisir-son-ampli-casque-p-43953
L'impédance des Casques Audio peut aller de 16 à 600 Ohms et plus. Pour rappel, l'impédance représente la résistance du casque au moment où le signal le parcours : plus l'impédance d'un casque est haute, plus la puissance nécessaire à son bon fonctionnement doit être importante. La puissance d'une sortie Casque se mesure en Milliwatts, et il est communément admis que pour fonctionner correctement, un casque de 16 Ohms a besoin de 15 mW, quand un casque de 250 Ohms devra recevoir plus de 100 mW ! Vous comprendrez donc aisément pourquoi votre smartphone ne peut pas correctement alimenter un Casque Hi-Fi d'impédance élevée. Ce dernier n'aura pas assez de puissance pour s'exprimer, et le volume sera donc trop faible, la sonorité étriquée, et la bande passante réduite...
|  |
|
|
| Sujet : Ampli à tube dédié casque Nouveau | De julienbeta Le 12-12-2019 à 20:36 cms |
|  |
sorry
https://www.cobra.fr/comment-choisir-son-ampli-casque-p-43953
|  |
|
|
| Sujet : Ampli à tube dédié casque Nouveau | De stockfish Le 12-12-2019 à 22:22 sta |
|
Le schéma de jcj d'hier 17h53 clarifie les choses.
La sortie ne serait donc pas un SRPP. Sauf erreur, le gain en tension est en effet inférieur à 1 et l'impédance de sortie serait très basse : 86 au delà de 100 Hz. J'ai pris pour les triodes un coeff =20 et une résistance interne de 1800 
|
|
| Sujet : Ampli à tube dédié casque Nouveau | De Tubologic Le 13-12-2019 à 07:58 sta |
|
julienbeta: ''quand ils semblent confondre puissance et courant pour attaquer un casque ... ou alors quelque chose m'échappe dans la loi d'Ohm''
En effet certaines lois électriques fondamentales semblent vous échapper: à toutes autres grandeurs étant égales un casque de 250 ohms n'a pas besoin de plus de PUISSANCE qu'un casque de 16 ohms pour délivrer un niveau acoustique identique, mais une TENSION plus élevée : pour une même puissance dissipée de 100mW eff. il faut en effet fournir 1,26 VOLTS eff. à un casque de 16 ohms et 5,0 Volts eff. à un casque de 250 ohms. Dans les deux cas la puissance demandée à l'ampli sera la même (100 mW), ainsi que le niveau acoustique délivré par le casque (si ils sont de construction identique). Il se peut cependant que les capacités d' excursion en TENSION d'un ampli casque soient insuffisantes pour attaquer correctement un casque à haute impédance, mais c'est rarement le cas. (sauf peut-être pour un smartphone dont la tension d'alimentation interne est limitée).
D'autre part, tout comme une enceinte acoustique un casque écouteur à un RENDEMENT de conversion puissance électrique fournie/niveau acoustique délivré (parfois appelé ''sensibilité'') qui peut varier dans d'énormes proportions d'une marque ou d'un modèle à l'autre et dépend de la conception du casque. La ''puissance de sortie'' d'un casque ne s'exprime donc pas en milliwatts qui est la puissance électrique FOURNIE (et dissipée) par le casque, mais en pression sonore (SPL) exprimée en dB SPL/mW. Mais on peut par contre définir une puissance électrique à fournir à un casque pour obtenir une pression acoustique donnée dans un espace et des conditions (distance,...) bien déterminées. Je ne m'étendrai pas d'avantage sur votre ''définition'' de l'impédance, nous ne sommes pas à une inexactitude près...
|
|
| Sujet : Ampli à tube dédié casque Nouveau | De blaisepascal Le 13-12-2019 à 09:15 sta |
|
Bonjour Tubologic,
Ne vous emballez pas, cette prose n'est pas de julienbeta, il ne faisait que citer une partie de l'article dont il donnait le lien.
Pascal
|
|
| Sujet : Ampli à tube dédié casque Nouveau | De Tango88 Le 13-12-2019 à 14:41 sta |
|
Salut,
# et ils ne parlent pas du LINKY c'est bizarre non ? # (julienbeta)
Le ''LINKY'' parait-il, ne prend pas en compte la consommation des amplis à tubes !
Tango88.
|
|
| Sujet : Ampli à tube dédié casque Nouveau | De julienbeta Le 13-12-2019 à 18:00 sta |
|
Bonjour
Merci à Blaisepascal d'avoir rétabli : en effet Tubologic je ne suis pas l'auteur de cette bouillie, j'ai trouvé ça sur un site marchand mais curieusement le lien se copie mal ici (à cause du httpS ?) trop drôle si ce n'était pas aussi scandaleux .. combien dopivent se faire avoir par ces bonimenteurs !
Je cherchais des articles intéressants pour mano sur les amplis casque .... mais dès qu'on cherche quelque chose les sites marchands occupent le terrain et certains disent un peu n'importe quoi ...heureusement, ici on connaît très bien la loi d'ohm ...et les relations puissance / tension courant et on ne confond pas résistance et impédance ...
Julien
|
|
| Sujet : Ampli à tube dédié casque Nouveau | De Tubologic Le 13-12-2019 à 18:16 sta |
|
Désolé Julien, je n'avais pas constaté qu'il s'agissait d'une copie de l'article en lien (que je n'ai d'ailleurs pas consulté). Personnellement j'utilise toujours des guillemets ou un caractère en italique pour les citations afin d'éviter tout risque de confusion.Un bel exemple d'un ramassis d'erreurs et autres délires pseudo-scientifiques qu'on peut trouver sur certains sites et forums dits ''audiophiles''. Le tri doit être bien difficile pour un néophyte... Il reste cependant exact que la plupart des tablettes et autres ''Smartphones'' ne peuvent pas moduler à un niveau suffisant des écouteurs haute impédance (250 ohms ou plus), mais pas pour les raisons citées.
|
|
| Sujet : Ampli à tube dédié casque Nouveau | De jfcrois Le 13-12-2019 à 18:19 sta |
|
Bonsoir.
On dirait que le montage d'origine est celui établi par un certain White en 1943 (cathode suiveuse) :
http://server.idemdito.or…
Depuis le temps, il doit y avoir de la littérature à ce sujet.
Quant au goût, à la saveur des condo Russes, il faut voir combien il en faut en parallèle pour qu'ils jouent leur rôle !
Mais dans le domaine de l'audio, il faut essayer/comparer, essayer/comparer, ...
|
|
| Sujet : Ampli à tube dédié casque Nouveau | De julienbeta Le 13-12-2019 à 19:32 sta |
|
pas de soucis Tubologic c'était tellement gros que j'ai pas pu résister à copier coller
ça me semble utile de décripter ces articles pseudo scientifiques afin que le néophyte puisse avoir le choix entre plusieurs discours ... après chacun voit midi à sa porte ... en connaissance de cause ... de ce point de vue ce forum est irremplaçable (sic).
et comme le dit jfcrois, tester soi-même et comparer est très instructif
|
|
| Sujet : Ampli à tube dédié casque Nouveau | De mimi80 Le 13-12-2019 à 22:07 sta |
|
Bonsoir,
@ Mano le lien donné au début semble tenir la route, on doit pouvoir trouver un transfo Lundahl qui convient pour le réaliser.
Autrement vous pouvez aussi jeter un oeil ici : http://www.cfp-radio.com/…
Michel
|
|
| Sujet : Ampli à tube dédié casque Nouveau | De julienbeta Le 13-12-2019 à 22:12 sta |
|
HI 40 Le ''LINKY'' parait-il, ne prend pas en compte la consommation des amplis à tubes !
si ça pouvait être vrai !
|
|
| Sujet : Ampli à tube dédié casque Nouveau | De georgesgiralt Le 14-12-2019 à 06:53 sta |
|
Bonjour,
je voudrais juste signaler que l'on peut faire des recherches sur Internet sans que les sites marchands ne sortent en premier et relèguent l'information pertinente après la page 590 ....
Il faut éviter d'employer Google ou Bing et privilégier Quant ou DuckDuckGO
Cela ne marche pas à tous les coups mais on réduit fortement le bruit.
Quant aux c.. que l'on lit sur les sites audiophiles, et aux modes qu'ils engendrent, cela m'attriste mais cela ne touche pas que notre domaine d'intérêt. C'est général, que ce soit dans la santé, l'automobile, l'écologie, la politique....
Trier le bon grain de l'ivraie devient quasi impossible de nos jours.
Et vive les réseaux sociaux !
|
|
| Sujet : Ampli à tube dédié casque Nouveau | De stockfish Le 14-12-2019 à 10:27 sta |
|
Bonjour
Coïncidence, au hasard d'une brocante ce matin, je suis tombé sur un radio-plan d'Août 66 dans lequel un push-pull série à auto-déphasage version el86 est également donné.
Il attaque directement un hp. Hélas, l'impédance du hp n'est pas indiquée.
|
|
| Sujet : Ampli à tube dédié casque Nouveau | De stockfish Le 14-12-2019 à 10:31 sta |
|
| |
|
| Sujet : Ampli à tube dédié casque Nouveau | De jfcrois Le 14-12-2019 à 11:08 sta |
|
Bonjour.
... Doit pas être bien réveillé ce matin : Ce que je trouve n'est pas un problème de câblage mais un problème de schéma ! Le HP est pris aux bornes de la self de filtrage ??
|
|
| Sujet : Ampli à tube dédié casque Nouveau | De stockfish Le 14-12-2019 à 12:36 sta |
|
il semble y avoir un fil de trop. Peut-être le résidu d'un précédent exo.
|
|
| Sujet : Ampli à tube dédié casque Nouveau | De stockfish Le 14-12-2019 à 13:29 sta |
|
Sur le B6F87a de Philips, on a ce type de montage mais la sortie est prise sur la cathode, comme pour l'ampli casque.
|
|
| Sujet : Ampli à tube dédié casque Nouveau | De jcj Le 14-12-2019 à 13:45 sta |
|
Bonjour,
''Le HP est pris aux bornes de la self de filtrage ?? ''
Non, le montage du HP est correct. Le HP est relié à la Grille 2, elle même reliée en alternatif, à la cathode par le condensateur de 50 µF.
Autre exemple de ce branchement pour un Push-Pull avec déphaseur (Revue du Son - mars-avril 1957) ->
| |
|
| Sujet : Ampli à tube dédié casque Nouveau | De jfcrois Le 14-12-2019 à 17:21 sta |
|
Oui oui, j'ai mal vu ... et suis reparti me coucher. J'ai refait un schéma qui me parle plus, mais que je n'arrive pas à montrer correctement.
Je suis aussi toujours gêné par l'appellation 'push pull' de ce dernier montage qui, à mon sens, ne push rien du tout. Mais comme on y colle des rebouclages partout (ici c'est la grille 2), ça peut bien finir par pousser quelque chose. Pour moi, la pentode du bas est chargée par celle du haut, montée en générateur de courant. Mais bon, c'est hors sujet.
@Jcj : Ça n'a aussi rien à voir mais je crois savoir que vous vous intéressez aux 'piano-roll'. On vient de me signaler une adresse (il y a 2 heures) où il y a une collection de vieux airs transcrits de rouleaux vers MIDI. http://pianola.co.nz/publ…/ Ça ne fait pas fonctionner nos pianos ... mais nos oreilles !
| |
|
| Sujet : Ampli à tube dédié casque Nouveau | De stockfish Le 14-12-2019 à 18:37 sta |
|
Pour moi, c'est un peu pareil. Ce push-pull série auto-déphaseur qui semble souvent utilisé par Philips m'intrigue. J'avais tenté un modèle simpliste (pas de courant grille, pas de capacité inter-électrode) pour calculer le gain en tension puis l'impédance de sortie ->
Je ne vois rien qui soit de même amplitude et en opposition de phase comme sur un push-pull.
Ou alors une erreur ...
| |
|
| Sujet : Ampli à tube dédié casque Nouveau | De jcj Le 14-12-2019 à 18:51 sta |
|
On peut expliquer simplement le fonctionnement en Push-Pull en voyant que si le courant augmente dans la penthode du bas, la chute de tension dans la résistance Rk2 provoque une diminution du courant dans la penthode du haut (et inversement) ->
Merci à jfcrois pour le lien sur le site des pianolas.
| |
|
| Sujet : Ampli à tube dédié casque Nouveau | De stockfish Le 14-12-2019 à 21:15 sta |
|
lEn effet, dans le cas du montage casque à triodes, les variations d'intensité dans chaque triode sont en opposition de phase ->
| |
|
| Sujet : Ampli à tube dédié casque Nouveau | De stockfish Le 14-12-2019 à 21:18 sta |
|
| |
|
| Sujet : Ampli à tube dédié casque Nouveau | De ON5WF Le 14-12-2019 à 21:56 sta |
|

Une ptite doc.
ON5WF
| |
|
| Sujet : Ampli à tube dédié casque Nouveau | De Tubologic Le 14-12-2019 à 23:19 cms |
|  | Bien qu'il fonctionne en push-pull le circuit original n'est pas vraiment un SRPP mais s'apparente au cathode follower de White, qui a été "réinventé" plusieurs fois sous différentes dénominations telles que "cathode follower amélioré" ou encore "cascode follower". Une description/analyse détaillée peut se trouver dans le N° du 6 décembre 1963 de la revue américaine "ELECTRONICS" sous le titre: "Circuit With a Twist: The Cascode Follower" par R.W Johnson. Le gain est toujours légèrement inférieur à l'unité (comme pour le cathode follower et PAS un SRPP) et l'impédance de sortie plus faible qu'un C.F traditionnel (on peut facilement arriver à des valeurs de seulement quelques ohms). Ce circuit était souvent utilisé pour driver des charges de faible impédance et convient donc très bien pour cette application (ampli casque)
Voici un circuit ampli casque basé sur le même principe mais mieux étudié: il est couplé en direct à l'étage d'entrée ce qui permet de supprimer la résistance cathodique de polarisation du tube supérieur (qui dégrade un peu les performances par rapport au circuit original de White)et un condensateur,il inclut aussi une contre-réaction globale. Il utilise des tubes couramment fabriqués et toujours disponibles. Bien sur, si vous voulez remplacer la capacité de liaison en sortie de 330µF/400V par une version au polypropylène ce sera un fameux "pavé", sans même parler du prix... mais qui sera toujours moindre que celui d'un transformateur de sortie de qualité équivalente.
https://www.mennovanderveen.nl/cms/images/onderzoek-ontwikkeling/projecten_tubesociety/project2006/groot/FIG-7_TS-HPH.gif
A essayer (et comparer) au Little Dot original amélioré par Eddy...
|  |
|
|
| Sujet : Ampli à tube dédié casque Nouveau | De Tubologic Le 14-12-2019 à 23:25 cms |
|  | Le schéma joint ci-contre si le lien ne fonctionnait pas:
|  |
| |
|
| Sujet : Ampli à tube dédié casque Nouveau | De jfcrois Le 15-12-2019 à 00:13 sta |
|
Bonsoir.
C'est très simple à montrer que ce n'est pas un push-pull : Il suffit de retirer la charge.
Le potentiel 'v' n'a plus aucune raison de varier, la pentode du haut a sa tension Vg1/K constante, c'est un géné à courant constant, qui ne participe plus à la variation de tension de sortie. Seule la pentode 1 est active et amplifie. Pas comme dans un push, donc.
Lorsqu'il y a une charge, la pentode 2 se comporte plutôt comme une résistance négative, mais sa conduction ne varie que si celle de la 1 varie. Ce montage n'est pas symétrique. (Lapalisse vient de passer !)
Stockfish, je retiens le schéma équivalent de l'ampli. Merci.
ON5WF, merci aussi pour la doc. Il me semble qu'à un seul endroit il est cité ''push-pull'', pour décrire le fonctionnement d'un ampli symétrique. (Mais étendre la notion de symétrie à ce point là, on se demande si la structure totem-pole ne rentre pas dans cette catégorie là !)
Hou, il est tard ! Bonne nuit.
| |
|
| Sujet : Ampli à tube dédié casque Nouveau | De jfcrois Le 15-12-2019 à 00:25 sta |
|
Ah ! Tubologic m'a devancé, et mon baratin ne correspond plus au dernier schéma que vous avez mis, Tubologic. Celui-là a toutes les qualités pour entrer dans la catégorie push-pull !
|
|
| Sujet : Ampli à tube dédié casque Nouveau | De Tubologic Le 15-12-2019 à 02:22 cms |
|  | Il y a en effet tellement de topologies différents permettant de connecter deux éléments triodes en série que l'on finit par s'y perdre. Ajoutez à ça que le terme "SRPP" à tellement été mis à toutes les sauces par les audiophiles que l'on n'est vraiment plus sur de rien. Ce qui est certain (pour avoir essayé) c'est que le cathode-follower de White (laissons-lui la paternité de ce circuit) permet d'obtenir l'impédance de sortie la plus basse à l'aide de deux éléments de tubes et reste donc le circuit le plus approprié pour driver des écouteurs basse impédance si on ne veut pas avoir recours à un transformateur adaptateur d'impédance (dit aussi transfo de sortie). La grande majorité des amplis à tubes dits OTL utilisent aussi ce circuit à quelques variantes près (alimentation symétrique)l'étage final n'ayant aucun gain en tension mais pouvant délivrer le courant nécessaire en basse impédance pour attaquer (avec plus ou moins de succès) directement des enceintes. J'avais réalisé il y a une trentaine d'années un ampli casque utilisant des (double) triodes 6BX7 dans une configuration similaire (CF de White attaqué en direct par un SRPP) et il pouvait driver sans difficultés n'importe quel écouteur basse impédance jusqu'à des niveaux à vous éclater les tympans. Je ne l'ai pas testé personnellement mais il me semble que le circuit posté plus haut (ECC82/ECC99) devrait donner entière satisfaction.
|  |
|
|
|