| Sujet : cherche schéma poste reflex Nouveau | De crilemans Le 08-07-2018 à 11:52 sta |
|
Bonjour à tous.
Je recherche le schéma d'un poste IMPERATOR P65, sous-marque de REELA.
Appareil bien conservé vu de l'extérieur, dedans c'est autre chose.
Les tubes sont ECH81 EBF80 EL84 EZ80 EM81. Cela me fait penser un montage reflex.
Autre possibilité comme il y a un œil, ce dernier pourrait servir de tube préampli BF. Mais
je ne pense pas car ses fils d'alimentation sont très longs et aucun n'est blindé.
Ce poste a été bricolé. Le triple chimique de filtrage d'origine a été remplacé par 3 condos
cartouche placés sous de châssis mais très vieux (1962) et HS, à remplacer.
Le pire c'est que la pin 2 du support de la EL84 (G1) a été coupée et que nulle part je ne retrouve de fil orphelin ayant pu y aboutir. On ne risque pas d'entendre grand-chose.
Comme je ne suis pas très habitué aux montages reflex, c'est pourquoi j'appelle
au secours et un schéma avec exclusivement ces tubes me rendrait bien service,
bien que mes recherches sur le GL et autres ne m'aient rien donné.
Merci d'avance et bon dimanche ensoleillé à tous.
crilemans.
|
|
| Sujet : cherche schéma poste reflex Nouveau | De bozec Le 08-07-2018 à 13:00 sta |
|
Bonjour
Daniel ,tu pourrais t'inspirer du schéma du ''régional 57P'' qui est dans les archives
cordialement Bozec
|
|
| Sujet : cherche schéma poste reflex Nouveau | De crilemans Le 08-07-2018 à 16:15 sta |
|
Bonjour Serge.
Merci pour ton indication, j'ai imprimé le schéma.
Mes recherches précédentes étaient maigres car j'avais laissé l’œil.
En l'ôtant j'ai trouvé davantage de choses. J'analyserai tout cela
demain matin avant la grosse chaleur.
Amicalement.
crilemans.
|
|
| Sujet : cherche schéma poste reflex Nouveau | De Masterorion Le 08-07-2018 à 19:35 cms |
|  |
" la pin 2 du support de la EL84 (G1) a été coupée et que nulle part je ne retrouve de fil orphelin ayant pu y aboutir. On ne risque pas d'entendre grand-chose."
Pas si sûr, il y a une petite série d'EL84 qui avait une connexion interne supplémentaire aux autres et qui, si on plaçait un de ces tubes sur un poste où une broche du support ne correspondant à rien (sur tous les autres EL84) avait été utilisée en cosse relais, créait un joyeux bordel.
Je ne retrouve hélas rien à ce sujet sur la toile, glouglou devient de plus en plus capricieux.
Il faudrait donc voir, puisque la broche 2 est coupée, ce qui est soudé sur les broches 1,6 & 8. Si l'une va au condo de liaison vous aurez la réponse.
|  |
|
|
| Sujet : cherche schéma poste reflex Nouveau | De crilemans Le 08-07-2018 à 20:23 sta |
|
Bonsoir Masterorion.
Je suis au courant de cette variante de EL84. J'ai lu quelque-chose la-dessus il a
longtemps et je l'ai peut-être archivé dans l'ordinateur. Il faut que je recherche.
Sur ce poste, déjà au niveau de la EZ80 il y a une pin non utilisée qui sert de cosse relais.
Pour le moment, le poste est rangé, un autre a pris sa place (il y a une file d'attente).
Je regarderai demain ce que tu m'as dit. Pour le moment j'ai juste mesuré les 2 enroulements
de HT et le 6.3V, toutes lampes enlevées sauf lampes cadran. J'ai fait cela car le fusible
était HS et je craignais le pire au niveau transfo.
En HT à vide, répartiteur de tension sur 245V (alors que je n'ai que 235V secteur), j'ai
2 fois 266V et 6.56V en chauffage avec 2 lampes cadran 7V/0.1A comme charge.
Une chose qui m'inquiète c'est que quand j'ai mesuré les sorties HT du transfo, j'ai
entendu des crachements dans le HP quand les pointes de touches touchaient ???
Voila où j'en suis. J'ai pu récupérer un schéma (reflex authentifié/Sonora Elegance 8) et
c'est la triode de la ECH81 qui sert de pré-ampli BF, pas commun, d'ordinaire elle est
utilisée en oscillatrice ???
Demain il fera jour.
Bonne nuit.
crilemans.
|
|
| Sujet : cherche schéma poste reflex Nouveau | De jcj Le 09-07-2018 à 07:54 sta |
|
Bonjour,
'' J'ai pu récupérer un schéma (reflex authentifié/Sonora Elegance 8) et c'est la triode de la ECH81 qui sert de pré-ampli BF…''
Etonnant, si on utilise la triode ECH81 en préampli BF, ce n'est pas la peine de faire un montage réflex.
Le Sonora Elégance 8, n'est pas un reflex.
Amicalement : jcj
|
|
| Sujet : cherche schéma poste reflex Nouveau | De f6cer Le 09-07-2018 à 09:03 sta |
|
Bonjour
Il est très facile de voir si votre poste est un montage reflex ou non : il suffit de regarder le cablage du secondaire du deuxieme transfo MF
Chez Reela le Super Baroud 57 utilise l’oeil magique comme ampli BF , son schéma est dispo sur le grand livre
|
|
| Sujet : cherche schéma poste reflex Nouveau | De crilemans Le 09-07-2018 à 11:00 sta |
|
Bonjour jcj.
Dans la fiche 9057 du GL, il est indiqué que le Sonora Elegance 8 est un reflex
c'est de là que vient mon info. Pas de chance si c'est faux.
Ce qui ne gène le plus, c'est que la pin 2 du support de EL84 (g1) soit coupé et qu'il n'y
ai rien de branché dessus.
L'ami Materorion m'a rappeler que certaines EL84 avait un brochage non standard.
Je vais chercher où se situe le condo de liaison et voir où il aboutit.
Je regarde cela de suite.
Bonne journée, il doit faire bien chaud par chez toi.
crilemans.
|
|
| Sujet : cherche schéma poste reflex Nouveau | De crilemans Le 09-07-2018 à 11:12 sta |
|
Bonjour f6cer.
Le Super Baroud 57 est-il vraiment un reflex ?
Sur mon poste je vais vérifier la câblage du EM81.
Qu'est-ce que le câblage du secondaire du 2ème MF doit avoir de particulier sur un reflex ?
En attendant je continue mes vérifications.
Amicalement.
crilemans.
|
|
| Sujet : cherche schéma poste reflex Nouveau | De f6cer Le 09-07-2018 à 11:26 sta |
|
Ces postes ne sont PAS des reflex !
|
|
| Sujet : cherche schéma poste reflex Nouveau | De f6cer Le 09-07-2018 à 14:49 sta |
|
Qu'est-ce que le câblage du secondaire du 2ème MF doit avoir de particulier sur un reflex ?
Une dess broches du secondaire du deuxieme transfo MF est connectee a la diode de détection ,
Sur l’autre broche on trouve le filtre de detection e la resistance ou le potentiometre aux bornes desquels apparait la tension détectée : deux cas se presentent :
celui du poste classique ou cette tension est dirigee vers le premier ampli BF
celui du recepteur reflex ou c’est l’ampli MF qui sert d’ampli BF et donc la tension detectee revient sur la grille de l’ampli MF au pied du premier transfo MF
Comme ce systeme est souvent assez délicat à mettre au point , si l’on veut absolument faire une economie de lampes , on prefere utiliser soit la triode de l’oeil magique, soit la triode d’une ECH81
|
|
| Sujet : cherche schéma poste reflex Nouveau | De crilemans Le 09-07-2018 à 16:45 sta |
|
Merci f6cer.
Maintenant c'est clair, je vais examiner le câblage au niveau des transfos MF.
Je verrai cela demain.
Bonne fin de journée.
crilemans.
|
|
| Sujet : cherche schéma poste reflex Nouveau | De bocq18 Le 12-07-2018 à 21:51 sta |
|
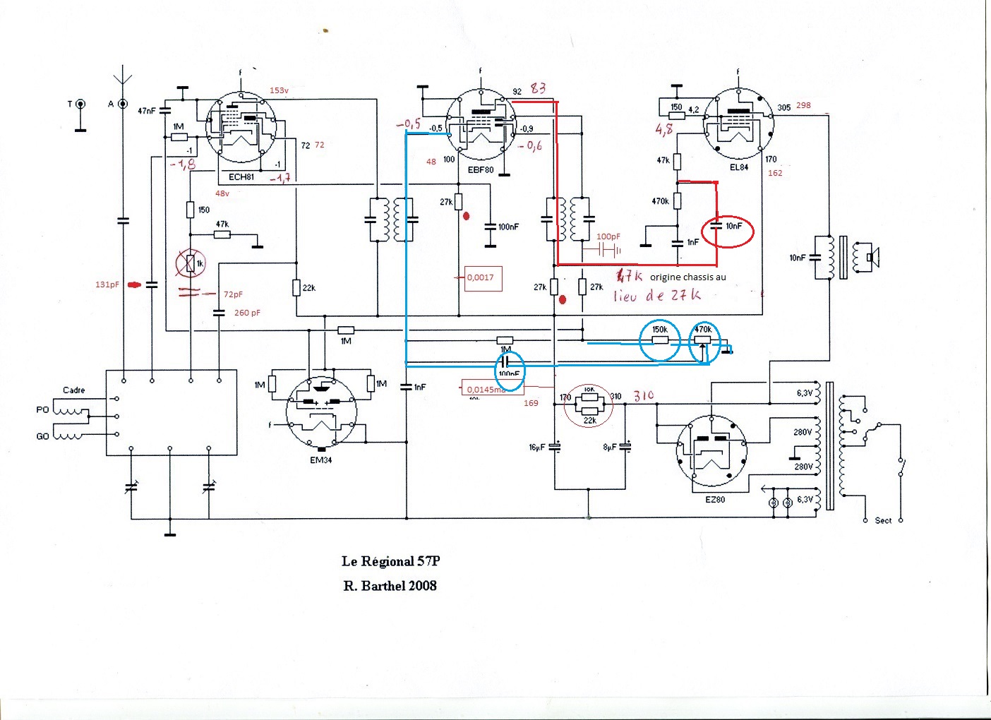
bonjour
J'ai restauré il n'y a pas longtemps un ''régional 57 P'' je vous joins le schéma annoté
bonne restauration
cordialement
Michel
| |
|
| Sujet : cherche schéma poste reflex Nouveau | De crilemans Le 13-07-2018 à 08:26 sta |
|
Bonjour Michel.
Le schéma est enregistré. Suite des opérations début de semaine prochaine.
Aujourd'hui pas de TSF, le tour de France passe à 15 km de chez mois,
j'y vais pendant que la route est encore accessible.
Ensuite vide-greniers samedi et dimanche.
Merci beaucoup.
A+
crilemans.
|
|
| Sujet : cherche schéma poste reflex Nouveau | De bocq18 Le 13-07-2018 à 19:25 sta |
|
bonjour à tous
Je ne suis pas un spécialiste aussi si j'ai commis une erreur sur le circuit reflex du '' Le Régional 57P'' merci de le signaler .C'est pour aider ''Cliemans''
Bonne soirée à tous
Cordialement
Michel
| |
|
| Sujet : cherche schéma poste reflex Nouveau | De F5LJJ Le 14-07-2018 à 17:59 sta |
|
Bonjour à tous
Puisqu'on est dans le schéma du ''57 P'', je trouve que le condensateur de 131p (valeur d'ailleurs bizarre) peut être supprimé puisqu'il y a un condensateur à l'entrée de l'antenne et j'aurai mis une résistance de 100 ohms maxi au lieu de 150 ohms; c'est mon avis mais chacun fait ce qu'il lui plait!
Cordialement à tous
JL
|
|
| Sujet : cherche schéma poste reflex Nouveau | De bocq18 Le 14-07-2018 à 22:07 sta |
|
bonsoir à tous
La valeur du condo de 131pF est la valeur que j'ai mesuré car elle était illisible sur le condo j'ignore la valeur normalisée de l'époque .Quand à la résistance de 150 ohm (celle de la grille oscillatrice) c'est la valeur qui se trouvait d'origine sur le châssis.
bonne fin de soirée à tous
cordialement
Michel
|
|
| Sujet : cherche schéma poste reflex Nouveau | De f6cer Le 15-07-2018 à 13:59 sta |
|
Bonjour Michel
La valeur « officielle «est 270pF mais cela a assez peu d’importance
|
|
| Sujet : cherche schéma poste reflex Nouveau | De F5LJJ Le 15-07-2018 à 14:25 sta |
|
bonjour le forum
Oui valeurs approchées 180pF, 220pF, 270pF, ça n'a pas grande importance; ce qui est important, c'est ce qu''il y dans le bloc d'accord pour qu'il y ait un 130pF. vu que ça attaque directement la grille de commande du tube ECH81 et que le circuit d'antenne attaque la grille de commande, j'aurai supprimé le 130 pF mais il faut regarder le schéma du bloc d'accord, peut-être qu'il y a autre chose;
le constructeur a mis ce condo c'est pas pour rien 
Cordialement
|
|
| Sujet : cherche schéma poste reflex Nouveau | De jcj Le 15-07-2018 à 15:50 sta |
|
Bonjour,
Sur le modèle 57A (apparemment identique, sauf l'œil magique), c'est un condo papier de 1nF (900cm). Sans ce condo la grille de la ECH81 serait reliée à la masse par les bobinages du cadre ou le bobinage OC, aucune action du CAG.
Cordialement jcj
| |
|
| Sujet : cherche schéma poste reflex Nouveau | De F5LJJ Le 16-07-2018 à 09:20 sta |
|
Avec le schéma ça va mieux 
Cordialement
|
|
|