| Sujet : Transistor Clément Nouveau | De Dominique Le 15-05-2016 à 17:29 sta |
|
Merci de m'éclairer sur le rôle de D1 et des 2 condos de 15pF.
Dominique.
| |
|
| Sujet : Transistor Clément Nouveau | De Jacques (webmestre) Le 15-05-2016 à 18:00 sta |
|
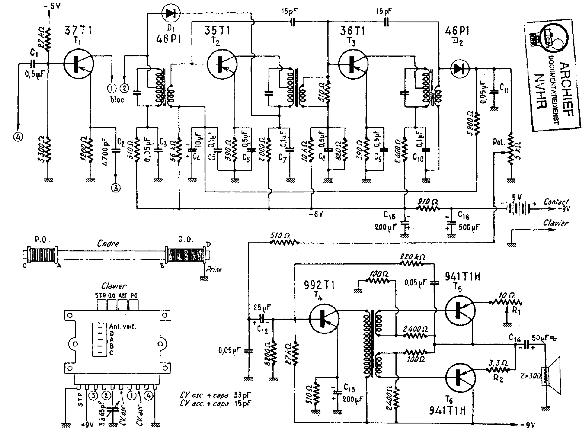
D1 je ne vois pas par contre les capacités de 15pF doivent être les neutrodynages.
|
|
| Sujet : Transistor Clément Nouveau | De Dominique Le 15-05-2016 à 18:42 sta |
|
Ok pour le neutrodynage. Peut-être un montage écrêteur de parasites pour D1 ?
|
|
| Sujet : Transistor Clément Nouveau | De F6CER Le 15-05-2016 à 19:17 sta |
|
Bonsoir
D1 sert d'attenuateur : pour des signaux très forts, la variation de tension aux bornes de la 2K2 due à l'action de la CAG fait conduire la diode qui amortit de plus en plus le premier transfo MF
Ça ''aide'' la CAG et évite les distorsions
|
|
| Sujet : Transistor Clément Nouveau | De Dominique Le 15-05-2016 à 19:43 sta |
|
|
|
| Sujet : Transistor Clément Nouveau | De Dominique Le 26-01-2018 à 13:41 sta |
|
Comme le temps passe vite...
je viens d'ouvrir ce transistor. Chouette les transistors sont présents. 
En espérant que ceux-ci soient encore bons. Avant d'effectuer un branchement, il me semble raisonnable de tester les condensateurs chimiques, surtout C14 qui me semble assez critique par rapport à la vie des transistors de sortie.
Sinon, un bon gros haut-parleur et coffret en bois. Le son devrait être confortable.
C'est le premier appareil à transistors que je vais essayer de remettre en route.
Je suppose que les références de ces bêtes à trois pattes sont extrêmement difficiles à trouver.
Un ami collectionneur m'a indiqué que ces premiers modèles de transistors provoquaient beaucoup de souffle.
Dominique.
| |
|
| Sujet : Transistor Clément Nouveau | De Dominique Le 26-01-2018 à 13:43 sta |
|
J'ai oublié d'indiquer qu'il manquait un bouton de commande.
Dominique.
|
|
| Sujet : Transistor Clément Nouveau | De Michel87 Le 26-01-2018 à 15:39 sta |
|
Bonjour,
Les transistors germanium '' chapeau'' permettent de situer l'âge approximatif de l'appareil, probablement 1955 / 1960.
Ce qui implique le remplacement des chimiques sexagénaires...
|
|
| Sujet : Transistor Clément Nouveau | De Dominique Le 26-01-2018 à 15:55 sta |
|
Bonjour Michel,
apparemment si c'est le modèle TR7, il date de 1958 ( voir GL ).
Je me penche sur l'appareil la semaine prochaine.
Merci.
Dominique.
|
|
| Sujet : Transistor Clément Nouveau | De Jacques (webmestre) Le 26-01-2018 à 16:19 sta |
|
C'est le même bouton que celui en photo qu'il te manques ?
Quel diamètre.
|
|
| Sujet : Transistor Clément Nouveau | De Dominique Le 26-01-2018 à 16:24 sta |
|
Oui, 38mm pour son diamètre.
Il faut que je démonte pour voir le deuxième diamètre où il y a la vis de serrage.
Dominique .
|
|
| Sujet : Transistor Clément Nouveau | De Dominique Le 26-01-2018 à 16:30 sta |
|
18 mm pour le diamètre où se situe la vis de serrage.
Dominique.
|
|
| Sujet : Transistor Clément Nouveau | De Dominique Le 27-01-2018 à 15:14 sta |
|
Je viens de l'ouvrir pour une première inspection et nettoyage.
Les transistors trouvés en partant de la gauche du châssis sont :
37T1, GT760R ( 740 USA ), 988T1, 988T1, 35T1, 991T1, 992T1 ce qui fait sept transistors, le schéma joint au début du fil n'en comporte que six...
Mon modèle possède deux transformateurs : un qui va au haut parleur et un autre en plein milieu du circuit imprimé ( sûrement) un transformateur basse fréquence.
Il y trois transformateurs MF sur le circuit.
Il y a bien une plaque signalétique, mais les champs sont vides. Il y a juste le numéro de série.
Je pense donc qu'il s'agît d'un modèle proche du schéma et que quelqu'un est déjà intervenu au niveau des transistors : le GT machin chose n'a pas du tout la même forme que les autres bêtes à trois pattes.
Dominique.
|
|
| Sujet : Transistor Clément Nouveau | De Bombarde Le 27-01-2018 à 18:05 sta |
|
Bonjour,
La diode D1 commande la CAG retardée en fonction de la force du signal qui désensibilise l'étage MF. Comme le signal est fort l'émission n'est pas perturbée.
Bombarde
|
|
| Sujet : Transistor Clément Nouveau | De Jacques (webmestre) Le 27-01-2018 à 19:14 sta |
|
Oui mais ce n'est pas le bon schéma.
Le sien possède 7 transistors avec un transfo driver (1 enroulement primaire et sans doute deux secondaires) et un transfo de sortie pour attaquer un HP à faible impédance.
|
|
| Sujet : Transistor Clément Nouveau | De Michel87 Le 27-01-2018 à 19:37 sta |
|
Oui, peut être quelque chose comme ça.
| |
|
| Sujet : Transistor Clément Nouveau | De Dominique Le 27-01-2018 à 21:16 sta |
|
|
|
| Sujet : Transistor Clément Nouveau | De Dominique Le 27-01-2018 à 21:25 sta |
|
Sur Rmorg, on voit bien les deux transformateurs sur les clichés disponibles : c'est ce modèle que je possède.
Chouette, j'ai la série des transistors. 
Le lien : https://www.radiomuseum.o…
Le GT760R a donc remplacé un 34T1
Dominique.
|
|
| Sujet : Transistor Clément Nouveau | De Dominique Le 29-01-2018 à 15:56 sta |
|
Bonjour,
quelques photos : un haut parleur de bonne taille pour ce type de poste. 
Le gros condensateur de 500 uF en parallèle sur l'alimentation est cuit .
Je me demande si c'est le cas pour tous les chimiques...
Je vais le changer par un modèle que j'ai en stock.
On voit sur la dernière photo, les 2 transistors de sortie et le transfo BF qui les pilote.
Pas facile de refaire un schéma d'après un circuit imprimé, c'est la galère !
Dominique.
| |
|
| Sujet : Transistor Clément Nouveau | De Dominique Le 05-02-2018 à 14:38 sta |
|
Je viens de réaliser une partie du schéma à l'aide d'une petite tablette lumineuse qui m'a bien aidé pour observer les pistes du circuit imprimé par transparence. 
Tous les condensateurs chimiques de ce poste sont cuits.
Il y avait des modèles minuscules sans inscription ( connectés à R4, R3 et R6).
D'après d'autres schéma trouvés sur la toile, je pense qu'une valeur proche de 25 microfarads est correcte.
Les condensateurs chimiques des émetteurs des transistors 992T1 et 991T1 ont une valeur de 80uF ( inscription sur les capacités ).
Pour le moment, le poste fonctionne faiblement sur une seule station de la bande GO...
Je vais continuer mon dépannage.
Dominique.
| |
|
| Sujet : Transistor Clément Nouveau | De Michel87 Le 05-02-2018 à 15:12 sta |
|
Bonjour,
Les transistors sont sur support.
Il est possible que les contacts soient oxydés, soixante ans plus tard.
Il pourrait être judicieux de nettoyer les contacts des connecteurs avec un produit adéquat.
Attention, le scellement des fils de contact des transistors est fragile.
|
|
| Sujet : Transistor Clément Nouveau | De Dominique Le 05-02-2018 à 16:20 sta |
|
Bonjour Michel,
Je vais vérifier tout ça et inspecter le poste étage après étage.
Merci pour vos conseils.
Dominique.
|
|
| Sujet : Transistor Clément Nouveau | De Dominique Le 13-02-2018 à 16:15 sta |
|
Problème de condensateur variable sur ce poste. J'ai dû toucher à la vis de réglage pour que les lames cessent de se toucher lors de la manœuvre de celui-ci.
Sûrement une chute sur la face avant qui a provoqué ce problème.
Le poste fonctionne très bien en GO et il reçoit de nombreuses stations en PO, la nuit tombée.
Très bonne sonorité également. 
A leur sortie, ces nouveaux appareils à transistors devaient faire fureur !
Il est en ligne sur mon site. 
Dominique.
|
|
| Sujet : Transistor Clément Nouveau | De Dominique Le 14-02-2018 à 11:04 sta |
|
Apparemment ce modèle serait l'autotransistors TR7...
Une petite vidéo en pièce jointe. 
Le bouton, à droite n'est pas d'origine.
Dominique.
| |
|
| Sujet : Transistor Clément Nouveau | De Dominique Le 17-02-2018 à 11:35 sta |
|
|
|
| Sujet : Transistor Clément Nouveau | De Masterorion Le 17-02-2018 à 11:43 cms |
|  |
Spring risque fort d'avoir un certain rapport avec les magasins "au printemps". Marque distributeur avant l'heure.
|  |
|
|
| Sujet : Transistor Clément Nouveau | De Dominique Le 17-02-2018 à 12:00 sta |
|
Les côtés du spring ne sont pas droits par rapport aux deux autres marques.
Par contre la faute d'orthographe dans le compartiment à piles est bien présente dans le Clément et le Spring. Pour le troisième poste il faudrait que notre bon webmestre y jette un œil.
Dominique.
|
|
| Sujet : Transistor Clément Nouveau | De Dominique Le 22-02-2018 à 15:32 sta |
|
Et bien ça intéresse les collectionneurs ce genre de poste. 
Voir le lien E-bay un peu plus haut.
Dominique.
|
|
|