| Sujet : Redresseur selenium Nouveau | De Guy08 Le 07-12-2014 à 10:21 sta |
|
Bonjour,
Suite à mon précédent fil du 25/11 (alimentation), je vais remplacer le redresseur au selenium du poste, soit par une diode type 1n4007 soit par une valve.
Ci-joint en plus du schema actuel du poste, un schema avec diode et un autre avec valve.
Pouvez vous me dire s'ils sont corrects ? En particulier pour les valeurs des chimiques sur l'alimentation et pour la polarisation de la finale, sachant que, dans le schema actuel et celui à diode, la HT est entre 100 et 150 V.
| |
|
| Sujet : Redresseur selenium Nouveau | De ON5MJ Le 07-12-2014 à 11:50 sta |
|
Il me semble que c'est 3x le même schéma.
|
|
| Sujet : Redresseur selenium Nouveau | De Masterorion Le 07-12-2014 à 11:53 sta |
|
Remplacer le redresseur selenium par une diode silicium pose le problème d'une augmentation substantielle de la HT, la diode ayant une résistance interne ridicule comparée au selenium. Il faudra revoir la valeur de la résistance du filtre à la hausse.
Remplacer le redresseur selenium par une diode à vide pose le problème du dimensionnement du transfo d'alim, lequel va devoir délivrer de quoi chauffer le tube en plus de ce qu'il doit déjà délivrer pour chauffer les autres tubes. Si le transfo d'alim a été calculé un peu juste et SANS diode à vide, la tension de chauffage va s'écrouler et le transfo va chauffer comme un âne...
Sinon, c'est moi qui clique mal ou c'est 3 fois le même schéma ???!??
|
|
| Sujet : Redresseur selenium Nouveau | De Guy08 Le 07-12-2014 à 12:31 sta |
|
Désolé,
J'ai fait une fausse manip. Le schéma transmis 3 fois est celui avec diode.
Ci-joint maintenant les 2 autres : le schema d'origine ( avec diode selenium) et celui avec valve
| |
|
| Sujet : Redresseur selenium Nouveau | De F6FLC Le 07-12-2014 à 12:34 sta |
|
Bonjour,
à quoi ça sert d'avoir trois chimiques en parallèle en tête de filtre ?
Michel...
|
|
| Sujet : Redresseur selenium Nouveau | De Guy08 Le 07-12-2014 à 12:35 sta |
|
Bon, y a un bug ...
Voici le 3ème schéma ( avec valve ez80)
| |
|
| Sujet : Redresseur selenium Nouveau | De Guy08 Le 07-12-2014 à 12:39 sta |
|
@Michel : je ne sais pas, ils étaient là quand j'ai récupéré le poste (voir le sujet "alimentation" du 25/11)
|
|
| Sujet : Redresseur selenium Nouveau | De Dominique Lambert Le 07-12-2014 à 13:09 sta |
|
Comme le dit Nicolas, ne pas utiliser un tube pour votre modification, car ça va demander de la puissance supplémentaire au transformateur qui risque de rendre l'âme.
Le système avec la diode 1N4007 me semble le meilleur.
Un seul condensateur en tête de filtre, les trois en parallèle doivent provenir d'un bidouillage antérieur...
Dominique.
|
|
| Sujet : Redresseur selenium Nouveau | De Guy08 Le 07-12-2014 à 13:37 sta |
|
Merci pour ces conseils,
Dans le cas d'un montage à diode, vaut-il mieux le laisser comme actuellement, avec un montage type "autotransfo" ou générer la HT à partir du secondaire HT du transfo ?
Le poste, hors partie alimentation, est il mieux adapté à un fonctionnement avec une HT dans les 200/250 V ou 100/150 V ?
|
|
| Sujet : Redresseur selenium Nouveau | De provence Le 07-12-2014 à 14:10 sta |
|
bonjour
si le secondaire BT 6.3 fournit 3A
il n'y a pas de problème pour utilisé la EZ80
la EZ 0.6 AP et les 5 autre lampes 5* 0.3 =1.5 AP
+ deux lampe cadrant 2*0.3 AP=0.6 AP,
total conso 2.7 AP
mais faut t'il encore pour utilisé la ez80 que le TA comporte un
point milieux
la EZ80 peut très bien chauffé sur le même BT6.3 que les autres tubes
isolement cathode filament 500 volt max
|
|
| Sujet : Redresseur selenium Nouveau | De Guy08 Le 07-12-2014 à 18:32 sta |
|
Bonsoir,
La HT du transfo a bien un point milieu ... mais je ne connais pas la puissance que peut delivrer le transfo sur le 6.3V. Peut on la déduire de ses dimensions ?
|
|
| Sujet : Redresseur selenium Nouveau | De korssakof Le 07-12-2014 à 18:46 sta |
|
Bonsoir
On peut calculer la puissance d'un transfo d'après ses dimensions , d'après Fred Klinger:
S(cm2) = 1.2 x Racine carrée (Puissance en VA)
S est la section du noyau central.
|
|
| Sujet : Redresseur selenium Nouveau | De provence Le 07-12-2014 à 18:50 sta |
|
re
je viens de voir que en réalité toutes les lampes
consomme chacune 0.2 AP et il y en a 4 au total
donc 0.2*4 =0.8 AP +les ampoules cadran (fau voir leur marquage )
du fait beaucoup moins que ce que je pensé ,
la valve 0.6 AP + 0.8 autres lampe =1.4 AP +les cadran
je pense que ce transfo peu fournir au minimum 2.5 AP
|
|
| Sujet : Redresseur selenium Nouveau | De provence Le 07-12-2014 à 18:56 sta |
|
|
|
| Sujet : Redresseur selenium Nouveau | De Guy08 Le 07-12-2014 à 21:36 sta |
|
L'epaisseur de tole fait 4,3 cm. La section du noyau fait 4,3 x 3,4 soit 14,6 cm2.
Donc une puissance totale d'environ 150W.
Pour le chauffage, il faut moins de 3A donc moins de 20W.
Ca devrait donc passer sans problème avec une EZ80 ?
|
|
| Sujet : Redresseur selenium Nouveau | De Dominique Lambert Le 07-12-2014 à 22:22 sta |
|
Bien que la formule donnée plus haut donne environ 150 VA avec votre section calculée, je trouve ce nombre assez élevé par rapport à la photo du transfo ou de l'autotransfo et des puissances affichées sur les cartons arrières des postes 5 lampes...
Qu'en pensent les autres intervenants ?
Dominique.
|
|
| Sujet : Redresseur selenium Nouveau | De provence Le 07-12-2014 à 22:28 sta |
|
re
bien sur qui si ses un transfo il ne fait pas 150w
mais un auto transfo il y a des chances que oui
|
|
| Sujet : Redresseur selenium Nouveau | De Guy08 Le 08-12-2014 à 19:08 sta |
|
Bonsoir,
C'est un transfo, pas un autotransfo. Ses dimensions me paraissent proches de celles de transfo d'autres postes avec une Ez80.
Je vais d'abord essayer de remplacer le redresseur par une 1n4007.
Dans ce cas, vaut-il mieux prendre la HT sur l'entrée secteur, comme c'est fait actuellement, en 110V ou la prendre sur le secondaire et faire fonctionenr le poste avec une HT dans les 250V ?
|
|
| Sujet : Redresseur selenium Nouveau | De bthiry Le 08-12-2014 à 19:22 sta |
|
|
|
| Sujet : Redresseur selenium Nouveau | De provence Le 08-12-2014 à 20:49 sta |
|
re
oui deux diodes qui ce rejoigne avec (oui au secondaire)
condo sur les diode et une résistance après diode
150 a300 et tu mesure la HT pour voir (charge la sortie )
pour l'essai
|
|
| Sujet : Redresseur selenium Nouveau | De Guy08 Le 08-12-2014 à 21:14 sta |
|
Pour le filtrage de la HT, jest ce que des capa de 10 uF chacune conviennent ou faut-il mettre une valeur plus grande en tete ?
|
|
| Sujet : Redresseur selenium Nouveau | De provence Le 08-12-2014 à 21:41 sta |
|
re
tu les double tu les monte en // si tu mes trop petit ca va un peu ronfler
|
|
| Sujet : Redresseur selenium Nouveau | De Masterorion Le 08-12-2014 à 23:34 sta |
|
Je croyais avoir vu une self dans le filtrage. Si j'ai bien vu, il n'y a pas besoin de chausser les grosses capas.
|
|
| Sujet : Redresseur selenium Nouveau | De provence Le 09-12-2014 à 10:49 sta |
|
bonjour
oui exacte il y a un self juste en dessous le HP
j'avais pas vu ,mais ca ne fait pas de mal non plus
|
|
| Sujet : Redresseur selenium Nouveau | De Guy08 Le 21-12-2014 à 12:08 sta |
|
Bonjour,
Finalement, j'ai remplacé le redresseur selenium par une ez 80. J'ai enlevé les lampes de cadran pour limiter la conso sur le chauffage lampe.
Les premières mesures donnent 340 V en sortie de ez80 et 320 V après filtrage. J'avais 340 V alternatif mesuré en sortie de transfo non chargé.
Pour faire chuter la ht, qui est trop élevée, que vaut-il mieux faire : augmenter la valeur des capa (actuellement 10 uF), de la self (valeur inconnue - il y a juste écrit 350 en gros sur l'enroulement) ou mettre une resistance (valeur ?) en sortie de valve ?
| |
|
| Sujet : Redresseur selenium Nouveau | De omale 13 Le 21-12-2014 à 14:36 sta |
|
bonjour
essayer avec 1.2 k 2 a 4 watt
en général la self du HP fait chuté la tension de au mois 80 volt
|
|
| Sujet : Redresseur selenium Nouveau | De Guy08 Le 21-12-2014 à 18:46 sta |
|
Bonsoir,
Ce n'es pas un hp a excitation, c'est une self toute seule. Il y a écrit 350 sur l'enroulement : valeur = 350 mH ?
2 à 4 W pour une résistance de 1,2 k, est-ce suffisant ? Cela correspond à une conso autour de 50 mA
|
|
| Sujet : Redresseur selenium Nouveau | De bobosse Le 21-12-2014 à 19:07 sta |
|
Bonsoir,
Généralement les selfs de filtrage anciennes sont bizarrement identifiées par leurs résistances ohmiques (comme les bobines d'excitation de HP). De toute façon, 350 mH n'aurait qu'un effet ridicule même à 100 Hz. Une self de filtrage courante est donnée pour 10 à 20H et l'intensité maxi qu'elle peut supporter (150 à 300 mA très environ)
|
|
| Sujet : Redresseur selenium Nouveau | De Schoser Le 21-12-2014 à 21:25 sta |
|
Bonsoir,
Je pense que de modifier un appareil (Alimentation) de cette sorte n'est pas la bonne solution... ?
1) Faire une modif correcte ! Pont de diodes et tout ce qui va avec !
2) Plus simple, On trouve encore des ponts redresseur Sélénium ! Remplacer par un Idem !
Bonne Soirée,
Patrice
|
|
| Sujet : Redresseur selenium Nouveau | De omale 13 Le 21-12-2014 à 21:51 sta |
|
re
certainement 350 est non 350 mH
4watt ok mais si vous avez plus rien ne l'empêche
il doit y avoir tout au plus 50 mA max
|
|
| Sujet : Redresseur selenium Nouveau | De jcj Le 22-12-2014 à 07:23 sta |
|
En sortie de valve, le courant efficace est bien plus grand que le courant moyen (courant impulsionnel).
Dans l'exemple ->, pour 50mA consommé par les lampes, le courant efficace en sortie de valve serait de 80 mA.
Pour R = 1,2k cela ferait une puissance à dissiper de 8 Watts.
Prévoir plutôt une résistance de 10 à 15 Watts.
| |
|
| Sujet : Redresseur selenium Nouveau | De Guy08 Le 22-12-2014 à 11:35 sta |
|
Bonjour,
Merci pour ces info. J'ai mis une resistance de 1k /17W et la HT est passée de 320 à 250 V.
@Patrice S : j'ai fait avec ce que j'avais sous la main ... mais en quoi n'est ce pas une bonne solution ?
|
|
| Sujet : Redresseur selenium Nouveau | De XYZ du 56 Le 22-12-2014 à 11:48 sta |
|
A mon humble avis (mais cela n'engage que moi!), la + mauvaise solution (à long terme!) est le remplacement du "sélénium" par son frère (ou cousin); car à terme il ne tiendra pas plus que... les autres.
|
|
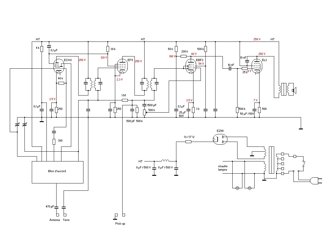
| Sujet : Redresseur selenium Nouveau | De Guy08 Le 23-12-2014 à 17:20 sta |
|
Bonjour,
Après mise sous tension, j'ai relevé les tensions sur les lampes (en rouge sur le schéma). Les valeurs de tension sur la préamplificatrice EBF2 vous semblent elles correctes ?
Le poste ne marche pas, juste quelques craquements en faisant tourner le sélecteur de fréquence ou en touchant le curseur du potentiometre volume.
Merci de votre aide.
| |
|
| Sujet : Redresseur selenium Nouveau | De F6CER Le 23-12-2014 à 22:46 sta |
|
Bonsoir
Quelques remarques : dans la ECH3 il me semble que la résistance de plaque de l'oscillateur est trop faible , je verrais une 22K ou 47K a la place de la 4K
Le condensateur de découplage de la G2-4 retourne au +HT, je le verrais mieux à la masse
Dans la détection/CAG le condensateur de couplage avec le pot. BF est un peu faible , une valeur de 10 ou 22nF serait plus approprié
|
|
| Sujet : Redresseur selenium Nouveau | De pierre.ch Le 23-12-2014 à 23:30 sta |
|
Bonsoir,
Si les mesures sont faites en l'absence de signal alternatif au niveau de l' EBF2, aux bornes de la 50k on a 60V (250-190) ce qui donne un courant dans cette résistance de 1,2mA (60/50)
Aux bornes de la 200k on a 150V (190-40) soit un courant dans cette résistance de 0,75mA (150/200).
D'où vient cette différence? Voltmètre perturbant la mesure (résistance interne du voltmètre trop faible?) ou condensateur de 0,1 présentant des fuites?
Pierre
|
|
| Sujet : Redresseur selenium Nouveau | De jcj Le 24-12-2014 à 07:32 sta |
|
Bonjour,
Il doit y avoir un problème avec cette liaison (en bleu) ->
| |
|
| Sujet : Redresseur selenium Nouveau | De Guy08 Le 24-12-2014 à 11:11 sta |
|
Bonjour,
Effectivement, il y a encore quelques erreurs dans le schéma. Le condensateur de découplage de la grille 2-4 de l'ech3 va bien à la masse et l'armature du cv n'est pas reliée à la resistance 1Mo mais à la résistance 300 Ohm.
J'ai remplacé la capa de découplage 0,1 uF sur l'anode de l'ebf2 et j'obtiens maintenant 220V entre les 2 résistances (au lieu de 190) et 60V sur l'anode (au lieu de 40).
Quand j'essaie de mesurer la tension sur l'anode de l'oscillatrice, l'aiguille du voltmètre part en butée. Est-ce normal ?
|
|
| Sujet : Redresseur selenium Nouveau | De Dominique Lambert Le 25-12-2014 à 20:09 sta |
|
Je vois un problème au niveau de la detection : le secondaire du transfo MF de detection doit etre relié à une des diodes de détection d'un côté ( c'est le cas ) et retourner à la cathode du même tube par une résistance de détection. Apparemment, c'est le potentiomètre de volume qui joue ce rôle, mais en aucun ne s'intercaler un condensateur en série dans ce circuit.
Dominique
|
|
| Sujet : Redresseur selenium Nouveau | De Dominique Lambert Le 25-12-2014 à 20:21 sta |
|
Je suis fatigué. La résistance et le condensateur de détection existent. Cependant, leur retour devrait être connecté à le résistance de cathode et non à la masse.
Dominique.
|
|
| Sujet : Redresseur selenium Nouveau | De Schoser Le 26-12-2014 à 14:24 sta |
|
La Réponse à :
De Guy08
@Patrice S : j'ai fait avec ce que j'avais sous la main ... mais en quoi n'est ce pas une bonne solution ?
- Faire avec ce qu’on a sous la main, … NON !
De XYZ du 56
A mon humble avis (mais cela n'engage que moi!), la + mauvaise solution (à long terme!) est le remplacement du "sélénium" par son frère (ou cousin); car à terme il ne tiendra pas plus que... les autres.
- (la + mauvaise solution à long terme !) ???, + de 40 ans, ils continuent à fonctionner quand c’est dans les bonnes conditions.
- Monter une EZ80 ?, rajouter une résistance qui chauffe…eee, pas d’enroulent filament, le secondaire HT trop élevé ???
Ma Méthode :
1) Toujours faire une Analyse Visuelle approfondie, avec photos.
2) Vérifier l’état du Transfo, son sélecteur de tension, le Cordon, l’état du câblage, etc.….
3) Se donner le Temps, être pressé est l’un des Ennemis de la Réussite !
4) Evaluer les coûts, forcement il y en aura……
5) L’Expérience aide beaucoup, sinon lire, écouter ceux qui en ont et faire le tri. Les Avis négatifs (les à mon avis et d’autres) sont à éviter…. Hé oui !
Redresseur Sélénium, la Réalité :
Ces composants (années 60-70) ont été utilisés en grande quantités, pour autant il s’en est remplacé très peu pour un problème de qualité ou de fiabilité !
Les Questions qui se pose :
1) Pourquoi, subitement en 2014, ces Redresseurs sont-il de mauvaise qualité ?
2) Pourquoi ces pannes d’Alimentation, quelle en est la cause réelle ?
3) Pourquoi remplacé par Idem, serait-ce la plus mauvaise solution ?
Mon Analyse :
- Appareil en panne d’Alimentation = Vieillissement général = La Possibilité que : de nombreux Condensateurs en court-circuit, fuite ou coupé, aussi un grand nombre de Résistances dont la valeur est hors tolérance = avec aussi les Lampes fatiguées.
Sans oublier les Filtrages de cette Alimentation.
En somme un Appareil Usé !
La Solution :
- Régler le problème par les Causes, pour garantir une Alimentation Redresseur Sélénium fiable, remplacer avant tous les Composants Douteux, remplacer les Câbles avec l’Isolation effritée. C’est aussi de résoudre tout les mauvais contacts (Clavier, Supports, Potentiomètres).
C’est aussi de vérifier le Transfo d’Alimentation, de mettre son sélecteur au mini sur 230, voir 240 volts.
Enfin, de remonter un Pont redresseur Sélénium adapté, et dès le 1er redémarrage de suivre l’évolution du courant absorbé par l’Appareil.
Si tout est conforme (petites tolérances) à la Doc. du constructeur, l’on retrouve un Appareil fiable, comme à l’origine !!!
C’est pour ma part plus simple que de faire des modifs (Rajout de lampe+ Résistances qui chauffent) qui risque de détériorer, rendre Dangereux l’appareil et dégradent aussi l’esprit et le but initial d’une Restauration.
Une Restauration, c’est remettre l’Appareil dans son état d’origine, chaque fois que c’est possible.
Passez de bonnes fêtes,
Amicalement,
Patrice
|
|
| Sujet : Redresseur selenium Nouveau | De Guy08 Le 26-12-2014 à 16:38 sta |
|
Bonsoir,
Pour Dominique, j'ai vérifié, la détection est bien branchée comme indiqué sur mon schéma ... Erreur de cablage ? Avec ou sans importance ?
|
|
| Sujet : Redresseur selenium Nouveau | De F6CER Le 26-12-2014 à 17:17 sta |
|
Bonsoir
En fait votre poste à du être bricolé la résistance de cathode donne un décalage de 2.5V a la détection : pour le CAG ce serait plutôt benefique, pour la détection BF c'est un gros problème car les signaux faibles seront éliminés
Allez voir dans les archives, de nombreux documents donnent étage par étage ce qu'il faut faire
|
|
| Sujet : Redresseur selenium Nouveau | De Dominique Lambert Le 26-12-2014 à 18:16 sta |
|
C'est exactement ça, il faut des signaux supérieurs à 2, 5 volts pour que la détection fonctionne sur votre poste. Il suffit que les circuits HF et MF soient complètement déréglés pour que votre récepteur soit aussi muet que Bernardo de Zorro.
Revoir comment les circuits de détection sont cablés comme il est dit plus haut. 
Dominique.
|
|
| Sujet : Redresseur selenium Nouveau | De GeorgesGiralt Le 26-12-2014 à 18:36 sta |
|
Effectivement, j'ai un Blaupunkt de 57 avec un pont sélénium d'origine nickel. Un ampli origine tourne disque de la même époque avec une diode sélénium nickel aussi. Deux Grundig des années 60 avec aussi leur redresseurs sélénium en parfait état, et deux portables téléfunken équipés aussi de deux redresseurs sélénium (1,5v et 90 V) qui sont nickel aussi ...
Il n'y a que deux Braun sur lesquels je les ai changé par des diodes "en prévention" mais je n'aurais pas du...
P.S. ces postes marchent tous très souvent car il y en a un par pièce chez moi ...
|
|
| Sujet : Redresseur selenium Nouveau | De XYZ du 56 Le 27-12-2014 à 00:33 sta |
|
Eh bien, vous avez de la chance.
Chez moi, un Saba a eu un sélénium qui n'a pas tenu le coup et, en pro, entre env. 1962 et 85, j'en ai changé un "super" paquet!
Peut-être allez vous dire: mauvaises fabrications?
Ce n'était pas grave, ce n'était pas moi qui payait!
Depuis 1986, mes voisins et amis ne m'amènent que du redressement à tubes: bizarre? Mais je ne m'en plains pas!!!
|
|
| Sujet : Redresseur selenium Nouveau | De Michel-42 Le 31-12-2019 à 20:07 sta |
|
Je suppose qu'après 5 ans, le sujet a trouvé sa conclusion. Permettez-moi toutefois une remarque : à la fin de mon apprentissage, en 1962, il nous arrivait de réparer des postes équipés de cette série de tubes ; c'était déjà de ''vieux'' appareils qui n'étaient pas équipés de redresseurs sélénium, mais de tubes redresseurs de la même série (EZ1, 2, 3 ou 4). L'enroulement HT du transfo à prise médiane va dans ce sens. Les redresseurs sélénium ont été utilisés dès la série 20 (ECH21, etc). Les redresseurs en pont permettaient de simplifier le transfo (enroulement HT simple, donc moins coûteux... Les deux condensateurs de filtrage supplémentaires ont probablement été ajoutés lors du remplacement de la redresseuse à double alternance par une simple diode : redressement d'une seule alternance, d'où puissant ronflement !
|
|
| Sujet : Redresseur selenium Nouveau | De FOXPAT54 Le 01-01-2020 à 13:00 sta |
|
Bonjour,
J'ai eu l'occasion de remplacer plusieurs fois des redresseurs sélénium par un pont de diodes mais je me rappelle que sur un Surcouf, la HT délivrée par le transformateur d'alimentation étant déjà tellement ''juste'' qu'il n'a pas été nécessaire d'ajuster la HT redressée avec une résistance supplémentaire en sortie de pont.
C'est très intéressant de lire cette ancienne discussion car le problème de la fiabilité des redresseurs sélénium dans le temps à déjà été soulevée en 2014 à la création de ce sujet. J'ai toujours changé ces redresseurs sélénium par précaution sans savoir vraiment s'ils pouvaient devenir vraiment défectueux avec le temps et je me demande si ceux qui n'ont pas été changés en 2014 sont toujours en service ce qui pourrait conforté la thèse de leur fiabilité dans le temps.
Bonne continuation maintenant en 2020;
Patrick.
|
|
| Sujet : Redresseur selenium Nouveau | De f6cer Le 01-01-2020 à 13:50 sta |
|
Bonjour et bonne année , juste un petit détail : dans les années 60 en technologie le silicium était présenté comme l’un des composants les moins fiables juste après les condensateurs , ca n’a pas du s’arranger depuis
|
|
| Sujet : Redresseur selenium Nouveau | De michel87 Le 01-01-2020 à 15:16 sta |
|
Bonjour,
'' dans les années 60, en technologie le silicium était présenté comme l'un des composants les moins fiables juste après les condensateurs...''
Il s'agit bien du silicium ou il y a une coquille?
|
|
| Sujet : Redresseur selenium Nouveau | De f6cer Le 01-01-2020 à 15:34 sta |
|
Desolé , selenium , vous savez le truc qui sent les oeufs pourris quand il est HS
|
|
| Sujet : Redresseur selenium Nouveau | De michel87 Le 01-01-2020 à 19:08 sta |
|
Bonsoir,
Personnellement, je pencherais plutôt pour un fumet de fromage fumé.
Mais c'est pas mieux 
Bonne année à tous et à ce forum
|
|
| Sujet : Redresseur selenium Nouveau | De omale 13 Le 01-01-2020 à 20:09 sta |
|
bonsoir a tous et bonne année 
la semaine dernière sur un poste donc je le l'avais pas
remplacer en faisant un essai il a commencer a fumer ,
j'ai vite arrêté et du coup je l'ai refait avec des diodes
et 4 condo a l’intérieur du boitier du boitier
et repartie comme en 40
| |
|
| Sujet : Redresseur selenium Nouveau | De Michel-42 Le 01-01-2020 à 20:34 sta |
|
J'ai actuellement un Sondyna Garant (snnée 1961- 1963) qui fonctionne tous les jours depuis 4 ou 5 ans au moins 2 heures par jour. Redresseur sélénium Siemens d'origine. Le Lorenz Super 51 de mes parents a fonctionné plus de 20 ans sans problème de redresseur Se. J'y avait même ajouté un bloc OUC à la fin des années 50 (donc une lampe de plus). Il avait le cadran marqué avec les OUC, mais sans le circuit adéquat !
|
|
| Sujet : Redresseur selenium Nouveau | De omale 13 Le 01-01-2020 à 20:40 sta |
|
| |
|
| Sujet : Redresseur selenium Nouveau | De FOXPAT54 Le 02-01-2020 à 07:27 sta |
|
Bonjour,
Donc,il vaut mieux ne pas prendre de risques avec ces redresseurs surtout que leur remplacement par un montage comme celui présenté par Omale 13 n'est pas très difficile à faire Ceux que j'ai changés sur un Surcouf et un Blaupunkt Ballett 2400 étaient des Siemens plats qui dataient tout de même de 1957.Sur le forum de Radiofil,il y a en ce moment une discussion sur des redresseurs AEG qui seraient plus fiables que ces fameux Siemens plats et rectangulaires.
En tout cas,merci pour toutes ces précisions.
Patrick.
|
|
| Sujet : Redresseur selenium Nouveau | De FOXPAT54 Le 02-01-2020 à 07:37 sta |
|
Petite rectification,le Surcouf est de 1955 et non de 1957. Voici une photo que j'avais prise de ce que l'on trouve à l'intérieur du redresseur sélénium Siemens BC 250.
| |
|
|