| Sujet : Alim philips/bthiry Nouveau | De jcj Le 19-02-2014 à 10:45 sta |
|
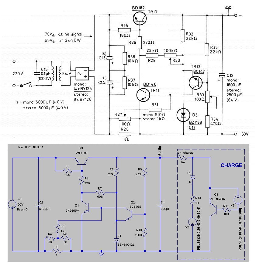
Je reprends ici le sujet sur l'ampli Novak à propos de l'alim récalcitrante.
Le principe, même avec l'aide de LTSpice, n'est pas évident à comprendre.
Les caractéristiques Vs(Is) montrent la manière dont est protégée l'alim ->
Il semble que le rôle principal de R30, n'est pas simplement d'assurer le démarrage de l'alim, mais plutôt de régler la différence entre le courant de déclanchement et le courant de court-circuit.
Avec R29+R30=50k le courant de court-circuit est environ la moitié du courant de déclanchement alors que pour R29+R30= 25 k, le courant de court-circuit est égal au courant de déclanchement.
Si R29+R30 est trop forte l'alim ne démarre pas.
Beaucoup de composants on des valeurs critiques, certainement calculés pour une tension de sortie et un courant particulier.
Schéma prêt à tourner sur LTSpice sur simple demande. Il y a de quoi s'amuser...
| |
|
| Sujet : Alim philips/bthiry Nouveau | De bthiry Le 19-02-2014 à 12:13 sta |
|
bonjour jcj,
merci de vous intéresser au problème. Je suis fort intéressé pas votre modèle LTSpice.
sur mon prototype, R26 = 330
un autre problème, si on règle l'alim en l'absence de toute charge, pour qu'elle démarre et disjoncte pour une valeur de courant donné (en lui connectant des résistances connues en sortie), elle ne démarrera pas lorsqu'elle sera connectée à sa charge. Il faut donc pour pouvoir la régler, simuler sa charge normale. (la consommation de l'ampli au repos, environ 100mA)
Benoît
|
|
| Sujet : Alim philips/bthiry Nouveau | De Jacques (webmestre) Le 19-02-2014 à 13:59 sta |
|
Il y a une erreur sur la valeur de R10 dans la simulation 470+pot à mi-course=520 .
Dans un schéma comme celui-là, je commence toujours par le tourner à 180 degrés: masse=moins en bas, c'est plus traditionnel pour la comprenure.
|
|
| Sujet : Alim philips/bthiry Nouveau | De jcj Le 19-02-2014 à 14:46 sta |
|
Oui, Jacques, mais il faut 1200 Ohm pour avoir 32V en sortie.
Normal : Entre les 2 résistances R9-R10 on aura bien : 32 x 1200 / (1200+2200) = 11.3 V à comparer à la tension de Zénér (12 V), au Vbe près.
La masse est bien en bas, et pour avoir une tension positive, le logiciel affiche "-Vs".
LTSpice ne constate pas d'anomalie (alim qui ne redémarre pas après un défaut). Doc joint ->
0 < t < 10s : fonctionnement pépère : 32V - 0,1 A
10s < t < 30s : La courant appelé augmente progressivement. Passage en limitation : tension et courant se cassent la figure.
30s < t < 40s : surcharge permanente
t = 40s : Suppression de la surcharge. Pas de défaut la tension remonte bien à 32 V.
60s < t < 70s : court-circuit franc.
t = 70 s : suppression du court-circuit. Retour à la normale sans problème.
Pour bthiry, je vais vous envoyer le fichier LTSpice par Email. Il suffit de le charger avec LTSpice et "Run"...
Pour essayer de comprendre, il faut aller voir les divers courants dans les transistors, mais c'est très difficile à interpréter... perso, j'y renonce...
| |
|
| Sujet : Alim philips/bthiry Nouveau | De jcj Le 22-02-2014 à 15:38 sta |
|
Je ne vais pas encombrer le forum avec des problèmes informatique... ça c'est déjà fait. 
C'est exceptionnel : problème de messagerie avec Benoît, plus moyen d'envoyer un message ->
| |
|
| Sujet : Alim philips/bthiry Nouveau | De bthiry Le 22-02-2014 à 16:49 sta |
|
c'est bien noté JCJ, je regarde de mon côté ....
Benoît
|
|
| Sujet : Alim philips/bthiry Nouveau | De bthiry Le 22-02-2014 à 17:10 sta |
|
 c'est moi le coupable  
forcé de changer d'adresse mail, j'avais mal encodé ma nouvelle adresse ....
cela devrait être OK maintenant.
Benoît
|
|
|